Suppr超能文献

选择性 FGFR 信号抑制剂的失调会减少人类胎儿性腺中生殖细胞的存活,并改变胎儿睾丸中的体腔基质。

Dysregulation of FGFR signalling by a selective inhibitor reduces germ cell survival in human fetal gonads of both sexes and alters the somatic niche in fetal testes.

机构信息

Department of Growth and Reproduction, Copenhagen University Hospital (Rigshospitalet), Blegdamsvej 9, 2100 Copenhagen, Denmark.

International Research and Research Training Centre in Endocrine Disruption of Male Reproduction and Child Health (EDMaRC), Blegdamsvej 9, 2100 Copenhagen, Denmark.

出版信息

Hum Reprod. 2019 Nov 1;34(11):2228-2243. doi: 10.1093/humrep/dez191.

Abstract

STUDY QUESTION

Does experimental manipulation of fibroblast growth factor 9 (FGF9)-signalling in human fetal gonads alter sex-specific gonadal differentiation?

SUMMARY ANSWER

Inhibition of FGFR signalling following SU5402 treatment impaired germ cell survival in both sexes and severely altered the developing somatic niche in testes, while stimulation of FGF9 signalling promoted Sertoli cell proliferation in testes and inhibited meiotic entry of germ cells in ovaries.

WHAT IS KNOWN ALREADY

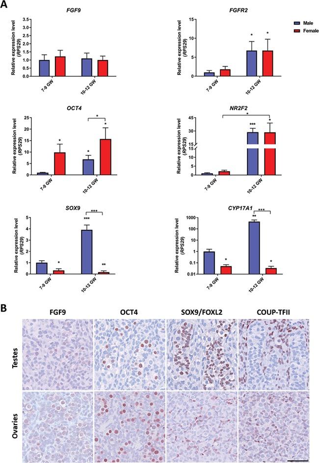
Sex-specific differentiation of bipotential gonads involves a complex signalling cascade that includes a combination of factors promoting either testicular or ovarian differentiation and inhibition of the opposing pathway. In mice, FGF9/FGFR2 signalling has been shown to promote testicular differentiation and antagonize the female developmental pathway through inhibition of WNT4.

STUDY DESIGN, SIZE, DURATION: FGF signalling was manipulated in human fetal gonads in an established ex vivo culture model by treatments with recombinant FGF9 (25 ng/ml) and the tyrosine kinase inhibitor SU5402 (10 μM) that was used to inhibit FGFR signalling. Human fetal testis and ovary tissues were cultured for 14 days and effects on gonadal development and expression of cell lineage markers were determined.

PARTICIPANTS/MATERIALS, SETTING, METHODS: Gonadal tissues from 44 male and 33 female embryos/fetuses from first trimester were used for ex vivo culture experiments. Tissues were analyzed by evaluation of histology and immunohistochemical analysis of markers for germ cells, somatic cells, proliferation and apoptosis. Culture media were collected throughout the experimental period and production of steroid hormone metabolites was analyzed in media from fetal testis cultures by liquid chromatography-tandem mass spectrometry (LC-MS/MS).

MAIN RESULTS AND THE ROLE OF CHANCE

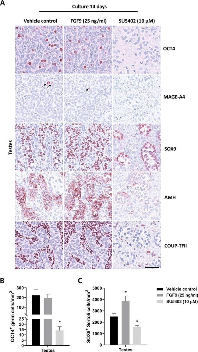
Treatment with SU5402 resulted in near complete loss of gonocytes (224 vs. 14 OCT4+ cells per mm2, P < 0.05) and oogonia (1456 vs. 28 OCT4+ cells per mm2, P < 0.001) in human fetal testes and ovaries, respectively. This was a result of both increased apoptosis and reduced proliferation in the germ cells. Addition of exogenous FGF9 to the culture media resulted in a reduced number of germ cells entering meiosis in fetal ovaries (102 vs. 60 γH2AX+ germ cells per mm2, P < 0.05), while in fetal testes FGF9 stimulation resulted in an increased number of Sertoli cells (2503 vs. 3872 SOX9+ cells per mm2, P < 0.05). In fetal testes, inhibition of FGFR signalling by SU5402 treatment altered seminiferous cord morphology and reduced the AMH expression as well as the number of SOX9-positive Sertoli cells (2503 vs. 1561 SOX9+ cells per mm2, P < 0.05). In interstitial cells, reduced expression of COUP-TFII and increased expression of CYP11A1 and CYP17A1 in fetal Leydig cells was observed, although there were no subsequent changes in steroidogenesis.

LARGE SCALE DATA

N/A.

LIMITATIONS, REASONS FOR CAUTION: Ex vivo culture may not replicate all aspects of fetal gonadal development and function in vivo. Although the effects of FGF9 were studied in ex vivo culture experiments, there is no direct evidence that FGF9 acts in vivo during human fetal gonadogenesis. The FGFR inhibitor (SU5402) used in this study is not specific to FGFR2 but inhibits all FGF receptors and off-target effects on unrelated tyrosine kinases should be considered.

WIDER IMPLICATIONS OF THE FINDINGS

The findings of this study suggest that dysregulation of FGFR-mediated signalling may affect both testicular and ovarian development, in particular impacting the fetal germ cell populations in both sexes.

STUDY FUNDING/COMPETING INTEREST(S): This work was supported in part by an ESPE Research Fellowship, sponsored by Novo Nordisk A/S to A.JØ. Additional funding was obtained from the Erichsen Family Fund (A.JØ.), the Aase and Ejnar Danielsens Fund (A.JØ.), the Danish Government's support for the EDMaRC programme (A.JU.) and a Wellcome Trust Intermediate Clinical Fellowship (R.T.M., Grant no. 098522). The Medical Research Council (MRC) Centre for Reproductive Health (R.T.M.) is supported by an MRC Centre Grant (MR/N022556/1). The authors have no conflict of interest to disclose.

摘要

研究问题

在人类胎儿性腺中实验性地操纵成纤维细胞生长因子 9(FGF9)信号是否会改变性别特异性性腺分化?

总结答案

在 SU5402 处理后抑制 FGFR 信号会损害两性性腺中的生殖细胞存活,并严重改变睾丸中正在发育的体细胞巢,而刺激 FGF9 信号会促进睾丸中的支持细胞增殖,并抑制卵巢中生殖细胞的减数分裂进入。

已知事实

双潜能性腺的性别特异性分化涉及一个复杂的信号级联反应,包括一系列促进睾丸或卵巢分化的因素,以及抑制相反途径的因素。在小鼠中,已经表明 FGF9/FGFR2 信号通过抑制 WNT4 促进睾丸分化并拮抗女性发育途径。

研究设计、大小、持续时间:在建立的体外培养模型中,通过使用酪氨酸激酶抑制剂 SU5402(10 μM)抑制 FGFR 信号和用重组 FGF9(25 ng/ml)处理,在人类胎儿性腺中操纵 FGF 信号。将 44 名男性和 33 名女性胚胎/胎儿的性腺组织培养 14 天,并确定对性腺发育和细胞谱系标记物表达的影响。

参与者/材料、设置、方法:使用来自第一孕期的 44 名男性和 33 名女性胚胎/胎儿的性腺组织进行体外培养实验。通过评估生殖细胞、体细胞、增殖和凋亡标志物的组织学和免疫组织化学分析来分析组织。在整个实验期间收集培养介质,并通过液相色谱-串联质谱(LC-MS/MS)分析胎儿睾丸培养物中类固醇激素代谢物的产生。

主要结果和机会的作用

用 SU5402 处理导致人类胎儿睾丸和卵巢中的生殖细胞(224 对 14 OCT4+细胞/mm2,P<0.05)和卵母细胞(1456 对 28 OCT4+细胞/mm2,P<0.001)几乎完全丧失。这是由于生殖细胞凋亡增加和增殖减少所致。在培养基中添加外源性 FGF9 导致胎儿卵巢中进入减数分裂的生殖细胞数量减少(102 对 60 γH2AX+生殖细胞/mm2,P<0.05),而在胎儿睾丸中,FGF9 刺激导致支持细胞数量增加(2503 对 3872 SOX9+细胞/mm2,P<0.05)。在胎儿睾丸中,SU5402 处理抑制 FGFR 信号改变了生精小管形态,并减少了 AMH 表达以及 SOX9 阳性支持细胞的数量(2503 对 1561 SOX9+细胞/mm2,P<0.05)。在间质细胞中,观察到胎儿睾丸中 COUP-TFII 的表达减少和 CYP11A1 和 CYP17A1 的表达增加,尽管类固醇生成没有随后的变化。

大规模数据

无。

局限性、谨慎的原因:体外培养可能无法复制体内胎儿性腺发育和功能的所有方面。虽然研究了 FGF9 的作用,但没有直接证据表明 FGF9 在人类胎儿性腺发生期间在体内起作用。本研究中使用的 FGFR 抑制剂(SU5402)不是 FGFR2 的特异性抑制剂,而是抑制所有 FGF 受体,应考虑对无关的酪氨酸激酶的脱靶效应。

研究结果的更广泛影响

这项研究的结果表明,FGFR 介导的信号转导失调可能会影响睾丸和卵巢的发育,特别是会影响两性的胎儿生殖细胞群体。

研究资金/利益冲突:这项工作部分得到了 Novo Nordisk A/S 赞助的 ESPE 研究奖学金(A.JØ)的支持。额外的资金来自 Erichsen 家庭基金(A.JØ)、Aase 和 Ejnar Danielsens 基金(A.JØ)、丹麦政府对 EDMaRC 计划的支持(A.JU)和惠康信托中级临床奖学金(R.T.M.,Grant no. 098522)。生殖健康医学研究委员会(R.T.M.)的医学研究委员会(MRC)中心得到了 MRC 中心赠款(MR/N022556/1)的支持。作者没有利益冲突需要披露。

https://cdn.ncbi.nlm.nih.gov/pmc/blobs/9cdc/6994936/73ffee293b8b/dez191f1.jpg

文献AI研究员

20分钟写一篇综述,助力文献阅读效率提升50倍。

立即体验

用中文搜PubMed

大模型驱动的PubMed中文搜索引擎

马上搜索

文档翻译

学术文献翻译模型,支持多种主流文档格式。

立即体验