Suppr超能文献

白细胞介素-1α 缺乏可减少饮食诱导肥胖小鼠的肥胖、葡萄糖不耐受和肝脏从头脂肪生成。

Interleukin-1α deficiency reduces adiposity, glucose intolerance and hepatic de-novo lipogenesis in diet-induced obese mice.

机构信息

The Bert W. Strassburger Lipid Center, Sheba Medical Center, Tel Hashomer, Israel.

The Pathology Department, Sheba Medical Center, Tel Hashomer, Israel.

出版信息

BMJ Open Diabetes Res Care. 2019 Oct 17;7(1):e000650. doi: 10.1136/bmjdrc-2019-000650. eCollection 2019.

Abstract

OBJECTIVE

While extensive research revealed that interleukin (IL)-1β contributes to insulin resistance (IR) development, the role of IL-1α in obesity and IR was scarcely studied. Using control, whole body IL-1α knockout (KO) or myeloid-cell-specific IL-1α-deficient mice, we tested the hypothesis that IL-1α deficiency would protect against high-fat diet (HFD)-induced obesity and its metabolic consequences.

RESEARCH DESIGN AND METHODS

To induce obesity and IR, control and IL-1α KO mice were given either chow or HFD for 16 weeks. Glucose tolerance test was performed at 10 and 15 weeks, representing early and progressive stages of glucose intolerance, respectively. Liver and epididymal white adipose tissue (eWAT) samples were analyzed for general morphology and adipocyte size. Plasma levels of adiponectin, insulin, total cholesterol and triglyceride (TG), lipoprotein profile as well as hepatic lipids were analyzed. Expression of lipid and inflammation-related genes in liver and eWAT was analyzed. Primary mouse hepatocytes isolated from control mice were treated either with dimethyl sulfoxide (DMSO) (control) or 20 ng/mL recombinant IL-1α for 24 hours and subjected to gene expression analysis.

RESULTS

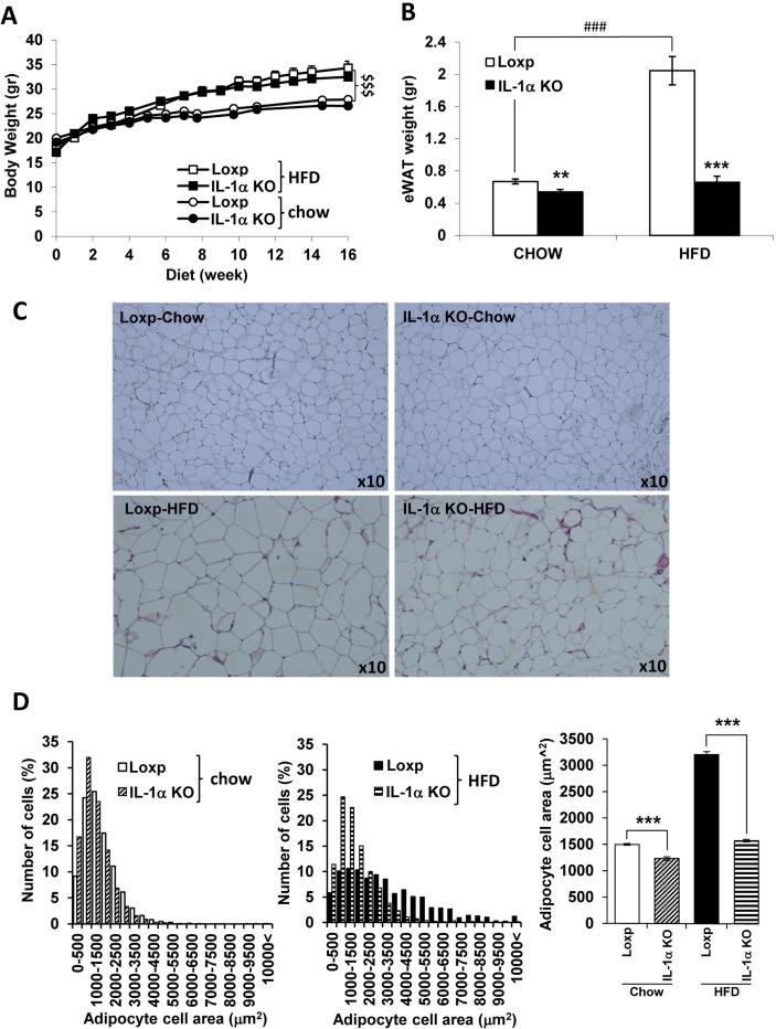
Although total body weight gain was similar, IL-1α KO mice showed reduced adiposity and were completely protected from HFD-induced glucose intolerance. In addition, plasma total cholesterol and TG levels were lower and HFD-induced accumulation of liver TGs was completely inhibited in IL-1α KO compared with control mice. Expression of stearoyl-CoA desaturase1 (SCD1), fatty acid synthase (FASN), elongation of long-chain fatty acids family member 6 (ELOVL6), acetyl-CoA carboxylase (ACC), key enzymes that promote de-novo lipogenesis, was lower in livers of IL-1α KO mice. Treatment with recombinant IL-1α elevated the expression of ELOVL6 and FASN in mouse primary hepatocytes. Finally, mice with myeloid-cell-specific deletion of IL-1α did not show reduced adiposity and improved glucose tolerance.

CONCLUSIONS

We demonstrate a novel role of IL-1α in promoting adiposity, obesity-induced glucose intolerance and liver TG accumulation and suggest that IL-1α blockade could be used for treatment of obesity and its metabolic consequences.

摘要

目的

虽然大量研究表明白细胞介素 (IL)-1β 有助于胰岛素抵抗 (IR) 的发展,但 IL-1α 在肥胖和 IR 中的作用却鲜有研究。本研究使用对照、全身 IL-1α 敲除 (KO) 或骨髓细胞特异性 IL-1α 缺陷小鼠,检验了 IL-1α 缺乏可预防高脂肪饮食 (HFD) 诱导的肥胖及其代谢后果的假说。

研究设计和方法

为了诱导肥胖和 IR,对照和 IL-1α KO 小鼠分别给予正常饮食或 HFD16 周。在第 10 和 15 周进行葡萄糖耐量试验,分别代表葡萄糖耐量受损的早期和进展阶段。分析肝脏和附睾白色脂肪组织 (eWAT) 样本的一般形态和脂肪细胞大小。分析血浆脂联素、胰岛素、总胆固醇和甘油三酯 (TG)、脂蛋白谱以及肝脂水平。分析肝脏和 eWAT 中与脂质和炎症相关的基因表达。从小鼠肝脏分离的原代肝细胞用二甲基亚砜 (DMSO) (对照) 或 20ng/ml 重组 IL-1α 处理 24 小时,进行基因表达分析。

结果

尽管全身体重增加相似,但 IL-1α KO 小鼠表现出较低的肥胖程度,并且完全免受 HFD 诱导的葡萄糖不耐受。此外,与对照小鼠相比,IL-1α KO 小鼠的血浆总胆固醇和 TG 水平较低,HFD 诱导的肝 TG 积累完全受到抑制。肝脏中促进从头脂肪生成的关键酶,硬脂酰辅酶 A 去饱和酶 1 (SCD1)、脂肪酸合酶 (FASN)、长链脂肪酸延伸家族成员 6 (ELOVL6)、乙酰辅酶 A 羧化酶 (ACC) 的表达在 IL-1α KO 小鼠中降低。用重组 IL-1α 处理可增加小鼠原代肝细胞中 ELOVL6 和 FASN 的表达。最后,骨髓细胞特异性缺失 IL-1α 的小鼠并未表现出脂肪减少和葡萄糖耐量改善。

结论

本研究证明了 IL-1α 在促进肥胖、肥胖诱导的葡萄糖不耐受和肝 TG 积累中的新作用,并表明 IL-1α 阻断可能用于治疗肥胖及其代谢后果。

https://cdn.ncbi.nlm.nih.gov/pmc/blobs/c2c0/6827792/447eececc25f/bmjdrc-2019-000650f01.jpg

文献AI研究员

20分钟写一篇综述,助力文献阅读效率提升50倍。

立即体验

用中文搜PubMed

大模型驱动的PubMed中文搜索引擎

马上搜索

文档翻译

学术文献翻译模型,支持多种主流文档格式。

立即体验