Suppr超能文献

P2Y2R 缺乏通过诱导 AMPK 和 PGC-1α 减少脂肪生成和增强脂肪酸β氧化来改善高脂肪饮食喂养小鼠的肝脂肪变性。

P2Y2R Deficiency Ameliorates Hepatic Steatosis by Reducing Lipogenesis and Enhancing Fatty Acid β-Oxidation through AMPK and PGC-1α Induction in High-Fat Diet-Fed Mice.

机构信息

Department of Pharmacology, Institute of Health Sciences, Gyeongsang National University College of Medicine, Jinju 52727, Korea.

Department of Convergence Medical Sciences, Institute of Health Sciences, Gyeongsang National University Graduate School, Jinju 52727, Korea.

出版信息

Int J Mol Sci. 2021 May 24;22(11):5528. doi: 10.3390/ijms22115528.

Abstract

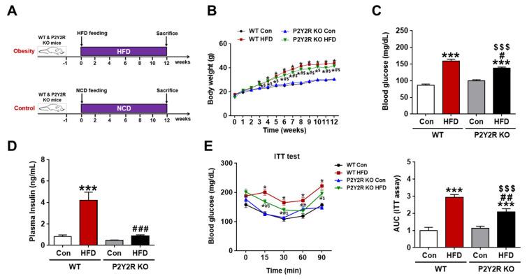
Non-alcoholic fatty liver disease (NAFLD) is a chronic metabolic liver disease associated with obesity and insulin resistance. Activation of the purinergic receptor P2Y2R has been reported to promote adipogenesis, inflammation and dyslipidemia in adipose tissues in obese mice. However, the role of P2Y2R and its mechanisms in NAFLD remain unknown. We hypothesized that P2Y2R deficiency may play a protective role in NAFLD by modulating lipid metabolism in the liver. In this study, we fed wild type and P2Y2R knockout mice with a high-fat diet (HFD) for 12 weeks and analyzed metabolic phenotypes. First, P2Y2R deficiency effectively improved insulin resistance with a reduction in body weight and plasma insulin. Second, P2Y2R deficiency attenuated hepatic lipid accumulation and injury with reduced alanine aminotransferase (ALT) and aspartate aminotransferase (AST) levels. Third, P2Y2R deficiency decreased the expression of fatty acid synthesis mediators (cluster of differentiation (CD36), fatty acid synthase (FAS), and stearoyl-CoA desaturase 1 (SCD1)); and increased the expression of adipose triglyceride lipase (ATGL), a lipolytic enzyme. Mechanistically, P2Y2R deficiency increased the AMP-activated protein kinase (AMPK) activity to improve mitochondrial fatty acid β-oxidation (FAO) by regulating acetyl-CoA carboxylase (ACC) and carnitine palmitoyltransferase 1A (CPT1A)-mediated FAO pathway. In addition, P2Y2R deficiency increased peroxisome proliferator-activated gamma co-activator-1α (PGC-1α)-mediated mitochondrial biogenesis. Conclusively, P2Y2R deficiency ameliorated HFD-induced hepatic steatosis by enhancing FAO through AMPK signaling and PGC-1α pathway, suggesting P2Y2R as a promising therapeutic target for NAFLD.

摘要

非酒精性脂肪性肝病(NAFLD)是一种与肥胖和胰岛素抵抗相关的慢性代谢性肝病。已有研究报道,嘌呤能受体 P2Y2R 的激活可促进肥胖小鼠脂肪组织中的脂肪生成、炎症和血脂异常。然而,P2Y2R 在 NAFLD 中的作用及其机制尚不清楚。我们假设 P2Y2R 缺乏可能通过调节肝脏脂质代谢在 NAFLD 中发挥保护作用。在这项研究中,我们用高脂肪饮食(HFD)喂养野生型和 P2Y2R 敲除小鼠 12 周,并分析代谢表型。首先,P2Y2R 缺乏有效地改善了胰岛素抵抗,降低了体重和血浆胰岛素水平。其次,P2Y2R 缺乏减轻了肝脂质堆积和损伤,降低了丙氨酸氨基转移酶(ALT)和天冬氨酸氨基转移酶(AST)水平。第三,P2Y2R 缺乏降低了脂肪酸合成介质(分化群(CD36)、脂肪酸合酶(FAS)和硬脂酰辅酶 A 去饱和酶 1(SCD1))的表达;并增加了脂肪甘油三酯脂肪酶(ATGL)的表达,一种脂肪分解酶。在机制上,P2Y2R 缺乏通过调节乙酰辅酶 A 羧化酶(ACC)和肉碱棕榈酰转移酶 1A(CPT1A)介导的 FAO 途径,增加 AMP 激活的蛋白激酶(AMPK)活性,改善线粒体脂肪酸β-氧化(FAO)。此外,P2Y2R 缺乏增加过氧化物酶体增殖物激活受体 γ 共激活因子 1α(PGC-1α)介导的线粒体生物发生。总之,P2Y2R 缺乏通过 AMPK 信号通路和 PGC-1α 通路增强 FAO 来改善 HFD 诱导的肝脂肪变性,表明 P2Y2R 是治疗 NAFLD 的有希望的靶点。

https://cdn.ncbi.nlm.nih.gov/pmc/blobs/99ed/8197197/21e0da734211/ijms-22-05528-g001.jpg

文献AI研究员

20分钟写一篇综述,助力文献阅读效率提升50倍。

立即体验

用中文搜PubMed

大模型驱动的PubMed中文搜索引擎

马上搜索

文档翻译

学术文献翻译模型,支持多种主流文档格式。

立即体验