Suppr超能文献

LncRNA-HGBC 被 HuR 稳定后通过调节 miR-502-3p/SET/AKT 轴促进胆囊癌进展。

LncRNA-HGBC stabilized by HuR promotes gallbladder cancer progression by regulating miR-502-3p/SET/AKT axis.

机构信息

Department of General Surgery, Xinhua Hospital, Affiliated to Shanghai Jiao Tong University School of Medicine, Building 25, Room 513, 1665 Kongjiang Road, Shanghai, 200092, China.

Shanghai Key Laboratory of Biliary Tract Disease Research, 1665 Kongjiang Road, Shanghai, 200092, China.

出版信息

Mol Cancer. 2019 Nov 21;18(1):167. doi: 10.1186/s12943-019-1097-9.

Abstract

BACKGROUNDS

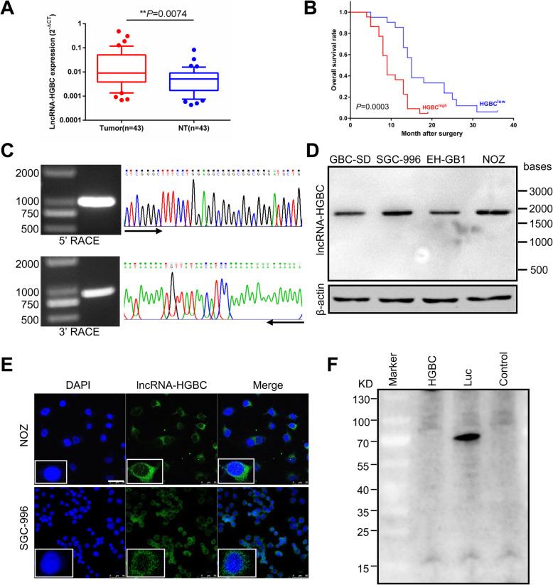
Long non-coding RNAs (lncRNAs) are essential factors that regulate tumor development and metastasis via diverse molecular mechanisms in a broad type of cancers. However, the pathological roles of lncRNAs in gallbladder carcinoma (GBC) remain largely unknown. Here we discovered a novel lncRNA termed lncRNA Highly expressed in GBC (lncRNA-HGBC) which was upregulated in GBC tissue and aimed to investigate its role and regulatory mechanism in the development and progression of GBC.

METHODS

The expression level of lncRNA-HGBC in GBC tissue and different cell lines was determined by quantitative real-time PCR. The full length of lncRNA-HGBC was obtained by 5' and 3' rapid amplification of the cDNA ends (RACE). Cellular localization of lncRNA-HGBC was detected by fluorescence in situ hybridization (FISH) assays and subcellular fractionation assay. In vitro and in vivo assays were preformed to explore the biological effects of lncRNA-HGBC in GBC cells. RNA pull-down assay, mass spectrometry, and RNA immunoprecipitation (RIP) assay were used to identify lncRNA-HGBC-interacting proteins. Dual luciferase reporter assays, AGO2-RIP, and MS2-RIP assays were performed to verify the interaction between lncRNA-HGBC and miR-502-3p.

RESULTS

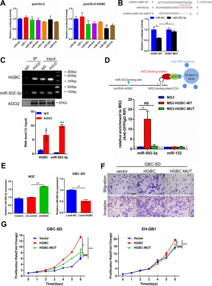
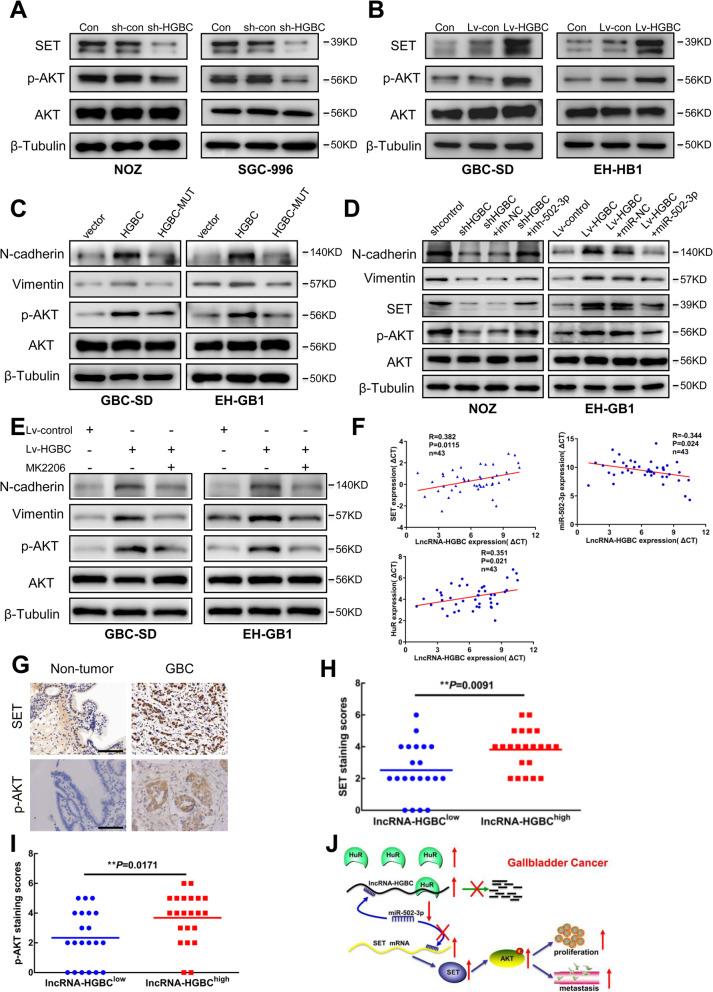
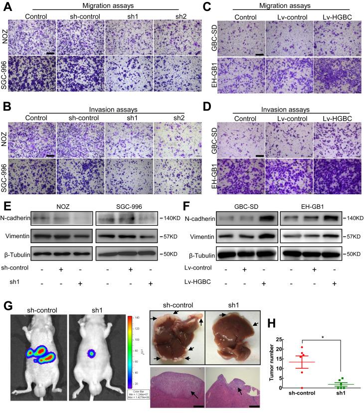
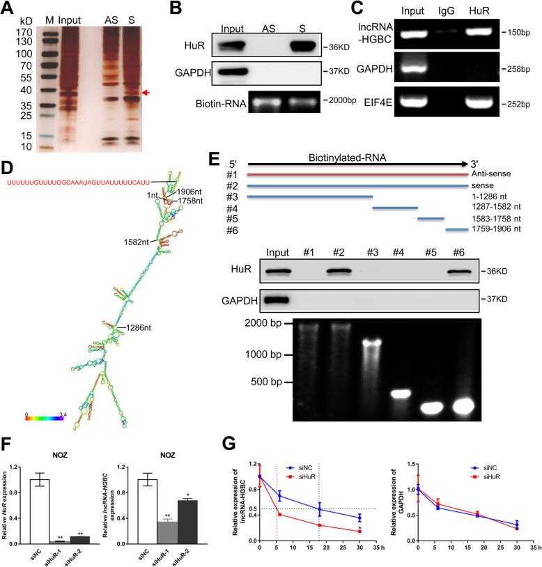
We found that lncRNA-HGBC was upregulated in GBC and its upregulation could predict poor survival. Overexpression or knockdown of lncRNA-HGBC in GBC cell lines resulted in increased or decreased, respectively, cell proliferation and invasion in vitro and in xenografted tumors. LncRNA-HGBC specifically bound to RNA binding protein Hu Antigen R (HuR) that in turn stabilized lncRNA-HGBC. LncRNA-HGBC functioned as a competitive endogenous RNA to bind to miR-502-3p that inhibits target gene SET. Overexpression, knockdown or mutation of lncRNA-HGBC altered the inhibitory effects of miR-502-3p on SET expression and downstream activation of AKT. Clinically, lncRNA-HGBC expression was negatively correlated with miR-502-3p, but positively correlated with SET and HuR in GBC tissue.

CONCLUSIONS

Our study demonstrates that lncRNA-HGBC promotes GBC metastasis via activation of the miR-502-3p-SET-AKT cascade, pointing to lncRNA-HGBC as a new prognostic predictor and a therapeutic target.

摘要

背景

长链非编码 RNA(lncRNA)是通过多种分子机制在广泛类型的癌症中调节肿瘤发生和转移的重要因素。然而,lncRNA 在胆囊癌(GBC)中的病理作用在很大程度上尚不清楚。在这里,我们发现了一种新型的 lncRNA,称为 lncRNA 在 GBC 中高表达(lncRNA-HGBC),其在 GBC 组织中上调,并旨在研究其在 GBC 发生和进展中的作用和调节机制。

方法

通过实时定量 PCR 测定 GBC 组织和不同细胞系中 lncRNA-HGBC 的表达水平。通过 5'和 3'快速扩增 cDNA 末端(RACE)获得 lncRNA-HGBC 的全长。通过荧光原位杂交(FISH)测定和亚细胞分级测定检测 lncRNA-HGBC 的细胞定位。进行体外和体内实验以研究 lncRNA-HGBC 在 GBC 细胞中的生物学效应。使用 RNA 下拉测定、质谱和 RNA 免疫沉淀(RIP)测定鉴定 lncRNA-HGBC 相互作用蛋白。进行双荧光素酶报告基因测定、AGO2-RIP 和 MS2-RIP 测定以验证 lncRNA-HGBC 与 miR-502-3p 之间的相互作用。

结果

我们发现 lncRNA-HGBC 在 GBC 中上调,其上调可预测不良预后。在 GBC 细胞系中过表达或敲低 lncRNA-HGBC 分别导致体外和异种移植肿瘤中细胞增殖和侵袭增加或减少。lncRNA-HGBC 特异性结合 RNA 结合蛋白 Hu 抗原 R(HuR),从而稳定 lncRNA-HGBC。lncRNA-HGBC 作为竞争性内源性 RNA 与抑制靶基因 SET 的 miR-502-3p 结合。过表达、敲低或突变 lncRNA-HGBC 改变了 miR-502-3p 对 SET 表达的抑制作用及其下游对 AKT 的激活。临床上,lncRNA-HGBC 的表达与 GBC 组织中的 miR-502-3p 呈负相关,但与 SET 和 HuR 呈正相关。

结论

我们的研究表明,lncRNA-HGBC 通过激活 miR-502-3p-SET-AKT 级联促进 GBC 转移,表明 lncRNA-HGBC 作为一种新的预后预测因子和治疗靶点。

https://cdn.ncbi.nlm.nih.gov/pmc/blobs/b4b0/6868746/c11dc1a2635f/12943_2019_1097_Fig1_HTML.jpg

文献AI研究员

20分钟写一篇综述,助力文献阅读效率提升50倍。

立即体验

用中文搜PubMed

大模型驱动的PubMed中文搜索引擎

马上搜索

文档翻译

学术文献翻译模型,支持多种主流文档格式。

立即体验