Suppr超能文献

聚合物稳定的 Cas9 纳米颗粒和修饰的修复模板可提高基因组编辑效率。

Polymer-stabilized Cas9 nanoparticles and modified repair templates increase genome editing efficiency.

机构信息

Department of Medicine, University of California, San Francisco, San Francisco, CA, USA.

Department of Microbiology and Immunology, University of California, San Francisco, San Francisco, CA, USA.

出版信息

Nat Biotechnol. 2020 Jan;38(1):44-49. doi: 10.1038/s41587-019-0325-6. Epub 2019 Dec 9.

Abstract

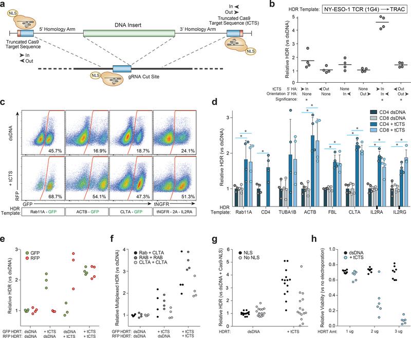
Versatile and precise genome modifications are needed to create a wider range of adoptive cellular therapies. Here we report two improvements that increase the efficiency of CRISPR-Cas9-based genome editing in clinically relevant primary cell types. Truncated Cas9 target sequences (tCTSs) added at the ends of the homology-directed repair (HDR) template interact with Cas9 ribonucleoproteins (RNPs) to shuttle the template to the nucleus, enhancing HDR efficiency approximately two- to fourfold. Furthermore, stabilizing Cas9 RNPs into nanoparticles with polyglutamic acid further improves editing efficiency by approximately twofold, reduces toxicity, and enables lyophilized storage without loss of activity. Combining the two improvements increases gene targeting efficiency even at reduced HDR template doses, yielding approximately two to six times as many viable edited cells across multiple genomic loci in diverse cell types, such as bulk (CD3) T cells, CD8 T cells, CD4 T cells, regulatory T cells (Tregs), γδ T cells, B cells, natural killer cells, and primary and induced pluripotent stem cell-derived hematopoietic stem progenitor cells (HSPCs).

摘要

需要灵活且精确的基因组修饰来创建更广泛的适应性细胞疗法。在这里,我们报告了两项改进措施,可提高基于 CRISPR-Cas9 的基因组编辑在临床相关原代细胞类型中的效率。在同源定向修复 (HDR) 模板的末端添加截断的 Cas9 靶序列 (tCTS) 可与 Cas9 核糖核蛋白 (RNP) 相互作用,将模板运送到细胞核,从而将 HDR 效率提高约 2 至 4 倍。此外,用聚谷氨酸将 Cas9 RNP 稳定成纳米颗粒,进一步将编辑效率提高约 2 倍,降低毒性,并使冻干储存而不失活。将这两种改进结合使用,即使在降低的 HDR 模板剂量下,也能提高基因靶向效率,在多种细胞类型(如 bulk(CD3)T 细胞、CD8 T 细胞、CD4 T 细胞、调节性 T 细胞 (Treg)、γδ T 细胞、B 细胞、自然杀伤细胞和原代和诱导多能干细胞衍生的造血干细胞祖细胞 (HSPC))的多个基因组位点产生约 2 至 6 倍的活编辑细胞。

https://cdn.ncbi.nlm.nih.gov/pmc/blobs/7156/6954310/bb9099533855/nihms-1541543-f0001.jpg

文献AI研究员

20分钟写一篇综述,助力文献阅读效率提升50倍。

立即体验

用中文搜PubMed

大模型驱动的PubMed中文搜索引擎

马上搜索

文档翻译

学术文献翻译模型,支持多种主流文档格式。

立即体验