Suppr超能文献

外泌体长链非编码RNA HNF1A-AS1通过调控微小RNA-34b/TUFT1轴影响宫颈癌细胞对顺铂的耐药性。

Exosomal lncRNA HNF1A-AS1 affects cisplatin resistance in cervical cancer cells through regulating microRNA-34b/TUFT1 axis.

作者信息

Luo Xiaoqiong, Wei Jingxi, Yang Feng-Lian, Pang Xiao-Xia, Shi Feng, Wei Yu-Xia, Liao Bi-Yun, Wang Jun-Li

机构信息

1Center of Reproductive Medicine, Affiliated Hospital of Youjiang Medical College for Nationalities, Zhongshan Second Road 18th, Baise, 533000 Guangxi China.

2Youjiang Medical College for Nationalities, Baise, 533000 People's Republic of China.

出版信息

Cancer Cell Int. 2019 Dec 3;19:323. doi: 10.1186/s12935-019-1042-4. eCollection 2019.

Abstract

BACKGROUND

There is growing evidence of the role of long non-coding RNAs (lncRNAs) in cervical cancer (CC). The objective was to discuss whether exosomal lncRNA HNF1A-AS1 impacted drug resistance in CC via binding to microRNA-34b (miR-34b) and regulating TUFT1 expression.

METHODS

The expression of HNF1A-AS1 in normal cervical epithelial cells, cisplatin (DDP)-sensitive cell line (HeLa/S) and DDP-resistant cell line (HeLa/DDP) cells were detected. HeLa/S and HeLa/DDP cells were interfered with HNF1A-AS1 to determine IC, proliferation, colony formation and apoptosis of CC cells. The exosomes were isolated and identified. Subcellular localization of HNF1A-AS1, expression of miR-34b and TUFT1 in receptor cells were also verified. The binding site between HNF1A-AS1 and miR-34b, together with miR-34b and TUFT1 were confirmed. Tumorigenic ability of cells in nude mice was also detected.

RESULTS

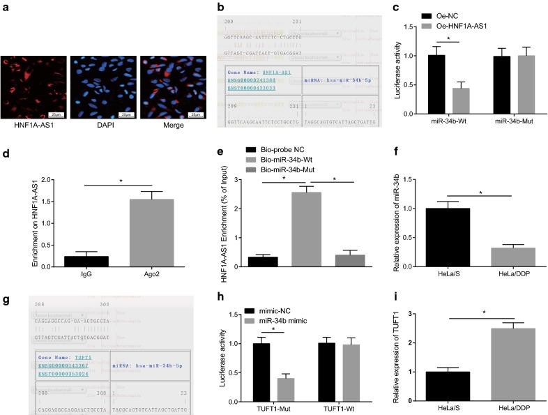
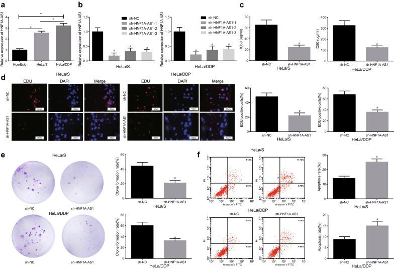
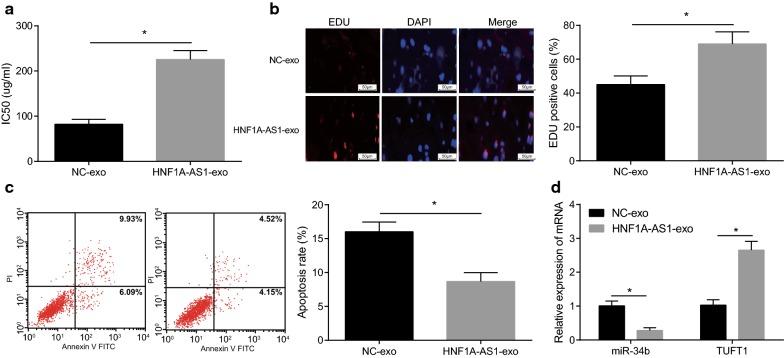
HNF1A-AS1 was upregulated in DDP-resistant cell line HeLa/DDP. Silencing HNF1A-AS1 suppressed CC cell proliferation and promoted its apoptosis. HNF1A-AS1 was found to act as a competing endogenous RNA (ceRNA) of miR-34b to promote the expression of TUFT1. Exosomes shuttled HNF1A-AS1 promoted the proliferation and drug resistance of CC cells and inhibited their apoptosis by upregulating the expression of TUFT1 and downregulating miR-34b. Furthermore, suppressed exosomal HNF1A-AS1 in combination with DDP inhibited tumor growth in nude mice.

CONCLUSION

Our study provides evidence that CC-secreted exosomes carrying HNF1A-AS1 as a ceRNA of miR-34b to promote the expression of TUFT1, thereby promoting the DDP resistance in CC cells.

摘要

背景

越来越多的证据表明长链非编码RNA(lncRNA)在宫颈癌(CC)中发挥作用。目的是探讨外泌体lncRNA HNF1A-AS1是否通过与微小RNA-34b(miR-34b)结合并调节TUFT1表达来影响CC的耐药性。

方法

检测正常宫颈上皮细胞、顺铂(DDP)敏感细胞系(HeLa/S)和DDP耐药细胞系(HeLa/DDP)中HNF1A-AS1的表达。干扰HeLa/S和HeLa/DDP细胞中的HNF1A-AS1,以确定CC细胞的半数抑制浓度(IC)、增殖、集落形成和凋亡情况。分离并鉴定外泌体。还验证了HNF1A-AS1在受体细胞中的亚细胞定位、miR-34b和TUFT1的表达。证实了HNF1A-AS1与miR-34b之间以及miR-34b与TUFT1之间的结合位点。还检测了细胞在裸鼠中的致瘤能力。

结果

HNF1A-AS1在DDP耐药细胞系HeLa/DDP中上调。沉默HNF1A-AS1可抑制CC细胞增殖并促进其凋亡。发现HNF1A-AS1作为miR-34b的竞争性内源RNA(ceRNA)来促进TUFT1的表达。穿梭HNF1A-AS1的外泌体通过上调TUFT1表达和下调miR-34b来促进CC细胞的增殖和耐药性,并抑制其凋亡。此外,抑制外泌体HNF1A-AS1联合DDP可抑制裸鼠肿瘤生长。

结论

我们的研究提供了证据,表明CC分泌的携带HNF1A-AS1作为miR-34b的ceRNA的外泌体可促进TUFT1的表达,从而促进CC细胞的DDP耐药性。

https://cdn.ncbi.nlm.nih.gov/pmc/blobs/8985/6889431/592610a10f60/12935_2019_1042_Fig1_HTML.jpg

文献AI研究员

20分钟写一篇综述,助力文献阅读效率提升50倍。

立即体验

用中文搜PubMed

大模型驱动的PubMed中文搜索引擎

马上搜索

文档翻译

学术文献翻译模型,支持多种主流文档格式。

立即体验