Suppr超能文献

长链非编码 RNA BZRAP1-AS1 通过调控 THBS1 甲基化抑制肝癌血管生成。

Long non-coding RNA BZRAP1-AS1 silencing suppresses tumor angiogenesis in hepatocellular carcinoma by mediating THBS1 methylation.

机构信息

Department of Hepatobiliary Surgery, People's Hospital of Zhengzhou University, Henan Provincial People's Hospital, No. 7, Weiwu Road, Jinshui District, Zhengzhou, 450003, People's Republic of China.

出版信息

J Transl Med. 2019 Dec 17;17(1):421. doi: 10.1186/s12967-019-02145-6.

Abstract

BACKGROUND

Hepatocellular carcinoma (HCC) is the most frequent primary liver cancer associated with a high mortality. Long non-coding RNAs (lncRNAs) have recently emerged as regulators in the development and progression of several cancers, and therefore represent an opportunity to uncover new targets for therapy. In the present study, we aimed to investigate the potential effect of lncRNA BZRAP1-AS1 on the angiogenesis of HCC.

METHODS

Microarray-based data analysis was initially employed to screen genes and lncRNAs that are differentially expressed in HCC and the candidate BZRAP1-AS1 was identified as a hit. The expression of BZRAP1-AS1 and thrombospondin-1 (THBS1) in HCC tissues and cells were then determined using RT-qPCR. The gene methylation level was measured by methylation-specific PCR (MSP) and bisulfite sequencing PCR (BSP) assays. Next, the interactions between BZRAP1-AS1, DNA methyltransferase 3B (DNMT3b), and THBS1 were assessed by RIP, RNA pull-down and ChIP assays. Finally, the roles of BZRAP1-AS1, DNMT3b and THBS1 in angiogenesis in vitro as well as tumorigenesis in vivo were evaluated by a battery of the gain- and loss-of function experiments.

RESULTS

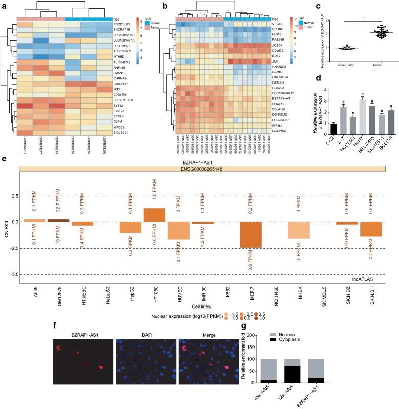
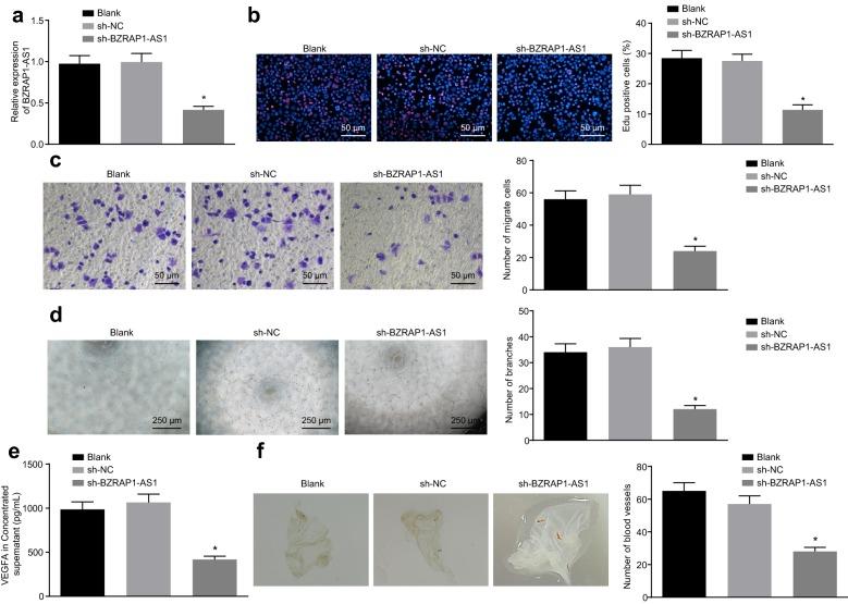
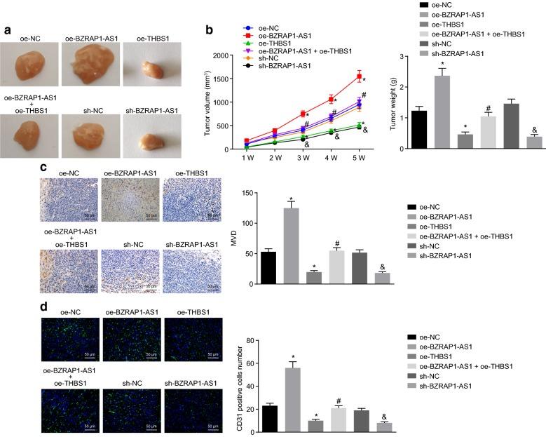
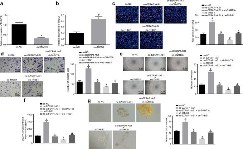
BZRAP1-AS1 was identified as a highly expressed lncRNA in HCC tissues and cells. Down-regulation of BZRAP1-AS1 in HCC cells inhibited HUVEC proliferation, migration and angiogenesis. By interacting with DNMT3b, BZRAP1-AS1 induced methylation of the THBS1 promoter and inhibited the transcription of THBS1, resulting in promoted angiogenesis of HUVECs. Moreover, silencing of BZRAP1-AS1 repressed the angiogenesis as well as the tumor growth of HCC in vivo via up-regulating THBS1.

CONCLUSION

This study provides evidence that angiogenesis in HCC is hindered by silencing of BZRAP1-AS1. Thus, BZRAP1-AS1 may be a promising marker for the treatment of HCC.

摘要

背景

肝细胞癌(HCC)是与高死亡率相关的最常见原发性肝癌。长链非编码 RNA(lncRNA)最近被发现是多种癌症发生和发展的调节因子,因此代表了发现新治疗靶点的机会。在本研究中,我们旨在研究 lncRNA BZRAP1-AS1 对 HCC 血管生成的潜在影响。

方法

最初采用基于微阵列的数据分析筛选 HCC 中差异表达的基因和 lncRNA,并确定候选 BZRAP1-AS1 作为命中。然后使用 RT-qPCR 测定 HCC 组织和细胞中 BZRAP1-AS1 和血小板反应蛋白-1(THBS1)的表达。通过甲基化特异性 PCR(MSP)和亚硫酸氢盐测序 PCR(BSP)测定基因甲基化水平。接下来,通过 RIP、RNA 下拉和 ChIP 测定评估 BZRAP1-AS1、DNA 甲基转移酶 3B(DNMT3b)和 THBS1 之间的相互作用。最后,通过一系列增益和缺失功能实验评估 BZRAP1-AS1、DNMT3b 和 THBS1 在体外血管生成以及体内肿瘤发生中的作用。

结果

BZRAP1-AS1 被鉴定为 HCC 组织和细胞中高度表达的 lncRNA。在 HCC 细胞中下调 BZRAP1-AS1 抑制 HUVEC 增殖、迁移和血管生成。通过与 DNMT3b 相互作用,BZRAP1-AS1 诱导 THBS1 启动子甲基化并抑制 THBS1 的转录,从而促进 HUVEC 的血管生成。此外,通过上调 THBS1,沉默 BZRAP1-AS1 抑制 HCC 体内的血管生成和肿瘤生长。

结论

本研究提供的证据表明,沉默 BZRAP1-AS1 可抑制 HCC 的血管生成。因此,BZRAP1-AS1 可能是治疗 HCC 的有前途的标志物。

https://cdn.ncbi.nlm.nih.gov/pmc/blobs/4931/6916030/14c8a5d8e08b/12967_2019_2145_Fig1_HTML.jpg

文献AI研究员

20分钟写一篇综述,助力文献阅读效率提升50倍。

立即体验

用中文搜PubMed

大模型驱动的PubMed中文搜索引擎

马上搜索

文档翻译

学术文献翻译模型,支持多种主流文档格式。

立即体验