Suppr超能文献

内皮 S1pr1 通过 AKT-eNOS 通路调节压力超负荷诱导的心肌重构。

Endothelial S1pr1 regulates pressure overload-induced cardiac remodelling through AKT-eNOS pathway.

机构信息

Key Laboratory of Arrhythmias of the Ministry of Education of China, Research Center for Translational Medicine, Shanghai East Hospital, Tongji University School of Medicine, Shanghai, China.

Cardiovascular Department, Shanghai Children's Medical Center, Shanghai Jiaotong University, Shanghai, China.

出版信息

J Cell Mol Med. 2020 Jan;24(2):2013-2026. doi: 10.1111/jcmm.14900. Epub 2019 Dec 19.

Abstract

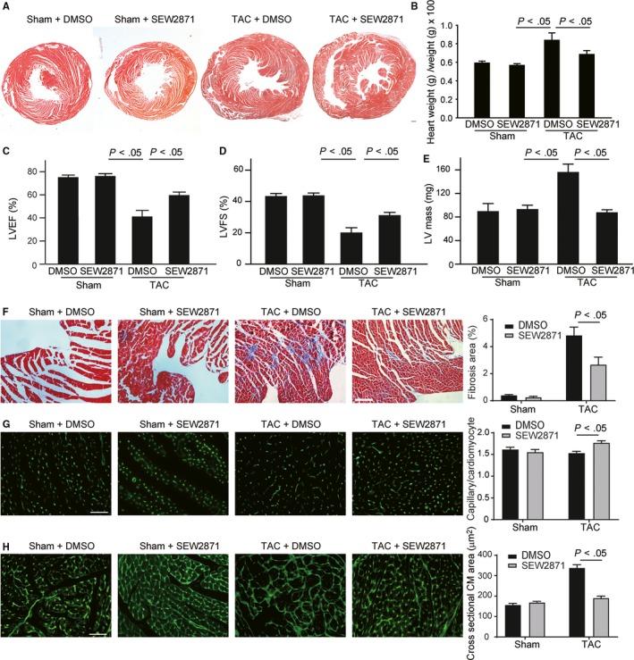
Cardiac vascular microenvironment is crucial for cardiac remodelling during the process of heart failure. Sphingosine 1-phosphate (S1P) tightly regulates vascular homeostasis via its receptor, S1pr1. We therefore hypothesize that endothelial S1pr1 might be involved in pathological cardiac remodelling. In this study, heart failure was induced by transverse aortic constriction (TAC) operation. S1pr1 expression is significantly increased in microvascular endothelial cells (ECs) of post-TAC hearts. Endothelial-specific deletion of S1pr1 significantly aggravated cardiac dysfunction and deteriorated cardiac hypertrophy and fibrosis in myocardium. In vitro experiments demonstrated that S1P/S1pr1 praxis activated AKT/eNOS signalling pathway, leading to more production of nitric oxide (NO), which is an essential cardiac protective factor. Inhibition of AKT/eNOS pathway reversed the inhibitory effect of EC-S1pr1-overexpression on angiotensin II (AngII)-induced cardiomyocyte (CM) hypertrophy, as well as on TGF-β-mediated cardiac fibroblast proliferation and transformation towards myofibroblasts. Finally, pharmacological activation of S1pr1 ameliorated TAC-induced cardiac hypertrophy and fibrosis, leading to an improvement in cardiac function. Together, our results suggest that EC-S1pr1 might prevent the development of pressure overload-induced heart failure via AKT/eNOS pathway, and thus pharmacological activation of S1pr1 or EC-targeting S1pr1-AKT-eNOS pathway could provide a future novel therapy to improve cardiac function during heart failure development.

摘要

心脏血管微环境对于心力衰竭过程中心脏重构至关重要。 1-磷酸鞘氨醇(S1P)通过其受体 S1pr1 紧密调节血管稳态。因此,我们假设内皮 S1pr1 可能参与病理性心脏重构。在这项研究中,通过横主动脉缩窄(TAC)手术诱导心力衰竭。TAC 后心脏中小血管内皮细胞(EC)中 S1pr1 的表达显著增加。内皮细胞特异性敲除 S1pr1 显著加重心脏功能障碍,并恶化心肌中的心脏肥大和纤维化。体外实验表明,S1P/S1pr1 实践激活了 AKT/eNOS 信号通路,导致更多的一氧化氮(NO)产生,NO 是一种重要的心脏保护因子。抑制 AKT/eNOS 通路逆转了 EC-S1pr1 过表达对血管紧张素 II(AngII)诱导的心肌细胞(CM)肥大以及 TGF-β介导的心脏成纤维细胞增殖和向肌成纤维细胞转化的抑制作用。最后,S1pr1 的药理学激活改善了 TAC 诱导的心脏肥大和纤维化,从而改善了心脏功能。总之,我们的结果表明,EC-S1pr1 可能通过 AKT/eNOS 通路预防压力超负荷诱导的心力衰竭的发展,因此 S1pr1 的药理学激活或 EC 靶向 S1pr1-AKT-eNOS 通路可能为改善心力衰竭发展过程中心脏功能提供一种新的未来治疗方法。

https://cdn.ncbi.nlm.nih.gov/pmc/blobs/4e32/6991681/6e8ad1cac418/JCMM-24-2013-g001.jpg

文献AI研究员

20分钟写一篇综述,助力文献阅读效率提升50倍。

立即体验

用中文搜PubMed

大模型驱动的PubMed中文搜索引擎

马上搜索

文档翻译

学术文献翻译模型,支持多种主流文档格式。

立即体验