Suppr超能文献

心肌细胞S1PR1通过AKT/mTORC1信号通路促进心脏再生。

Cardiomyocyte S1PR1 promotes cardiac regeneration via AKT/mTORC1 signaling pathway.

作者信息

Liu Xiuxiang, Yue Jinnan, Zhou Caixia, Duan Yunhao, Chen Xiaoli, Liu Jie, Zhuang Shougang, Luo Yu, Wu Jinjin, Zhang Yuzhen, Zhang Lin

机构信息

State Key Laboratory of Cardiovascular Diseases and Medical Innovation Center, Shanghai East Hospital, School of Medicine, Tongji University, Shanghai, 200120, China.

Department of Medicine, Rhode Island Hospital and Warren Alpert Medical School of Brown University, Providence, Rhode Island, USA.

出版信息

Theranostics. 2025 Jan 2;15(4):1524-1551. doi: 10.7150/thno.103797. eCollection 2025.

Abstract

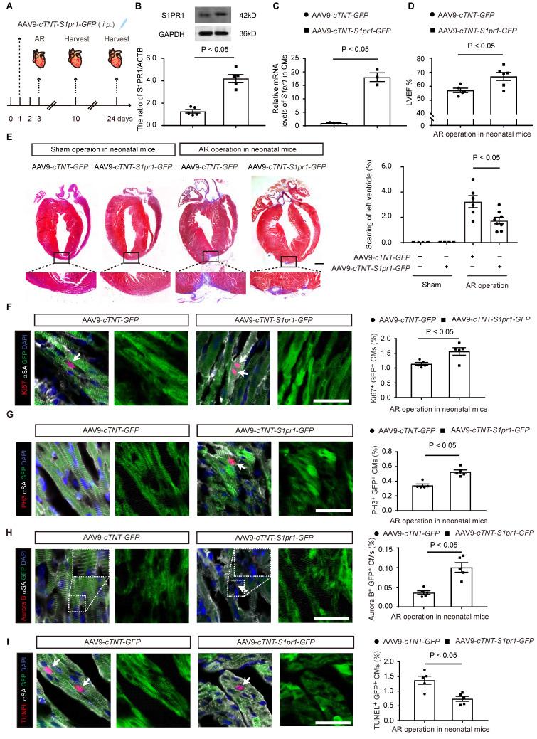
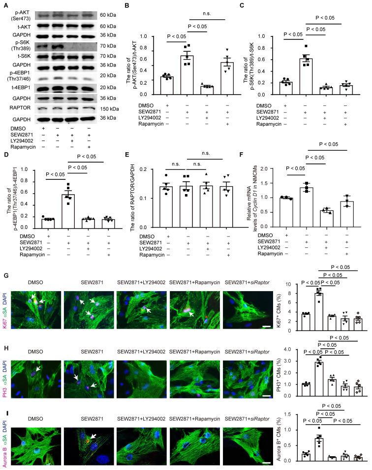
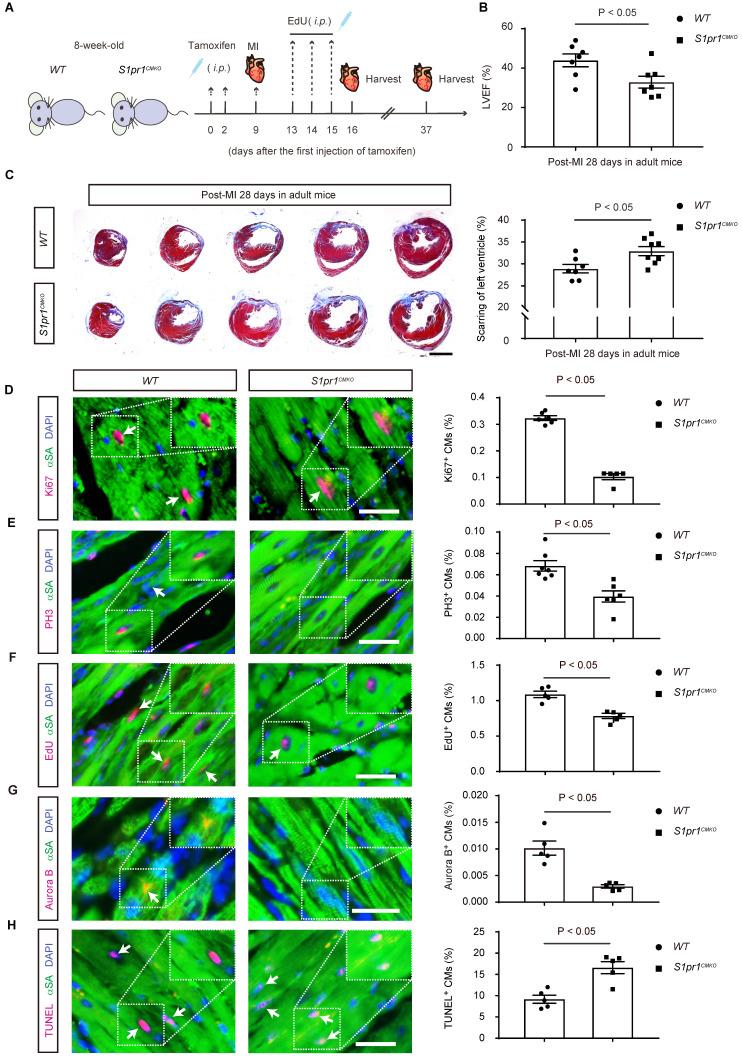
Lower vertebrates and some neonatal mammals are known to possess the ability to regenerate cardiomyocyte and fully recover after heart injuries within a limited period. Understanding the molecular mechanisms of heart regeneration and exploring new ways to enhance cardiac regeneration hold significant promise for therapeutic intervention of heart failure. Sphingosine 1-phospahte receptor 1 (S1PR1) is highly expressed in cardiomyocytes and plays a crucial role in heart development and pathological cardiac remodeling. However, the effect of cardiomyocyte-expressing S1PR1 on heart regeneration has not yet been elucidated. This study aims to investigate the role of cardiomyocyte S1PR1 in cardiac regeneration following heart injuries. We generated cardiomyocyte (CM)-specific knock-out mice and demonstrated that CM-specific loss-of-function severely reduced cardiomyocyte proliferation and inhibited heart regeneration following apex resection in neonatal mice. Conversely, AAV9-mediated CM-specific gain-of-function significantly enhanced cardiac regeneration. We identified that S1PR1 activated the AKT/mTORC1/CYCLIN D1 and BCL2 signaling pathways to promote cardiomyocyte proliferation and inhibit apoptosis. Moreover, CM-targeted gene delivery system via AAV9 to overexpress S1PR1 significantly increased cardiomyocyte proliferation and improved cardiac functions following myocardial infarction in adult mice, suggesting a potential method to enhance cardiac regeneration and improve cardiac function in the injured heart. This study demonstrates that CM-S1PR1 plays an essential role in cardiomyocyte proliferation and heart regeneration. This research provides a potential strategy by CM-targeted S1PR1 overexpression as a new therapeutic intervention for heart failure.

摘要

已知低等脊椎动物和一些新生哺乳动物具有再生心肌细胞的能力,并能在有限时间内心脏损伤后完全恢复。了解心脏再生的分子机制并探索增强心脏再生的新方法,对于心力衰竭的治疗干预具有重大前景。鞘氨醇-1-磷酸受体1(S1PR1)在心肌细胞中高度表达,在心脏发育和病理性心脏重塑中起关键作用。然而,心肌细胞表达的S1PR1对心脏再生的影响尚未阐明。本研究旨在探讨心肌细胞S1PR1在心脏损伤后心脏再生中的作用。我们构建了心肌细胞(CM)特异性敲除小鼠,并证明CM特异性功能丧失严重降低了心肌细胞增殖,并抑制了新生小鼠心尖切除后的心脏再生。相反,腺相关病毒9(AAV9)介导的CM特异性功能获得显著增强了心脏再生。我们发现S1PR1激活AKT/mTORC1/细胞周期蛋白D1和BCL2信号通路,以促进心肌细胞增殖并抑制细胞凋亡。此外,通过AAV9进行CM靶向基因递送系统以过表达S1PR1,显著增加了成年小鼠心肌梗死后的心肌细胞增殖并改善了心脏功能,提示一种增强受损心脏心脏再生和改善心脏功能的潜在方法。本研究表明CM-S1PR1在心肌细胞增殖和心脏再生中起重要作用。本研究通过CM靶向S1PR1过表达提供了一种潜在策略,作为心力衰竭的一种新的治疗干预手段。

https://cdn.ncbi.nlm.nih.gov/pmc/blobs/9bb1/11729560/662544ea7ecb/thnov15p1524g001.jpg

文献AI研究员

20分钟写一篇综述,助力文献阅读效率提升50倍。

立即体验

用中文搜PubMed

大模型驱动的PubMed中文搜索引擎

马上搜索

文档翻译

学术文献翻译模型,支持多种主流文档格式。

立即体验