Suppr超能文献

长链非编码RNA Jpx通过靶向miR-145-5p/Nfatc3轴参与睾酮诱导的H9c2细胞肥大。

The lncRNA Jpx participates in testosterone-induced H9c2 cell hypertrophy by targeting the miR-145-5p/Nfatc3 axis.

作者信息

Wen Mingxing, Zhang Xinyu, Tong Litao, Chen Yuhui, Li Zhengjie, Wang Yichen, Liu Can, Zhang Jinwei, Ge Liangpeng, Sun Jing, Li Mingzhou, Li Xuewei, Ma Jideng

机构信息

State Key Laboratory of Swine and Poultry Breeding Industry, College of Animal Science and Technology, Sichuan Agricultural University, Chengdu, China.

Chengdu Public Health Clinical Medical Center, Chengdu, China.

出版信息

Front Cell Dev Biol. 2025 Aug 12;13:1620369. doi: 10.3389/fcell.2025.1620369. eCollection 2025.

Abstract

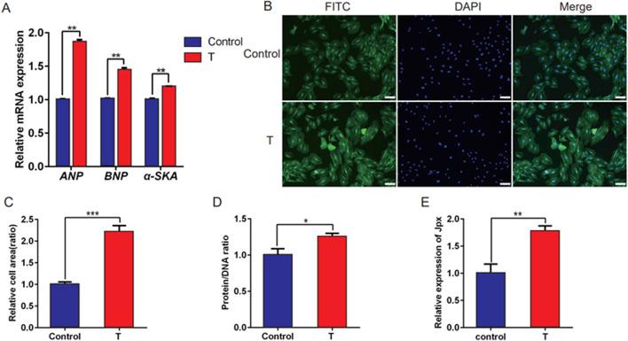
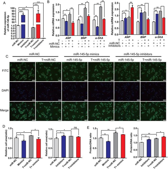
Cardiac hypertrophy is an adaptive cardiac response to overload. The ensuing decompensation eventually leads to heart failure or sudden death. Testosterone can induce cardiomyocyte hypertrophy, although the underlying mechanism has not been completely elucidated. lncRNAs play a vital role in the regulation of cardiac hypertrophy. Jpx is a newly identified lncRNA highly associated with cardiac hypertrophy, although its specific role in cardiac hypertrophy progres-sion remains unclear. Here, we explore the role and underlying mechanism of Jpx in testos-terone-induced cardiomyocyte hypertrophy. Our results show that Jpx is distinctly upregulated in testosterone-induced hypertrophic H9c2 cells. Overexpression of Jpx strikingly enhances testosterone-induced H9c2 cell hypertrophy. Finally, we demonstrate that Jpx acts as an en-dogenous sponge of miR-145-5p, herein identified as a hypertrophy suppressor, and that forced expression of Jpx downregulates miR-145-5p expression to boost Nfatc3 expression and promote hypertrophy. Additionally, a luciferase assay shows that miR-145-5p is a direct target of Jpx, and overexpression of miR-145-5p counteracts the effects of Jpx overexpression on hypertrophic H9c2 cells. Our findings demonstrate that testosterone can induce Jpx expression and that upregulation of Jpx is involved in testosterone-induced H9c2 cell hypertrophy through the miR-145-5p/Nfatc3 axis. Modulation of these may provide a new approach for tackling cardiac hypertrophy.

摘要

心肌肥大是心脏对负荷过重的一种适应性反应。随之而来的失代偿最终会导致心力衰竭或猝死。睾酮可诱导心肌细胞肥大,但其潜在机制尚未完全阐明。长链非编码RNA(lncRNAs)在心肌肥大的调控中起着至关重要的作用。Jpx是一种新发现的与心肌肥大高度相关的lncRNA,但其在心肌肥大进展中的具体作用仍不清楚。在此,我们探讨Jpx在睾酮诱导的心肌细胞肥大中的作用及其潜在机制。我们的结果表明,在睾酮诱导的肥大H9c2细胞中,Jpx明显上调。Jpx的过表达显著增强了睾酮诱导的H9c2细胞肥大。最后,我们证明Jpx作为miR-145-5p的内源性海绵,miR-145-5p在此被鉴定为肥大抑制因子,Jpx的强制表达下调miR-145-5p的表达以增强Nfatc3的表达并促进肥大。此外,荧光素酶测定表明miR-145-5p是Jpx的直接靶点,miR-145-5p的过表达抵消了Jpx过表达对肥大H9c2细胞的影响。我们的研究结果表明,睾酮可诱导Jpx表达,Jpx的上调通过miR-145-5p/Nfatc3轴参与睾酮诱导的H9c2细胞肥大。对这些因素的调节可能为解决心肌肥大提供一种新方法。

https://cdn.ncbi.nlm.nih.gov/pmc/blobs/193b/12378714/e7fd41dfaca7/fcell-13-1620369-g001.jpg

文献AI研究员

20分钟写一篇综述,助力文献阅读效率提升50倍。

立即体验

用中文搜PubMed

大模型驱动的PubMed中文搜索引擎

马上搜索

文档翻译

学术文献翻译模型,支持多种主流文档格式。

立即体验