Suppr超能文献

长链非编码RNA-THAP7反义链1通过靶向miR-92b-5p/脂肪酸2-羟化酶信号轴抑制卵巢癌进展。

Lnc-THAP7-AS1 suppresses the ovarian cancer progression by targeting miR-92b-5p/fatty acid 2-hydroxylase signal axis.

作者信息

Pei Meili, Yang Yanqi, Su Bing, Li Na, Zhao Minyi, Zhao Juan, Yang Ting, Wang Li, Quan Shimin, Sun Ruifang, Yang Xiaofeng

机构信息

Department of Gynecology and Obstetrics, The First Affiliated Hospital of Xi'an Jiaotong University, Xi'an 710061, China.

The Second Affiliated Hospital of Xi'an JiaoTong University, Xi'an 710114, China; Department of Pathology, School of Basic Medical Sciences, Health Science Center, Xi'an Jiaotong University, 76 Yanta West Road, Xi'an, Shaanxi China.

出版信息

Transl Oncol. 2025 Aug 27;61:102514. doi: 10.1016/j.tranon.2025.102514.

Abstract

BACKGROUND

Ovarian cancer (OC) ranks among the most lethal gynecological malignancies. Research has highlighted long noncoding RNAs (lncRNAs) as promising novel molecular targets for cancer therapy. This study endeavors to identify novel lncRNAs, elucidate their specific roles, and unravel their regulatory mechanism in OC development.

METHODS

Utilizing LncRNA Microarray technology, we screened for differentially expressed RNAs, ultimately selecting THAP7-AS1 for in-depth investigation. RNA pull-down, luciferase assays and FISH were performed to validate the interaction among THAP7-AS1, miR-92b-5p and FA2H. qRT-PCR was conducted to assess the expression of THAP7-AS1, miR-92b-5p and FA2H in OC tissues and cell lines. Cellular biological effects were examined using proliferation CCK-8 and EdU assays, chamber Transwell migration assays, and flow cytometer for apoptosis analysis. Additionally, nude mice xenograft models were established to evaluate the in vivo effect of THAP7-AS1 on tumor growth.

RESULTS

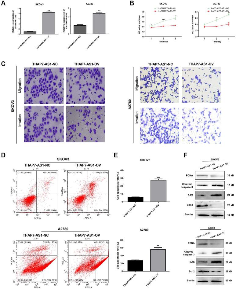
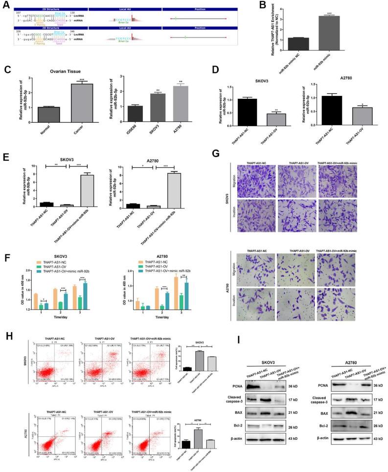
Our findings revealed a downregulation of THAP7-AS1 in OC tissues and cells. Overexpression of THAP7-AS1 inhibited cell proliferation, migration, and induced apoptosis. miR-92b-5p was identified as a sponge target of THAP7-AS1, with its expression upregulated in OC tissues and cells. Forced expression of miR-92b-5p exhibited cellular effects opposite to those of THAP7-AS1 overexpression. Additionally, FA2H was confirmed as a direct target of miR-92b-5p Silencing FA2H suppressed apoptosis, promoted proliferation and migration. In vivo experiments showed overexpression of THAP7-AS1 significantly reduced tumor volume and weight.

CONCLUSION

THAP7-AS1 is firstly reported as a tumor suppressor in OC by targeting the miR-92b-5p/FA2H axis. Our findings suggest that THAP7-AS1 holds potential as therapeutic target in OC treatment.

摘要

背景

卵巢癌(OC)是最致命的妇科恶性肿瘤之一。研究表明,长链非编码RNA(lncRNAs)是很有前景的新型癌症治疗分子靶点。本研究旨在鉴定新型lncRNAs,阐明其具体作用,并揭示其在OC发生发展中的调控机制。

方法

利用lncRNA芯片技术筛选差异表达的RNA,最终选择THAP7-AS1进行深入研究。进行RNA下拉、荧光素酶测定和荧光原位杂交(FISH)以验证THAP7-AS1、miR-92b-5p和FA2H之间的相互作用。采用qRT-PCR检测THAP7-AS1、miR-92b-5p和FA2H在OC组织和细胞系中的表达。使用增殖CCK-8和EdU测定、小室Transwell迁移测定以及流式细胞仪进行凋亡分析来检测细胞生物学效应。此外,建立裸鼠异种移植模型以评估THAP7-AS1对肿瘤生长的体内作用。

结果

我们的研究结果显示,THAP7-AS1在OC组织和细胞中表达下调。THAP7-AS1的过表达抑制细胞增殖、迁移并诱导凋亡。miR-92b-5p被鉴定为THAP7-AS1的海绵靶点,其在OC组织和细胞中的表达上调。miR-92b-5p的强制表达表现出与THAP7-AS1过表达相反的细胞效应。此外,FA2H被确认为miR-92b-5p的直接靶点,沉默FA2H可抑制凋亡、促进增殖和迁移。体内实验表明,THAP7-AS1的过表达显著降低了肿瘤体积和重量。

结论

首次报道THAP7-AS1通过靶向miR-92b-5p/FA2H轴在OC中作为肿瘤抑制因子。我们的研究结果表明,THAP7-AS1在OC治疗中具有作为治疗靶点的潜力。

https://cdn.ncbi.nlm.nih.gov/pmc/blobs/9ae0/12410200/84fbcc507f03/ga1.jpg

文献AI研究员

20分钟写一篇综述,助力文献阅读效率提升50倍。

立即体验

用中文搜PubMed

大模型驱动的PubMed中文搜索引擎

马上搜索

文档翻译

学术文献翻译模型,支持多种主流文档格式。

立即体验