Suppr超能文献

[METTL3介导m6A修饰的长链非编码RNA THAP7-AS1上调在促进肺癌发生中的作用及机制研究]

[Study on the Role and Mechanism of METTL3 Mediating the Up-regulation of 
m6A Modified Long Non-coding RNA THAP7-AS1 in Promoting the Occurrence of 
Lung Cancer].

作者信息

Zhang Yu, Wang Yanhong, Liu Mei

机构信息

Department of Pathology, The Second People's Hospital of Baiyin City, Baiyin 730900, China.

Health Company of PLA 68303 Troops, Baiyin 730900, China.

出版信息

Zhongguo Fei Ai Za Zhi. 2024 Jan 2;26(12):919-933. doi: 10.3779/j.issn.1009-3419.2023.102.45.

Abstract

BACKGROUND

Lung cancer is a major threat to human health. The molecular mechanisms related to the occurrence and development of lung cancer are complex and poorly known. Exploring molecular markers related to the development of lung cancer is helpful to improve the effect of early diagnosis and treatment. Long non-coding RNA (lncRNA) THAP7-AS1 is known to be highly expressed in gastric cancer, but has been less studied in other cancers. The aim of the study is to explore the role and mechanism of methyltransferase-like 3 (METTL3) mediated up-regulation of N6-methyladenosine (m6A) modified lncRNA THAP7-AS1 expression in promoting the development of lung cancer.

METHODS

Samples of 120 lung cancer and corresponding paracancerous tissues were collected. LncRNA microarrays were used to analyze differentially expressed lncRNAs. THAP7-AS1 levels were detected in lung cancer, adjacent normal tissues and lung cancer cell lines by quantitative reverse transcription-polymerase chain reaction (qRT-PCR). The diagnostic value of THAP7-AS1 in lung cancer and the relationship between THAP7-AS1 expression and survival rate and clinicopathological parameters were analyzed. Bioinformatics analysis, methylated RNA immunoprecipitation (meRIP), RNA pull-down and RNA-immunoprecipitation (RIP) assay were used to investigate the molecular regulation mechanism of THAP7-AS1. Cell proliferation, migration, invasion and tumorigenesis of SPC-A-1 and NCI-H1299 cells were determined by MTS, colony-formation, scratch, Transwell and xenotransplantation in vivo, respectively. Expression levels of phosphoinositide 3-kinase/protein kenase B (PI3K/AKT) signal pathway related protein were detected by Western blot.

RESULTS

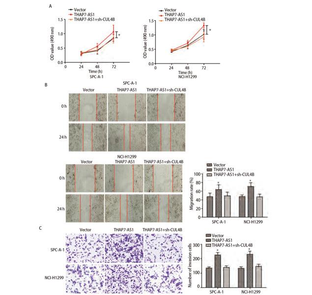
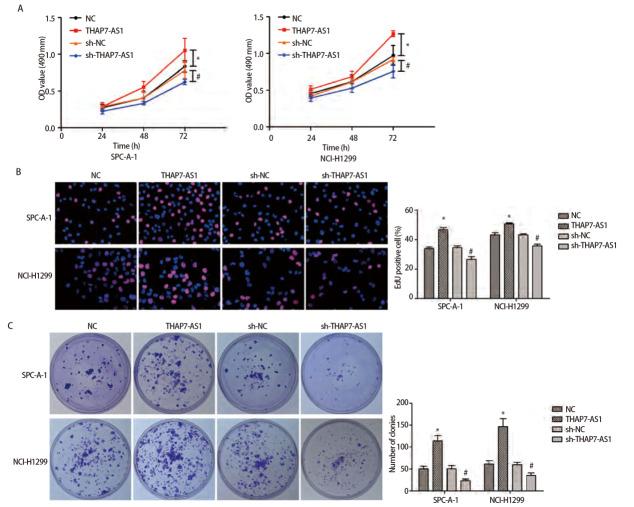
Expression levels of THAP7-AS1 were higher in lung cancer tissues and cell lines (P<0.05). THAP7-AS1 has certain diagnostic value in lung cancer [area under the curve (AUC)=0.737], and its expression associated with overall survival rate, tumor size, tumor-node-metastasis (TNM) stage and lymph node metastasis (P<0.05). METTL3-mediated m6A modification enhanced THAP7-AS1 expression. The cell proliferation, migration, invasion and the volume and mass of transplanted tumor were all higher in the THAP7-AS1 group compared with the NC group and sh-NC group of SPC-A-1 and NCI-H1299 cells, while the cell proliferation, migration and invasion were lower in the sh-THAP7-AS1 group (P<0.05). THAP7-AS1 binds specifically to Cullin 4B (CUL4B). The cell proliferation, migration, invasion, and expression levels of phosphatidylinositol-4,5-bisphosphate 3-kinase catalytic subunit alpha (PIK3CA), phosphoinositide-3 kinase, catalytic subunit delta (PIK3CD), phospho-phosphatidylinositol 3-kinase (p-PI3K), phospho-protein kinase B (p-AKT) and phospho-mammalian target of rapamycin (p-mTOR) were higher in the THAP7-AS1 group compared with the Vector group of SPC-A-1 and NCI-H1299 cells (P<0.05).

CONCLUSIONS

LncRNA THAP7-AS1 is stably expressed through m6A modification mediated by METTL3, and combines with CUL4B to activate PI3K/AKT signal pathway, which promotes the occurrence and development of lung cancer.

摘要

背景

肺癌是对人类健康的重大威胁。与肺癌发生发展相关的分子机制复杂且鲜为人知。探索与肺癌发展相关的分子标志物有助于提高早期诊断和治疗效果。长链非编码RNA(lncRNA)THAP7-AS1在胃癌中高表达,但在其他癌症中的研究较少。本研究旨在探讨甲基转移酶样3(METTL3)介导的N6-甲基腺苷(m6A)修饰的lncRNA THAP7-AS1表达上调在促进肺癌发展中的作用及机制。

方法

收集120例肺癌及相应癌旁组织样本。使用lncRNA芯片分析差异表达的lncRNA。通过定量逆转录-聚合酶链反应(qRT-PCR)检测肺癌组织、癌旁正常组织及肺癌细胞系中THAP7-AS1的水平。分析THAP7-AS1在肺癌中的诊断价值及其表达与生存率和临床病理参数的关系。采用生物信息学分析、甲基化RNA免疫沉淀(meRIP)、RNA下拉和RNA免疫沉淀(RIP)实验研究THAP7-AS1的分子调控机制。分别通过MTS法、集落形成实验、划痕实验、Transwell实验和体内异种移植实验检测SPC-A-1和NCI-H1299细胞的增殖、迁移、侵袭及肿瘤发生情况。通过蛋白质免疫印迹法检测磷酸肌醇3激酶/蛋白激酶B(PI3K/AKT)信号通路相关蛋白的表达水平。

结果

THAP7-AS1在肺癌组织和细胞系中的表达水平较高(P<0.05)。THAP7-AS1在肺癌中具有一定的诊断价值[曲线下面积(AUC)=0.737],其表达与总生存率、肿瘤大小、肿瘤-淋巴结-转移(TNM)分期及淋巴结转移相关(P<0.05)。METTL3介导的m6A修饰增强了THAP7-AS1的表达。与SPC-A-1和NCI-H1299细胞的NC组和sh-NC组相比,THAP7-AS1组的细胞增殖、迁移、侵袭及移植瘤的体积和质量均更高,而sh-THAP7-AS1组的细胞增殖、迁移和侵袭能力较低(P<0.05)。THAP7-AS1与Cullin 4B(CUL4B)特异性结合。与SPC-A-1和NCI-H1299细胞的Vector组相比,THAP7-AS1组的细胞增殖、迁移、侵袭以及磷脂酰肌醇-4,5-二磷酸3激酶催化亚基α(PIK3CA)、磷脂酰肌醇-3激酶催化亚基δ(PIK3CD)、磷酸化磷脂酰肌醇3激酶(p-PI3K)、磷酸化蛋白激酶B(p-AKT)和磷酸化雷帕霉素靶蛋白(p-mTOR)的表达水平更高(P<0.05)。

结论

lncRNA THAP7-AS1通过METTL3介导的m6A修饰稳定表达,并与CUL4B结合激活PI3K/AKT信号通路,从而促进肺癌的发生发展。

https://cdn.ncbi.nlm.nih.gov/pmc/blobs/b51d/10767667/e85fdd5c11ce/img_1.jpg

文献AI研究员

20分钟写一篇综述,助力文献阅读效率提升50倍。

立即体验

用中文搜PubMed

大模型驱动的PubMed中文搜索引擎

马上搜索

文档翻译

学术文献翻译模型,支持多种主流文档格式。

立即体验