Suppr超能文献

松弛的自加倍体净化选择导致转座元件的过度积累,从而为局部适应提供了变异。

Relaxed purifying selection in autopolyploids drives transposable element over-accumulation which provides variants for local adaptation.

机构信息

Institut de Biologie de l'Ecole Normale Supérieure (IBENS), Centre National de la Recherche Scientifique (CNRS), Institut National de la Santé et de la Recherche Médicale (INSERM), Ecole Normale Supérieure, PSL Research University, 75005, Paris, France.

Department of Organismic and Evolutionary Biology, Harvard University, Cambridge, MA, 02138, USA.

出版信息

Nat Commun. 2019 Dec 20;10(1):5818. doi: 10.1038/s41467-019-13730-0.

Abstract

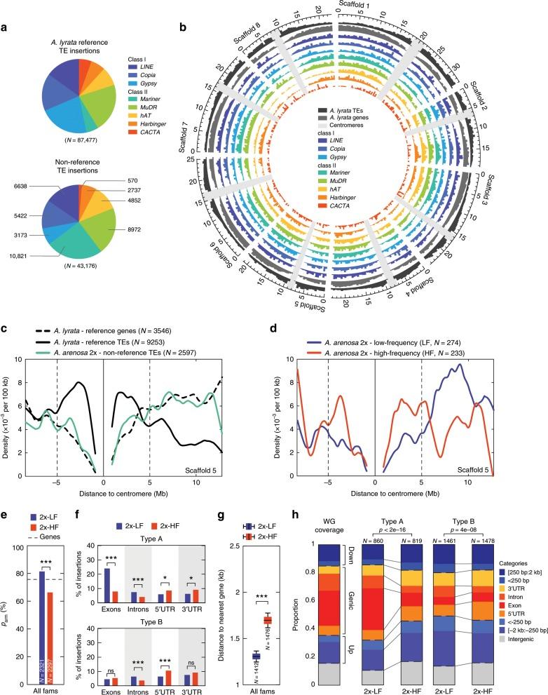
Polyploidization is frequently associated with increased transposable element (TE) content. However, what drives TE dynamics following whole genome duplication (WGD) and the evolutionary implications remain unclear. Here, we leverage whole-genome resequencing data available for ~300 individuals of Arabidopsis arenosa, a well characterized natural diploid-autotetraploid plant species, to address these questions. Based on 43,176 TE insertions we detect in these genomes, we demonstrate that relaxed purifying selection rather than transposition bursts is the main driver of TE over-accumulation after WGD. Furthermore, the increased pool of TE insertions in tetraploids is especially enriched within or near environmentally responsive genes. Notably, we show that the major flowering-time repressor gene FLC is disrupted by a TE insertion specifically in the rapid-cycling tetraploid lineage that colonized mainland railways. Together, our findings indicate that tetrasomy leads to an enhanced accumulation of genic TE insertions, some of which likely contribute to local adaptation.

摘要

多倍化通常与转座因子(TE)含量的增加有关。然而,导致全基因组复制(WGD)后 TE 动态变化的因素以及其进化意义仍不清楚。在这里,我们利用大约 300 个拟南芥沙生种个体的全基因组重测序数据来解决这些问题,该物种是一种特征明确的自然二倍体-同源四倍体植物。基于我们在这些基因组中检测到的 43,176 个 TE 插入,我们证明了在 WGD 之后,放松的净化选择而不是转座爆发是 TE 过度积累的主要驱动因素。此外,四倍体中增加的 TE 插入库尤其在环境响应基因内部或附近富集。值得注意的是,我们发现,主要的开花时间阻遏基因 FLC 被一个 TE 插入破坏,该插入专门存在于快速循环的四倍体谱系中,该谱系在大陆铁路上得以殖民。总之,我们的研究结果表明,四倍体导致基因 TE 插入的积累增强,其中一些可能有助于局部适应。

https://cdn.ncbi.nlm.nih.gov/pmc/blobs/cfd2/6925279/38347bb4689f/41467_2019_13730_Fig1_HTML.jpg

文献AI研究员

20分钟写一篇综述,助力文献阅读效率提升50倍。

立即体验

用中文搜PubMed

大模型驱动的PubMed中文搜索引擎

马上搜索

文档翻译

学术文献翻译模型,支持多种主流文档格式。

立即体验