Suppr超能文献

麦冬皂苷 D'诱导雄激素依赖性 LNCaP 前列腺癌细胞发生依赖 RIPK1 的坏死性细胞凋亡。

Ophiopogonin D' induces RIPK1‑dependent necroptosis in androgen‑dependent LNCaP prostate cancer cells.

机构信息

Department of Clinical Nutrition, Daping Hospital and Research Institute of Surgery, Third Military Medical University, Chongqing 400042, P.R. China.

Pharmacy College, Chongqing Medical University, Chongqing 400016, P.R. China.

出版信息

Int J Oncol. 2020 Feb;56(2):439-447. doi: 10.3892/ijo.2019.4945. Epub 2019 Dec 17.

Abstract

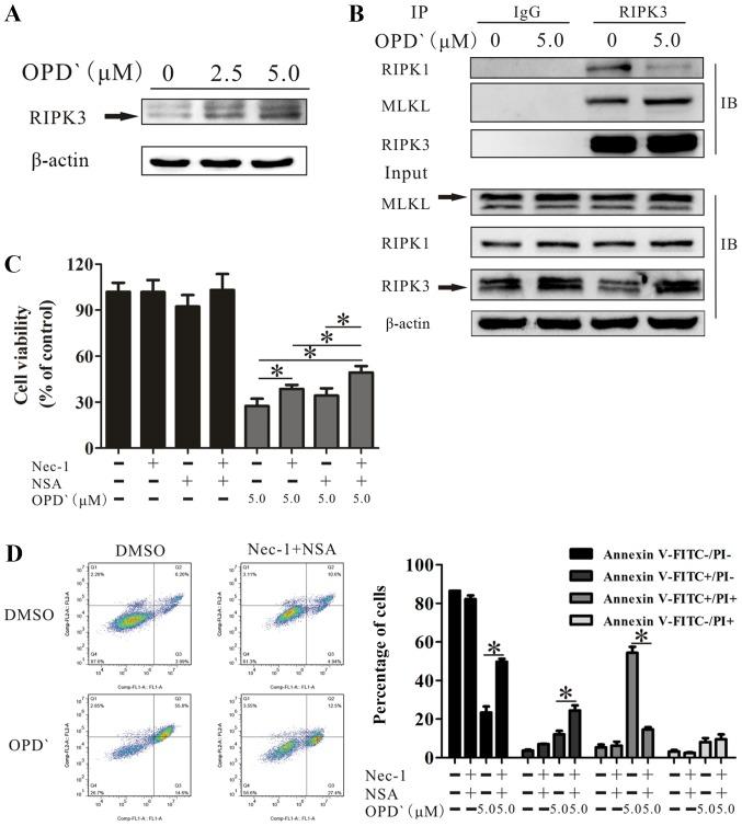
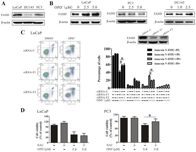
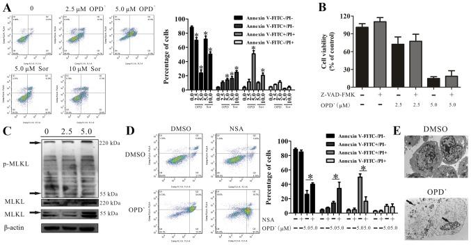
Ophiopogonin D' (OPD') is a natural compound extracted from Ophiopogon japonicus, which is a plant used in traditional Chinese medicine. Our previous study has indicated that OPD' exhibits antitumor activity against androgen‑independent prostate cancer (PCa), but the effects and the underlying molecular mechanism of action of OPD' in androgen‑dependent PCa were unclear. In the present study, OPD' induced significant necroptosis in androgen‑dependent LNCaP cancer cells by activating receptor‑interacting serine/threonine‑protein kinase 1 (RIPK1). Exposure to OPD' also increased Fas ligand (FasL)‑dependent RIPK1 protein expression. The OPD'‑induced necroptosis was inhibited by a RIPK1 inhibitor necrostatin‑1, further supporting a role for RIPK1 in the effects of OPD´. The antitumor effects of OPD' were also inhibited by a mixed lineage kinase domain‑like protein (MLKL) inhibitor necrosulfonamide. Following treatment with inhibitors of RIPK1 and MLKL, the effects of OPD' on LNCaP cells were inhibited in an additive manner. In addition, co‑immunoprecipitation assays demonstrated that OPD' induced RIPK3 upregulation, leading to the assembly of a RIPK3‑MLKL complex, which was independent of RIPK1. Furthermore, OPD' increased the expression of Fas‑associated death domain, which is required to induce necroptosis in LNCaP cells. OPD' also regulated the expression levels of FasL, androgen receptor and prostate‑specific antigen in a RIPK1‑dependent manner. These results suggested that OPD' may exhibit potential as an anti‑PCa agent by inducing RIPK1‑ and MLKL‑dependent necroptosis.

摘要

冬凌草甲素(OPD')是一种从麦冬中提取的天然化合物,麦冬是一种用于中药的植物。我们之前的研究表明,OPD'对雄激素非依赖性前列腺癌(PCa)具有抗肿瘤活性,但 OPD'在雄激素依赖性 PCa 中的作用及其潜在的分子作用机制尚不清楚。在本研究中,OPD'通过激活受体相互作用丝氨酸/苏氨酸蛋白激酶 1(RIPK1),在雄激素依赖性 LNCaP 癌细胞中诱导显著的坏死性细胞死亡。暴露于 OPD'也增加了 Fas 配体(FasL)依赖性 RIPK1 蛋白表达。RIPK1 抑制剂 necrostatin-1 抑制了 OPD'诱导的坏死性细胞死亡,进一步支持 RIPK1 在 OPD´作用中的作用。混合谱系激酶结构域样蛋白(MLKL)抑制剂 necrosulfonamide 也抑制了 OPD'的抗肿瘤作用。在用 RIPK1 和 MLKL 抑制剂处理后,OPD'对 LNCaP 细胞的作用以相加方式被抑制。此外,共免疫沉淀实验表明,OPD'诱导 RIPK3 上调,导致 RIPK3-MLKL 复合物的组装,这独立于 RIPK1。此外,OPD'增加了 Fas 相关死亡结构域的表达,这是在 LNCaP 细胞中诱导坏死性细胞死亡所必需的。OPD'还以 RIPK1 依赖的方式调节 FasL、雄激素受体和前列腺特异性抗原的表达水平。这些结果表明,OPD'通过诱导 RIPK1 和 MLKL 依赖性坏死性细胞死亡,可能具有作为抗前列腺癌药物的潜力。

https://cdn.ncbi.nlm.nih.gov/pmc/blobs/c902/6959467/3e661bee0356/IJO-56-02-0439-g00.jpg

文献AI研究员

20分钟写一篇综述,助力文献阅读效率提升50倍。

立即体验

用中文搜PubMed

大模型驱动的PubMed中文搜索引擎

马上搜索

文档翻译

学术文献翻译模型,支持多种主流文档格式。

立即体验