Suppr超能文献

麦冬甾苷 D 通过调节 JUN/RGS4 信号抑制间变性甲状腺癌的生长和转移。

Ophiopogonin D' inhibited tumour growth and metastasis of anaplastic thyroid cancer by modulating JUN/RGS4 signalling.

机构信息

Center for Clinical Pharmacy, Cancer Center, Department of Pharmacy, Zhejiang Provincial People's Hospital (Affiliated People's Hospital), Hangzhou Medical College, Hangzhou, Zhejiang, China.

Key Laboratory of Endocrine Gland Diseases of Zhejiang Province, Hangzhou, Zhejiang, China.

出版信息

J Cell Mol Med. 2024 Aug;28(16):e70014. doi: 10.1111/jcmm.70014.

Abstract

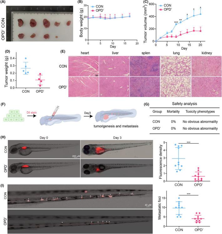
Anaplastic thyroid cancer (ATC), an aggressive malignancy with virtually 100% disease-specific mortality, has long posed a formidable challenge in oncology due to its resistance to conventional treatments and the severe side effects associated with current regimens such as doxorubicin chemotherapy. Consequently, there was urgent need to identify novel candidate compounds that could provide innovative therapeutic strategies for ATC. Ophiopogonin D' (OPD'), a triterpenoid saponin extracted, yet its roles in ATC has not been reported. Our data demonstrated that OPD' potently inhibited proliferation and metastasis of ATC cells, promoting cell cycle arrest and apoptosis. Remarkably, OPD' impeded growth and metastasis of ATC in vitro and in vivo, displaying an encouraging safety profile. Regulator of G-protein signalling 4 (RGS4) expression was significantly up-regulated in ATC compared to normal tissues, and this upregulation was suppressed by OPD' treatment. Mechanistically, we elucidated that the transcription factor JUN bound to the RGS4 promoter, driving its transactivation. However, OPD' interacted with JUN, attenuating its transcriptional activity and thereby disrupting RGS4 overexpression. In summary, our research revealed that OPD' bound with JUN, which in turn resulted in the suppression of transcriptional activation of RGS4, thereby eliciting cell cycle arrest and apoptosis in ATC cells. These findings could offer promise in the development of high-quality candidate compounds for treatment in ATC.

摘要

间变性甲状腺癌(ATC)是一种侵袭性恶性肿瘤,几乎 100%的患者会因该病死亡,由于其对常规治疗具有耐药性,且目前的治疗方案(如阿霉素化疗)会产生严重的副作用,因此在肿瘤学领域一直是一个严峻的挑战。因此,迫切需要确定新的候选化合物,为 ATC 提供创新的治疗策略。麦冬皂苷 D'(OPD')是一种从麦冬中提取的三萜皂苷,但它在 ATC 中的作用尚未报道。我们的数据表明,OPD'能够强烈抑制 ATC 细胞的增殖和转移,促进细胞周期停滞和细胞凋亡。值得注意的是,OPD'在体外和体内均能抑制 ATC 的生长和转移,表现出令人鼓舞的安全性特征。与正常组织相比,ATC 中的 G 蛋白信号转导调节因子 4(RGS4)表达显著上调,而 OPD'处理可抑制其上调。从机制上讲,我们阐明了转录因子 JUN 与 RGS4 启动子结合,驱动其转录激活。然而,OPD'与 JUN 相互作用,减弱了其转录活性,从而破坏了 RGS4 的过表达。综上所述,我们的研究表明,OPD'与 JUN 结合,进而抑制 RGS4 的转录激活,从而引起 ATC 细胞的细胞周期停滞和细胞凋亡。这些发现为开发治疗 ATC 的高质量候选化合物提供了希望。

https://cdn.ncbi.nlm.nih.gov/pmc/blobs/1886/11330285/7a8b90be50d9/JCMM-28-e70014-g001.jpg

文献AI研究员

20分钟写一篇综述,助力文献阅读效率提升50倍。

立即体验

用中文搜PubMed

大模型驱动的PubMed中文搜索引擎

马上搜索

文档翻译

学术文献翻译模型,支持多种主流文档格式。

立即体验