Suppr超能文献

癌症免疫疗法伴随着原发性和继发性淋巴器官中通过非侵入性 F-FDG-PET 观察到的独特代谢模式。

Cancer immunotherapy is accompanied by distinct metabolic patterns in primary and secondary lymphoid organs observed by non-invasive F-FDG-PET.

机构信息

Department of Nuclear Medicine and Clinical Molecular Imaging, Eberhard Karls University, 72076 Tübingen, Germany.

Werner Siemens Imaging Center, Department of Preclinical Imaging and Radiopharmacy, Eberhard Karls University, 72076 Tübingen, Germany.

出版信息

Theranostics. 2020 Jan 1;10(2):925-937. doi: 10.7150/thno.35989. eCollection 2020.

Abstract

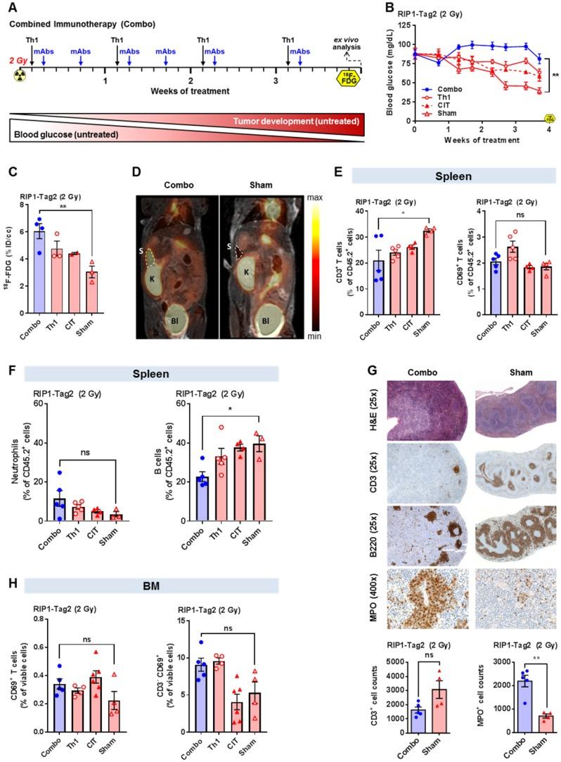
Cancer immunotherapy depends on a systemic immune response, but the basic underlying mechanisms are still largely unknown. Despite the very successful and widespread use of checkpoint inhibitors in the clinic, the majority of cancer patients do not benefit from this type of treatment. In this translational study, we investigated whether noninvasive positron emission tomography (PET) imaging using 2-[F]fluoro-2-deoxy-D-glucose (F-FDG) is capable of detecting immunotherapy-associated metabolic changes in the primary and secondary lymphoid organs and whether this detection enables the prediction of a successful anti-cancer immune response. RIP1-Tag2 mice with progressed endogenous insular cell carcinomas underwent a combined cancer immunotherapy consisting of CD4 T cells plus monoclonal antibodies (mAbs) against programmed death ligand-1 (PD-L1) and lymphocyte activation gene-3 (LAG-3) or a sham treatment after radiation-mediated immune cell depletion. A second cohort of RIP1-Tag2 mice underwent exclusive checkpoint inhibitor therapy (CIT) using anti-PD-L1/LAG-3 mAbs or sham treatment without initial immune cell depletion to mimic the clinical situation. All mice were monitored by F-FDG-PET combined with anatomical magnetic resonance imaging (MRI). In addition, we retrospectively analyzed PET / computed tomography (CT) scans (PET/CT) regarding F-FDG uptake of CIT-treated metastatic melanoma patients in the spleen (n=23) and bone marrow (BM; n=20) as well as blood parameters (n=17-21). RIP1-Tag2 mice with advanced insular cell carcinomas treated with combination immunotherapy exhibited significantly increased F-FDG uptake in the spleen compared to sham-treated mice. Histopathology of the spleens from treated mice revealed atrophy of the white pulp with fewer germinal centers and an expanded red pulp with hyperplasia of neutrophils than those of sham-treated mice. Immunohistochemistry and flow cytometry analyses of the spleens revealed a lower number of T cells and a higher number of neutrophils compared to those in the spleens of sham-treated mice. Flow cytometry of the BM showed enhanced activation of T cells following the treatment schemes that included checkpoint inhibitors. The ratio of F-FDG uptake at baseline to the uptake at follow-up in the spleens of exclusively CIT-treated RIP1-Tag2 mice was significantly enhanced, but the ratio was not enhanced in the spleens of the sham-treated littermates. Flow cytometry analysis confirmed a reduced number of T cells in the spleens of exclusively CIT-treated mice compared to that of sham-treated mice. A retrospective analysis of clinical F-FDG-PET/CT scans revealed enhanced F-FDG uptake in the spleens of some successfully CIT-treated patients with metastatic melanoma, but there were no significant differences between responders and non-responders. The analysis of the BM in clinical F-FDG-PET/CT scans with a computational segmentation tool revealed significantly higher baseline F-FDG uptake in patients who responded to CIT than in non-responders, and this relationship was independent of bone metastasis, even in the baseline scan. Thus, we are presenting the first translational study of solid tumors focusing on the metabolic patterns of primary and secondary lymphoid organs induced by the systemic immune response after CIT. We demonstrate that the widely available F-FDG-PET modality is an applicable translational tool that has high potential to stratify patients at an early time point.

摘要

癌症免疫疗法依赖于全身免疫反应,但基本的潜在机制在很大程度上仍不清楚。尽管检查点抑制剂在临床上得到了非常成功和广泛的应用,但大多数癌症患者并没有从中受益。在这项转化研究中,我们研究了使用 2-[F]氟-2-脱氧-D-葡萄糖(F-FDG)的非侵入性正电子发射断层扫描(PET)是否能够检测原发性和继发性淋巴器官中的免疫治疗相关代谢变化,以及这种检测是否能够预测成功的抗癌免疫反应。患有进展性内源性胰岛细胞癌的 RIP1-Tag2 小鼠接受了联合癌症免疫疗法,包括 CD4 T 细胞加针对程序性死亡配体-1(PD-L1)和淋巴细胞激活基因-3(LAG-3)的单克隆抗体(mAbs),或在辐射介导的免疫细胞耗竭后进行假治疗。第二组 RIP1-Tag2 小鼠仅接受抗 PD-L1/LAG-3 mAbs 的检查点抑制剂治疗(CIT)或不进行初始免疫细胞耗竭的假治疗,以模拟临床情况。所有小鼠均通过 F-FDG-PET 结合解剖磁共振成像(MRI)进行监测。此外,我们还回顾性分析了接受 CIT 治疗的转移性黑色素瘤患者脾脏(n=23)和骨髓(BM;n=20)以及血液参数(n=17-21)的 F-FDG 摄取的 PET/CT 扫描(PET/CT)。与假治疗组相比,接受联合免疫治疗的晚期胰岛细胞癌 RIP1-Tag2 小鼠的脾脏 F-FDG 摄取显著增加。治疗组小鼠脾脏的组织病理学显示白髓萎缩,生发中心减少,红髓扩张,中性粒细胞增生,而假治疗组则无此现象。脾脏的免疫组织化学和流式细胞术分析显示,与假治疗组相比,T 细胞数量减少,中性粒细胞数量增加。治疗方案中包含检查点抑制剂时,BM 中的 T 细胞激活增强。仅接受 CIT 治疗的 RIP1-Tag2 小鼠脾脏的 F-FDG 摄取基线与随访时的摄取比值显著升高,但假治疗同窝小鼠的比值没有升高。流式细胞术分析证实,与假治疗组相比,仅接受 CIT 治疗的小鼠脾脏中的 T 细胞数量减少。对接受 CIT 治疗的转移性黑色素瘤成功患者的临床 F-FDG-PET/CT 扫描进行回顾性分析发现,部分患者的脾脏 F-FDG 摄取增强,但应答者与无应答者之间无显著差异。使用计算分割工具对临床 F-FDG-PET/CT 扫描的 BM 进行分析发现,与无应答者相比,对 CIT 有反应的患者的基线 F-FDG 摄取明显更高,这种关系独立于骨转移,甚至在基线扫描中也是如此。 因此,我们首次进行了针对实体瘤的转化研究,重点研究了 CIT 后全身免疫反应引起的原发性和继发性淋巴器官的代谢模式。我们证明,广泛应用的 F-FDG-PET 是一种可行的转化工具,具有在早期对患者进行分层的巨大潜力。

https://cdn.ncbi.nlm.nih.gov/pmc/blobs/f880/6929998/15053d5f56a2/thnov10p0925g001.jpg

文献AI研究员

20分钟写一篇综述,助力文献阅读效率提升50倍。

立即体验

用中文搜PubMed

大模型驱动的PubMed中文搜索引擎

马上搜索

文档翻译

学术文献翻译模型,支持多种主流文档格式。

立即体验