Suppr超能文献

PGK1 的 O-GlcNAcylation 协调糖酵解和 TCA 循环以促进肿瘤生长。

O-GlcNAcylation of PGK1 coordinates glycolysis and TCA cycle to promote tumor growth.

机构信息

MOE Key Laboratory of Biosystems Homeostasis & Protection, College of Life Sciences; The First Affiliated Hospital, School of Medicine, Zhejiang University, 310058, Hangzhou, China.

Department of Colorectal Surgery, Zhejiang Cancer Hospital, 310022, Hangzhou, China.

出版信息

Nat Commun. 2020 Jan 7;11(1):36. doi: 10.1038/s41467-019-13601-8.

Abstract

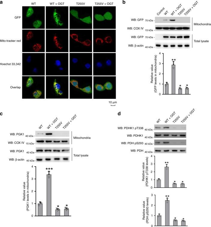
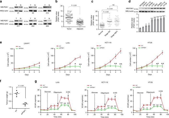
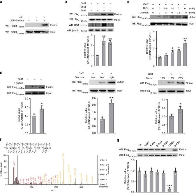
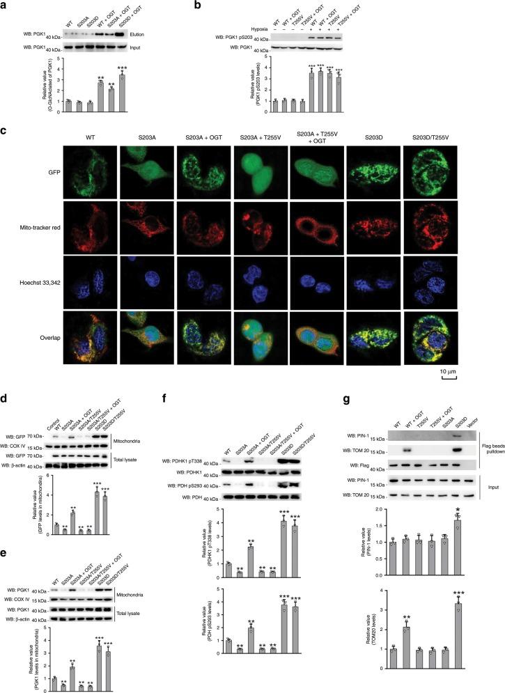
Many cancer cells display enhanced glycolysis and suppressed mitochondrial metabolism. This phenomenon, known as the Warburg effect, is critical for tumor development. However, how cancer cells coordinate glucose metabolism through glycolysis and the mitochondrial tricarboxylic acid (TCA) cycle is largely unknown. We demonstrate here that phosphoglycerate kinase 1 (PGK1), the first ATP-producing enzyme in glycolysis, is reversibly and dynamically modified with O-linked N-acetylglucosamine (O-GlcNAc) at threonine 255 (T255). O-GlcNAcylation activates PGK1 activity to enhance lactate production, and simultaneously induces PGK1 translocation into mitochondria. Inside mitochondria, PGK1 acts as a kinase to inhibit pyruvate dehydrogenase (PDH) complex to reduce oxidative phosphorylation. Blocking T255 O-GlcNAcylation of PGK1 decreases colon cancer cell proliferation, suppresses glycolysis, enhances the TCA cycle, and inhibits tumor growth in xenograft models. Furthermore, PGK1 O-GlcNAcylation levels are elevated in human colon cancers. This study highlights O-GlcNAcylation as an important signal for coordinating glycolysis and the TCA cycle to promote tumorigenesis.

摘要

许多癌细胞表现出增强的糖酵解和受抑制的线粒体代谢。这种现象被称为瓦博格效应,对肿瘤的发展至关重要。然而,癌细胞如何通过糖酵解和线粒体三羧酸(TCA)循环来协调葡萄糖代谢在很大程度上是未知的。我们在这里证明,磷酸甘油酸激酶 1(PGK1),糖酵解中第一个产生 ATP 的酶,在苏氨酸 255(T255)处可被 O-连接的 N-乙酰葡糖胺(O-GlcNAc)可逆且动态地修饰。O-GlcNAcylation 激活 PGK1 活性以增强乳酸的产生,同时诱导 PGK1 向线粒体易位。在线粒体内部,PGK1 作为激酶起作用,抑制丙酮酸脱氢酶(PDH)复合物以减少氧化磷酸化。阻断 PGK1 的 T255 O-GlcNAcylation 会降低结肠癌细胞的增殖,抑制糖酵解,增强 TCA 循环,并抑制异种移植模型中的肿瘤生长。此外,人结肠癌中的 PGK1 O-GlcNAcylation 水平升高。这项研究强调了 O-GlcNAcylation 作为协调糖酵解和 TCA 循环以促进肿瘤发生的重要信号。

https://cdn.ncbi.nlm.nih.gov/pmc/blobs/c366/6946671/f4929e605f1e/41467_2019_13601_Fig1_HTML.jpg

文献AI研究员

20分钟写一篇综述,助力文献阅读效率提升50倍。

立即体验

用中文搜PubMed

大模型驱动的PubMed中文搜索引擎

马上搜索

文档翻译

学术文献翻译模型,支持多种主流文档格式。

立即体验