Suppr超能文献

弓形虫对小鼠捕食者恐惧的神经炎症相关非特异性操纵。

Neuroinflammation-Associated Aspecific Manipulation of Mouse Predator Fear by Toxoplasma gondii.

机构信息

Department of Genetics and Evolution, Faculty of Sciences, University of Geneva, 1211 Geneva, Switzerland.

Department of Microbiology and Molecular Medicine, Faculty of Medicine-University of Geneva CMU, 1 rue Michel-Servet 1211 Geneva 4, Switzerland.

出版信息

Cell Rep. 2020 Jan 14;30(2):320-334.e6. doi: 10.1016/j.celrep.2019.12.019.

Abstract

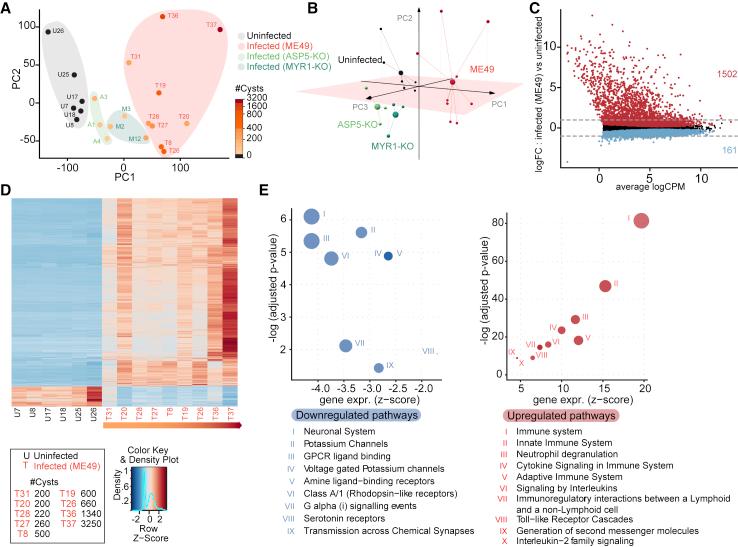
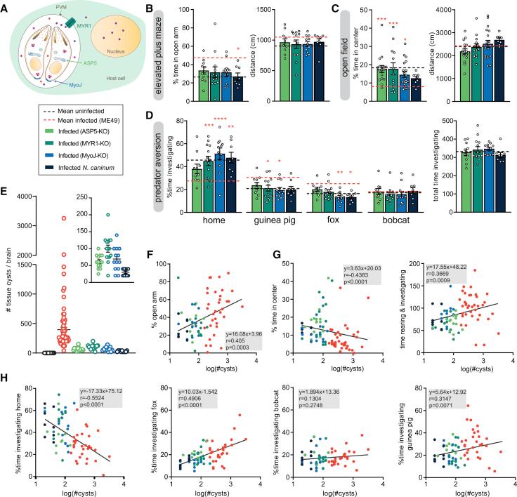
In rodents, the decrease of felid aversion induced by Toxoplasma gondii, a phenomenon termed fatal attraction, is interpreted as an adaptive manipulation by the neurotropic protozoan parasite. With the aim of understanding how the parasite induces such specific behavioral modifications, we performed a multiparametric analysis of T. gondii-induced changes on host behavior, physiology, and brain transcriptome as well as parasite cyst load and distribution. Using a set of complementary behavioral tests, we provide strong evidence that T. gondii lowers general anxiety in infected mice, increases explorative behaviors, and surprisingly alters predator aversion without selectivity toward felids. Furthermore, we show a positive correlation between the severity of the behavioral alterations and the cyst load, which indirectly reflects the level of inflammation during brain colonization. Taken together, these findings refute the myth of a selective loss of cat fear in T. gondii-infected mice and point toward widespread immune-related alterations of behaviors.

摘要

在啮齿动物中,刚地弓形虫(Toxoplasma gondii)诱导的猫科动物回避行为减少,这一现象被称为致命吸引,被解释为神经滋养原生动物寄生虫的适应性操纵。为了了解寄生虫如何诱导这种特定的行为改变,我们对宿主行为、生理和大脑转录组以及寄生虫包囊负荷和分布进行了多参数分析。通过一系列补充性的行为测试,我们提供了强有力的证据表明,刚地弓形虫降低了感染小鼠的一般焦虑,增加了探索行为,令人惊讶的是,改变了对捕食者的回避行为,而没有对猫科动物表现出选择性。此外,我们还发现行为改变的严重程度与包囊负荷呈正相关,这间接反映了脑定植期间的炎症水平。综上所述,这些发现驳斥了感染刚地弓形虫的小鼠对猫的恐惧选择性丧失的神话,并指出了广泛的与免疫相关的行为改变。

https://cdn.ncbi.nlm.nih.gov/pmc/blobs/5a1f/6963786/176781d15c66/fx1.jpg

文献AI研究员

20分钟写一篇综述,助力文献阅读效率提升50倍。

立即体验

用中文搜PubMed

大模型驱动的PubMed中文搜索引擎

马上搜索

文档翻译

学术文献翻译模型,支持多种主流文档格式。

立即体验