Suppr超能文献

用于在太字节体素光片显微镜中对局部神经元集群进行三维全脑映射的深度学习管道。

A deep learning pipeline for three-dimensional brain-wide mapping of local neuronal ensembles in teravoxel light-sheet microscopy.

作者信息

Attarpour Ahmadreza, Osmann Jonas, Rinaldi Anthony, Qi Tianbo, Lal Neeraj, Patel Shruti, Rozak Matthew, Yu Fengqing, Cho Newton, Squair Jordan, McLaurin JoAnne, Raffiee Misha, Deisseroth Karl, Courtine Gregoire, Ye Li, Stefanovic Bojana, Goubran Maged

机构信息

Department of Medical Biophysics, University of Toronto, Toronto, Ontario, Canada.

Physical Sciences, Sunnybrook Research Institute, Toronto, Ontario, Canada.

出版信息

Nat Methods. 2025 Mar;22(3):600-611. doi: 10.1038/s41592-024-02583-1. Epub 2025 Jan 27.

Abstract

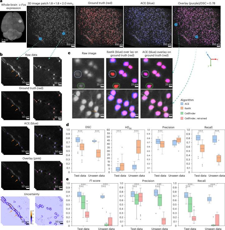
Teravoxel-scale, cellular-resolution images of cleared rodent brains acquired with light-sheet fluorescence microscopy have transformed the way we study the brain. Realizing the potential of this technology requires computational pipelines that generalize across experimental protocols and map neuronal activity at the laminar and subpopulation-specific levels, beyond atlas-defined regions. Here, we present artficial intelligence-based cartography of ensembles (ACE), an end-to-end pipeline that employs three-dimensional deep learning segmentation models and advanced cluster-wise statistical algorithms, to enable unbiased mapping of local neuronal activity and connectivity. Validation against state-of-the-art segmentation and detection methods on unseen datasets demonstrated ACE's high generalizability and performance. Applying ACE in two distinct neurobiological contexts, we discovered subregional effects missed by existing atlas-based analyses and showcase ACE's ability to reveal localized or laminar neuronal activity brain-wide. Our open-source pipeline enables whole-brain mapping of neuronal ensembles at a high level of precision across a wide range of neuroscientific applications.

摘要

通过光片荧光显微镜获得的清除啮齿动物大脑的三维体素尺度、细胞分辨率图像改变了我们研究大脑的方式。要实现这项技术的潜力,需要能够跨实验方案进行泛化并在层流和亚群特异性水平上绘制神经元活动图谱(超出图谱定义区域)的计算管道。在这里,我们展示了基于人工智能的集合制图(ACE),这是一种端到端的管道,它采用三维深度学习分割模型和先进的聚类统计算法,以实现对局部神经元活动和连接性的无偏映射。在未见过的数据集上与最先进的分割和检测方法进行验证,证明了ACE的高泛化性和性能。在两种不同的神经生物学背景下应用ACE,我们发现了现有基于图谱的分析遗漏的亚区域效应,并展示了ACE在全脑范围内揭示局部或层流神经元活动的能力。我们的开源管道能够在广泛的神经科学应用中以高精度对神经元集合进行全脑映射。

https://cdn.ncbi.nlm.nih.gov/pmc/blobs/42bc/11903318/1cc5f7effe86/41592_2024_2583_Fig1_HTML.jpg

文献AI研究员

20分钟写一篇综述,助力文献阅读效率提升50倍。

立即体验

用中文搜PubMed

大模型驱动的PubMed中文搜索引擎

马上搜索

文档翻译

学术文献翻译模型,支持多种主流文档格式。

立即体验