Suppr超能文献

肝癌中预后替代剪接特征的分析。

Profiles of prognostic alternative splicing signature in hepatocellular carcinoma.

机构信息

Department of Comprehensive Intervention, Henan Provincial People's Hospital, Zhengzhou, China.

Department of Comprehensive Intervention, Zhengzhou University People's Hospital, Zhengzhou, China.

出版信息

Cancer Med. 2020 Mar;9(6):2171-2180. doi: 10.1002/cam4.2875. Epub 2020 Jan 24.

Abstract

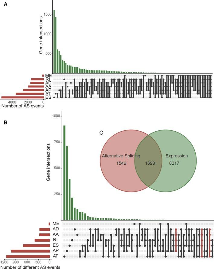
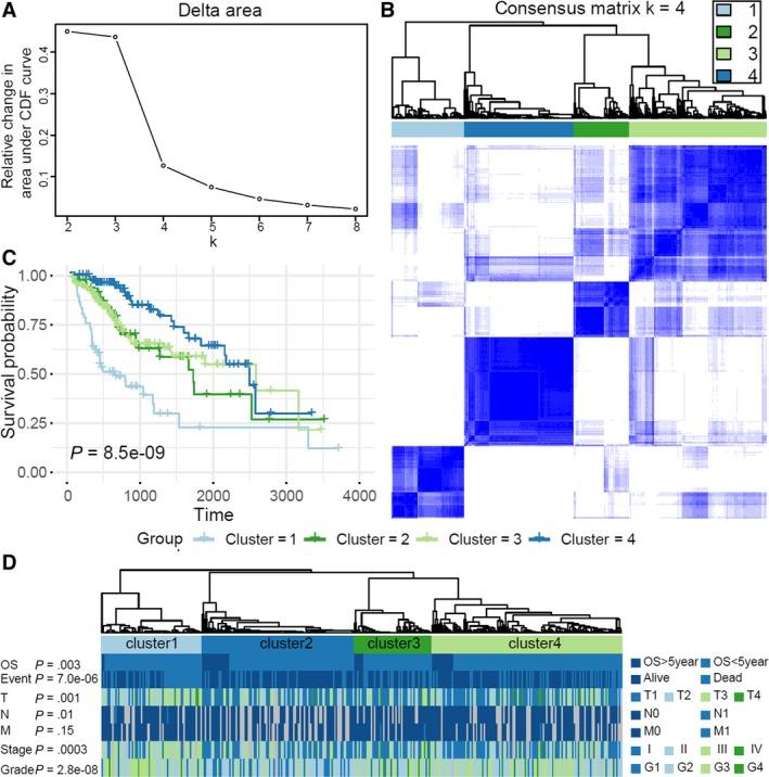
Previous studies have demonstrated the role of abnormal alternative splicing (AS) in tumor progression. This study examines the prognostic index (PI) of alternative splices (ASs) in patients with hepatocellular carcinoma (HCC). The clinical features and splicing events of patients with HCC were downloaded from The Cancer Genome Atlas (TCGA). Differentially expressed AS (DEAS) were compared between HCC and adjacent normal samples. Univariate Cox regression analysis was used to determine changes in DEAS associated with overall survival (OS). A PI was generated from OS-associated DEASs using Kaplan-Meier curves, receiver operating characteristic (ROC) curves, multivariate Cox regression, and cluster analysis. Then, the correlation between DEASs and splicing factors was assessed, followed by functional and pathway enrichment analysis. We identified 34 163 ASs of 8985 genes in HCC, and 153 OS-ASs were identified using univariate Cox regression analysis. Low- and high-PI groups were determined based on the median "PI-ALL" value according to significantly different survival (P = 2.2e - 16). The ROC curve of all PI (PI-ALL) had an area under the curve (AUC) of 0.993 for survival status in patients with HCC. A potential regulatory network associated with prognosis of patients with HCC was established. Enrichment analysis also resulted in the identification of several pathways potentially associated with carcinogenesis and progression of HCC. Four clusters were identified that were associated with clinical features and prognosis. Our study generated comprehensive profiles of ASs in HCC. The interaction network and functional connections were used to elucidate the underlying mechanisms of AS in HCC.

摘要

先前的研究已经证明了异常选择性剪接(AS)在肿瘤进展中的作用。本研究检查了肝癌(HCC)患者的替代剪接(AS)的预后指数(PI)。从癌症基因组图谱(TCGA)下载了 HCC 患者的临床特征和剪接事件。比较 HCC 和相邻正常样本之间的差异表达 AS(DEAS)。使用单因素 Cox 回归分析确定与总生存期(OS)相关的 DEAS 的变化。使用 Kaplan-Meier 曲线、受试者工作特征(ROC)曲线、多因素 Cox 回归和聚类分析从与 OS 相关的 DEAS 生成 PI。然后,评估了 DEAS 与剪接因子之间的相关性,随后进行了功能和途径富集分析。我们在 HCC 中鉴定了 8985 个基因的 34163 个 AS,并用单因素 Cox 回归分析鉴定了 153 个与 OS 相关的 AS。根据生存差异显著(P=2.2e-16),根据“PI-ALL”中位数将低和高 PI 组确定为。所有 PI(PI-ALL)的 ROC 曲线在 HCC 患者的生存状态下的 AUC 为 0.993。建立了与 HCC 患者预后相关的潜在调控网络。富集分析还确定了几个潜在与 HCC 癌变和进展相关的途径。确定了四个与临床特征和预后相关的聚类。本研究生成了 HCC 中 AS 的全面图谱。使用交互网络和功能连接来阐明 AS 在 HCC 中的潜在机制。

https://cdn.ncbi.nlm.nih.gov/pmc/blobs/3d15/7064038/7c083b5024fd/CAM4-9-2171-g001.jpg

文献AI研究员

20分钟写一篇综述,助力文献阅读效率提升50倍。

立即体验

用中文搜PubMed

大模型驱动的PubMed中文搜索引擎

马上搜索

文档翻译

学术文献翻译模型,支持多种主流文档格式。

立即体验