Suppr超能文献

构建一种用于透明细胞肾细胞癌预后预测的新型基因模型。

Construction of a novel gene-based model for prognosis prediction of clear cell renal cell carcinoma.

作者信息

Zhang Zedan, Lin Enyu, Zhuang Hongkai, Xie Lu, Feng Xiaoqiang, Liu Jiumin, Yu Yuming

机构信息

Department of Urology, Guangdong Provincial People's Hospital, Guangdong Academy of Medical Sciences, Guangzhou, China.

2Shantou University Medical College, Shantou, China.

出版信息

Cancer Cell Int. 2020 Jan 28;20:27. doi: 10.1186/s12935-020-1113-6. eCollection 2020.

Abstract

BACKGROUND

Clear cell renal cell carcinoma (ccRCC) comprises the majority of kidney cancer death worldwide, whose incidence and mortality are not promising. Identifying ideal biomarkers to construct a more accurate prognostic model than conventional clinical parameters is crucial.

METHODS

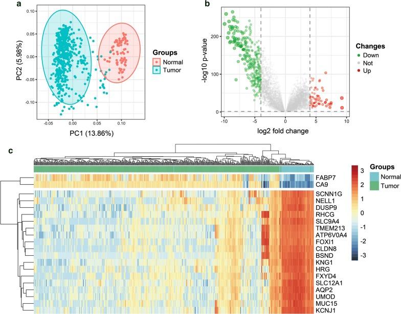
Raw count of RNA-sequencing data and clinicopathological data were acquired from The Cancer Genome Atlas (TCGA). Tumor samples were divided into two sets. Differentially expressed genes (DEGs) were screened in the whole set and prognosis-related genes were identified from the training set. Their common genes were used in LASSO and best subset regression which were performed to identify the best prognostic 5 genes. The gene-based risk score was developed based on the Cox coefficient of the individual gene. Time-dependent receiver operating characteristic (ROC) and Kaplan-Meier (KM) survival analysis were used to assess its prognostic power. GSE29609 dataset from GEO (Gene Expression Omnibus) database was used to validate the signature. Univariate and multivariate Cox regression were performed to screen independent prognostic parameters to construct a nomogram. The predictive power of the nomogram was revealed by time-dependent ROC curves and the calibration plot and verified in the validation set. Finally, Functional enrichment analysis of DEGs and 5 novel genes were performed to suggest the potential biological pathways.

RESULTS

PADI1, ATP6V0D2, DPP6, C9orf135 and PLG were screened to be significantly related to the prognosis of ccRCC patients. The risk score effectively stratified the patients into high-risk group with poor overall survival (OS) based on survival analysis. AJCC-stage, age, recurrence and risk score were regarded as independent prognostic parameters by Cox regression analysis and were used to construct a nomogram. Time-dependent ROC curves showed the nomogram performed best in 1-, 3- and 5-year survival predictions compared with AJCC-stage and risk score in validation sets. The calibration plot showed good agreement of the nomogram between predicted and observed outcomes. Functional enrichment analysis suggested several enriched biological pathways related to cancer.

CONCLUSIONS

In our study, we constructed a gene-based model integrating clinical prognostic parameters to predict prognosis of ccRCC well, which might provide a reliable prognosis assessment tool for clinician and aid treatment decision-making in the clinic.

摘要

背景

透明细胞肾细胞癌(ccRCC)是全球肾癌死亡的主要原因,其发病率和死亡率不容乐观。识别理想的生物标志物以构建比传统临床参数更准确的预后模型至关重要。

方法

从癌症基因组图谱(TCGA)获取RNA测序数据的原始计数和临床病理数据。肿瘤样本分为两组。在整个样本集中筛选差异表达基因(DEG),并从训练集中识别与预后相关的基因。它们的共同基因用于套索回归和最佳子集回归,以识别最佳的5个预后基因。基于个体基因的Cox系数开发基于基因的风险评分。使用时间依赖性受试者工作特征(ROC)和Kaplan-Meier(KM)生存分析来评估其预后能力。来自基因表达综合数据库(GEO)的GSE29609数据集用于验证该特征。进行单变量和多变量Cox回归以筛选独立的预后参数以构建列线图。列线图的预测能力通过时间依赖性ROC曲线和校准图显示,并在验证集中得到验证。最后,对DEG和5个新基因进行功能富集分析,以提示潜在的生物学途径。

结果

筛选出PADI1、ATP6V0D2、DPP6、C9orf135和PLG与ccRCC患者的预后显著相关。基于生存分析,风险评分有效地将患者分为总生存期(OS)较差的高风险组。通过Cox回归分析,美国癌症联合委员会(AJCC)分期、年龄、复发和风险评分被视为独立的预后参数,并用于构建列线图。时间依赖性ROC曲线显示,与验证集中的AJCC分期和风险评分相比,列线图在1年、3年和5年生存预测中表现最佳。校准图显示列线图在预测结果和观察结果之间具有良好的一致性。功能富集分析提示了几种与癌症相关的富集生物学途径。

结论

在我们的研究中,我们构建了一个整合临床预后参数的基于基因的模型,以很好地预测ccRCC的预后,这可能为临床医生提供一个可靠的预后评估工具,并有助于临床治疗决策。

https://cdn.ncbi.nlm.nih.gov/pmc/blobs/5b0c/6986036/73150efa81c7/12935_2020_1113_Fig1_HTML.jpg

文献AI研究员

20分钟写一篇综述,助力文献阅读效率提升50倍。

立即体验

用中文搜PubMed

大模型驱动的PubMed中文搜索引擎

马上搜索

文档翻译

学术文献翻译模型,支持多种主流文档格式。

立即体验