Suppr超能文献

基于铁死亡相关基因特征预测透明细胞肾细胞癌患者的总生存期。

Prediction of overall survival based upon a new ferroptosis-related gene signature in patients with clear cell renal cell carcinoma.

机构信息

Department of Urology, Third Affiliated Hospital of Sun Yat-sen University, Guangzhou, 510630, China.

College of Life Science and Technology, Jinan University, Guangzhou, 510630, China.

出版信息

World J Surg Oncol. 2022 Apr 14;20(1):120. doi: 10.1186/s12957-022-02555-9.

Abstract

BACKGROUND

Clear cell renal cell carcinoma (ccRCC) is the most common and lethal renal cell carcinoma (RCC) histological subtype. Ferroptosis is a newly discovered programmed cell death and serves an essential role in tumor occurrence and development. The purpose of this study is to analyze ferroptosis-related gene (FRG) expression profiles and to construct a multi-gene signature for predicting the prognosis of ccRCC patients.

METHODS

RNA-sequencing data and clinicopathological data of ccRCC patients were downloaded from The Cancer Genome Atlas (TCGA). Differentially expressed FRGs between ccRCC and normal tissues were identified using 'limma' package in R. GO and KEGG enrichment analyses were conducted to elucidate the biological functions and pathways of differentially expressed FRGs. Consensus clustering was used to investigate the relationship between the expression of FRGs and clinical phenotypes. Univariate and the least absolute shrinkage and selection operator (LASSO) Cox regression analysis were used to screen genes related to prognosis and construct the optimal signature. Then, a nomogram was established to predict individual survival probability by combining clinical features and prognostic signature.

RESULTS

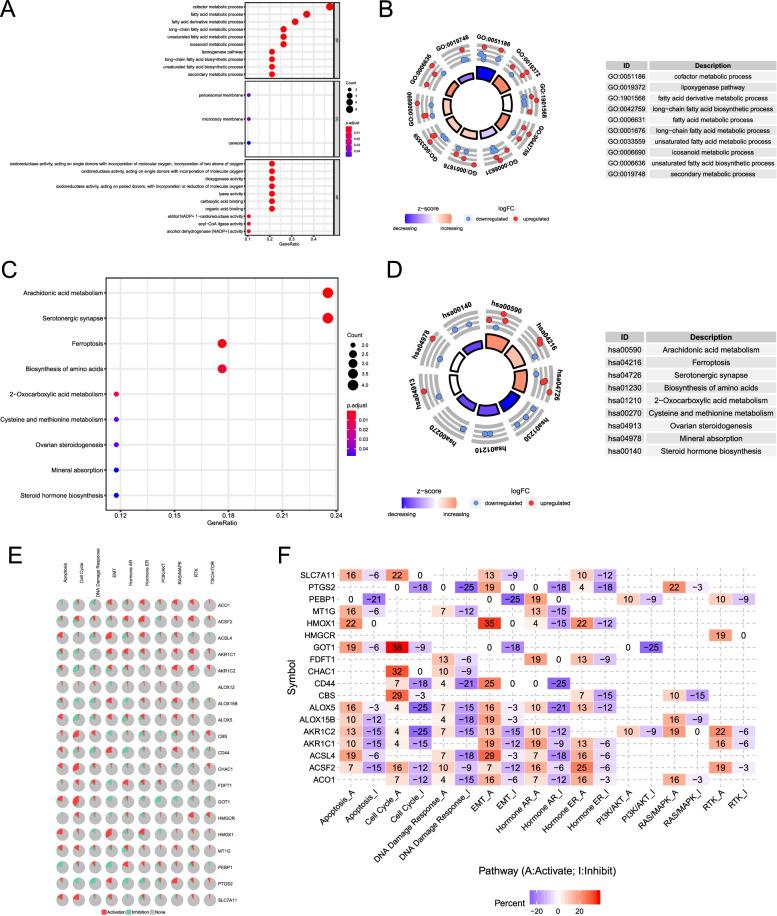
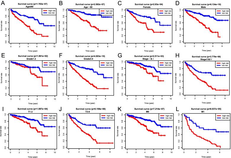
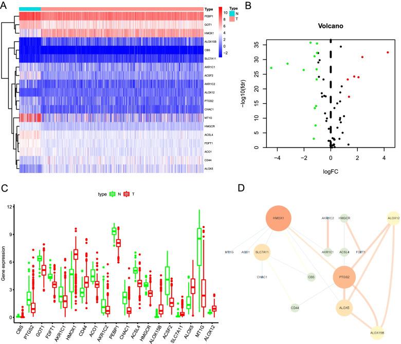
A total of 19 differentially expressed FRGs were identified. Consensus clustering identified two clusters of ccRCC patients with distinguished prognostic. Functional analysis revealed that metabolism-related pathways were enriched, especially lipid metabolism. A 7-gene ferroptosis-related prognostic signature was constructed to stratify the TCGA training cohort into high- and low-risk groups where the prognosis was significantly worse in the high-risk group. The signature was identified as an independent prognostic indicator for ccRCC. These findings were validated in the testing cohort, the entire cohort, and the International Cancer Genome Consortium (ICGC) cohort. We further demonstrated that the signature-based risk score was highly associated with the ccRCC progression. Further stratified survival analysis showed that the high-risk group had a significantly lower overall survival (OS) rate than those in the low-risk group. Moreover, we constructed a nomogram that had a strong ability to forecast the OS of the ccRCC patients.

CONCLUSIONS

We constructed a ferroptosis-related prognostic signature, which might provide a reliable prognosis assessment tool for the clinician to guide clinical decision-making and outcomes research.

摘要

背景

透明细胞肾细胞癌(ccRCC)是最常见和最致命的肾细胞癌(RCC)组织学亚型。铁死亡是一种新发现的程序性细胞死亡,在肿瘤发生和发展中起着至关重要的作用。本研究旨在分析铁死亡相关基因(FRG)的表达谱,并构建用于预测 ccRCC 患者预后的多基因特征。

方法

从癌症基因组图谱(TCGA)下载 ccRCC 患者的 RNA 测序数据和临床病理数据。使用 R 中的 'limma' 包鉴定 ccRCC 与正常组织之间差异表达的 FRG。进行 GO 和 KEGG 富集分析以阐明差异表达 FRG 的生物学功能和途径。共识聚类用于研究 FRG 表达与临床表型之间的关系。单变量和最小绝对收缩和选择算子(LASSO)Cox 回归分析用于筛选与预后相关的基因并构建最佳特征。然后,建立一个列线图通过结合临床特征和预后特征来预测个体的生存概率。

结果

共鉴定出 19 个差异表达的 FRG。共识聚类鉴定出具有不同预后的 ccRCC 患者的两个聚类。功能分析表明,代谢相关途径被富集,特别是脂质代谢。构建了一个 7 个基因的铁死亡相关预后特征,用于将 TCGA 训练队列分为高风险和低风险组,其中高风险组的预后明显更差。该特征被确定为 ccRCC 的独立预后指标。这些发现在测试队列、整个队列和国际癌症基因组联盟(ICGC)队列中得到了验证。我们进一步表明,基于特征的风险评分与 ccRCC 的进展高度相关。进一步的分层生存分析表明,高危组的总生存率(OS)明显低于低危组。此外,我们构建了一个列线图,该图具有预测 ccRCC 患者 OS 的强大能力。

结论

我们构建了一个铁死亡相关的预后特征,它可能为临床医生提供一种可靠的预后评估工具,以指导临床决策和预后研究。

https://cdn.ncbi.nlm.nih.gov/pmc/blobs/378f/9008912/092ed0df5b3a/12957_2022_2555_Fig1_HTML.jpg

文献AI研究员

20分钟写一篇综述,助力文献阅读效率提升50倍。

立即体验

用中文搜PubMed

大模型驱动的PubMed中文搜索引擎

马上搜索

文档翻译

学术文献翻译模型,支持多种主流文档格式。

立即体验