Suppr超能文献

基于异质性TLR4表达的透明细胞肾细胞癌预后模型的开发与应用

Development and implementation of a prognostic model for clear cell renal cell carcinoma based on heterogeneous TLR4 expression.

作者信息

Zhou Qingbo, Sun Qiang, Shen Qi, Li Xinsheng, Qian Jijiang

机构信息

Department of Internal Medicine, Shaoxing Yuecheng People's Hospital, Shaoxing, China.

Department of Medical Imaging, Shaoxing Yuecheng People's Hospital, Shaoxing, China.

出版信息

Heliyon. 2024 Feb 12;10(4):e25571. doi: 10.1016/j.heliyon.2024.e25571. eCollection 2024 Feb 29.

Abstract

OBJECTIVE

Clear cell renal cell carcinoma (ccRCC) is the most common subtype among renal cell carcinomas and has the worst prognosis, originating from renal tubular epithelial cells. Toll-like receptor 4 (TLR4) plays a crucial role in ccRCC proliferation, infiltration, and metastasis. The aim of this study was to construct a prognostic scoring model for ccRCC based on TLR4 expression heterogeneity and to explore its association with immune infiltration, thereby providing insights for the treatment and prognostic evaluation of ccRCC.

METHODS

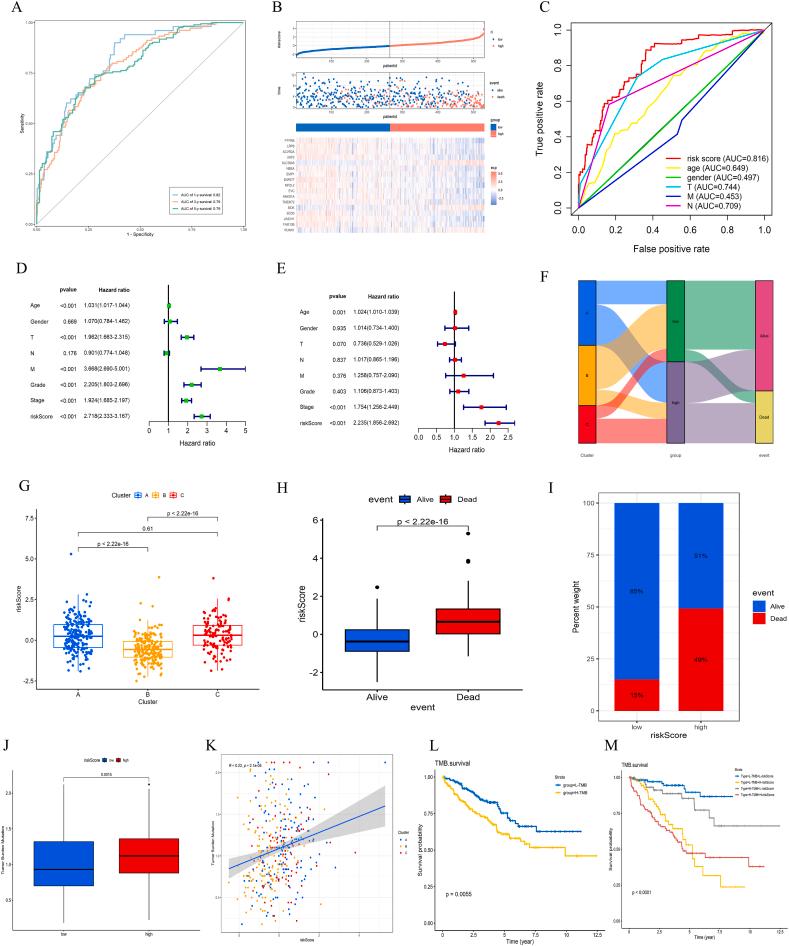
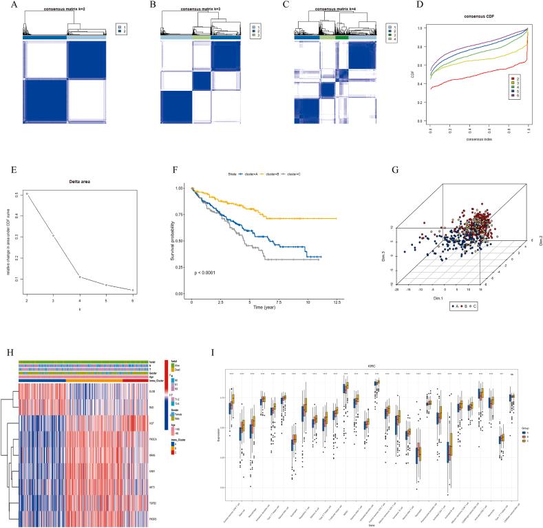
Using R software, a differential analysis was conducted on normal samples and ccRCC samples, and in conjunction with the KEGG database, a correlation analysis for the clear cell renal cell carcinoma pathway (hsa05211) was carried out. We observed the expression heterogeneity of TLR4 in the TCGA-KIRC cohort and identified its related differential genes (TRGs). Based on the expression levels of TRGs, consensus clustering was employed to identify TLR4-related subtypes, and further clustering heatmaps, principal component, and single-sample gene set enrichment analyses were conducted. Overlapping differential genes (ODEGs) between subtypes were analysed, and combined with survival data, univariate Cox regression, LASSO, and multivariate Cox regression were used to establish a prognostic risk model for ccRCC. This model was subsequently evaluated through ROC analysis, risk factor correlation analysis, independent prognostic factor analysis, and intergroup differential analysis. The ssGSEA model was employed to explore immune heterogeneity in ccRCC, and the performance of the model in predicting patient prognosis was evaluated using box plots and the oncoPredict software package.

RESULTS

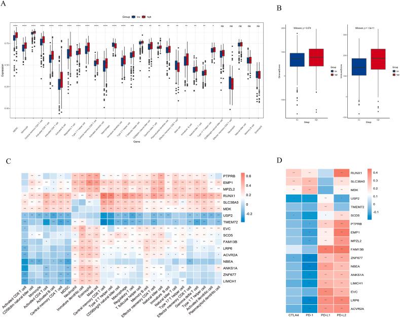
In the TCGA-KIRC cohort, TLR4 expression was notably elevated in ccRCC samples compared to normal samples, correlating with improved survival in the high-expression group. The study identified distinct TLR4-related differential genes and categorized ccRCC into three subtypes with varied survival outcomes. A risk prognosis model based on overlapping differential genes was established, showing significant associations with immune cell infiltration and key immune checkpoints (PD-1, PD-L1, CTLA4). Additionally, drug sensitivity differences were observed between risk groups.

CONCLUSION

In the TCGA-KIRC cohort, the expression of TLR4 in ccRCC samples exhibited significant heterogeneity. Through clustering analysis, we identified that the primary immune cells across subtypes are myeloid-derived suppressor cells, central memory CD4 T cells, and regulatory T cells. Furthermore, we successfully constructed a prognostic risk model for ccRCC composed of 17 genes. This model provides valuable references for the prognosis prediction and treatment of ccRCC patients.

摘要

目的

透明细胞肾细胞癌(ccRCC)是肾细胞癌中最常见的亚型,预后最差,起源于肾小管上皮细胞。Toll样受体4(TLR4)在ccRCC的增殖、浸润和转移中起关键作用。本研究旨在基于TLR4表达异质性构建ccRCC的预后评分模型,并探讨其与免疫浸润的关系,从而为ccRCC的治疗和预后评估提供见解。

方法

使用R软件对正常样本和ccRCC样本进行差异分析,并结合KEGG数据库对透明细胞肾细胞癌通路(hsa05211)进行相关性分析。我们观察了TCGA-KIRC队列中TLR4的表达异质性,并鉴定了其相关差异基因(TRGs)。基于TRGs的表达水平,采用一致性聚类来鉴定TLR4相关亚型,并进一步进行聚类热图、主成分分析和单样本基因集富集分析。分析亚型之间的重叠差异基因(ODEGs),并结合生存数据,使用单变量Cox回归、LASSO和多变量Cox回归建立ccRCC的预后风险模型。随后通过ROC分析、危险因素相关性分析、独立预后因素分析和组间差异分析对该模型进行评估。采用ssGSEA模型探索ccRCC中的免疫异质性,并使用箱线图和oncoPredict软件包评估该模型预测患者预后的性能。

结果

在TCGA-KIRC队列中,与正常样本相比,ccRCC样本中TLR4表达显著升高,高表达组的生存率有所提高。该研究鉴定了不同的TLR4相关差异基因,并将ccRCC分为三种亚型,其生存结果各不相同。建立了基于重叠差异基因的风险预后模型,该模型与免疫细胞浸润和关键免疫检查点(PD-1、PD-L1、CTLA4)显著相关。此外,在风险组之间观察到药物敏感性差异。

结论

在TCGA-KIRC队列中,ccRCC样本中TLR4的表达表现出显著的异质性。通过聚类分析,我们确定各亚型中的主要免疫细胞是髓系来源的抑制细胞、中央记忆CD4 T细胞和调节性T细胞。此外,我们成功构建了一个由17个基因组成的ccRCC预后风险模型。该模型为ccRCC患者的预后预测和治疗提供了有价值的参考。

https://cdn.ncbi.nlm.nih.gov/pmc/blobs/acfa/10877190/75dd42f3402c/gr1.jpg

文献AI研究员

20分钟写一篇综述,助力文献阅读效率提升50倍。

立即体验

用中文搜PubMed

大模型驱动的PubMed中文搜索引擎

马上搜索

文档翻译

学术文献翻译模型,支持多种主流文档格式。

立即体验