Suppr超能文献

一种与透明细胞肾细胞癌的预后和免疫浸润格局相关的新型失巢凋亡相关预后特征。

A novel anoikis-related prognostic signature associated with prognosis and immune infiltration landscape in clear cell renal cell carcinoma.

作者信息

Chen Zhuo, Liu Xiao, Zhu Zhengjie, Chen Jinchao, Wang Chen, Chen Xi, Zhu Shaoxing, Zhang Aiqin

机构信息

The Cancer Hospital of the University of Chinese Academy of Sciences (Zhejiang Cancer Hospital), Institute of Basic Medicine and Cancer (IBMC), Chinese Academy of Sciences, Hangzhou, China.

Shaoxing TCM Hospital Affiliated to Zhejiang Chinese Medical University, Shaoxing, Zhejiang, China.

出版信息

Front Genet. 2022 Oct 19;13:1039465. doi: 10.3389/fgene.2022.1039465. eCollection 2022.

Abstract

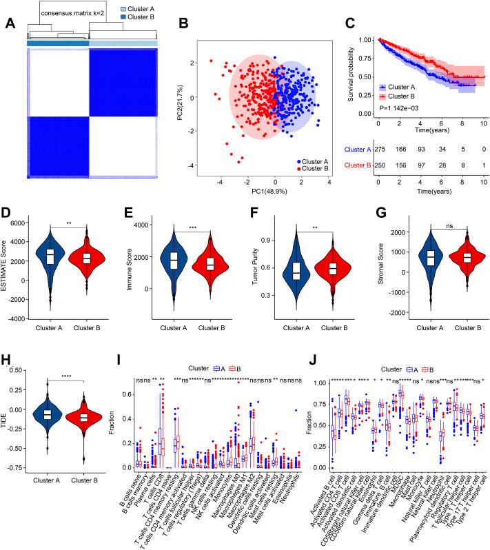
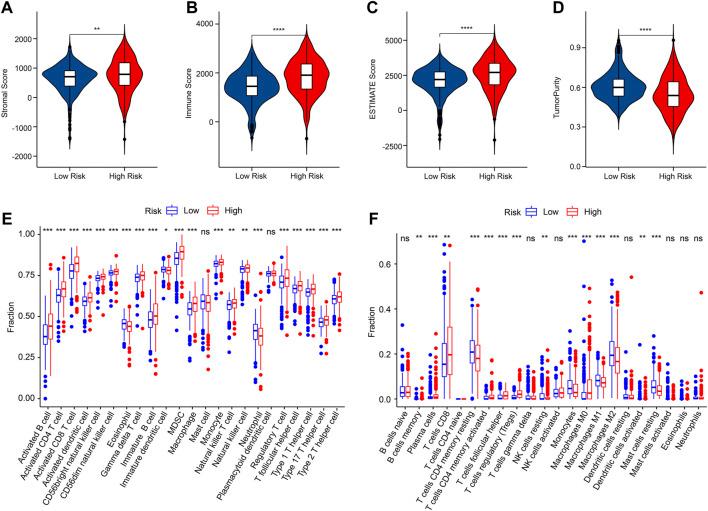
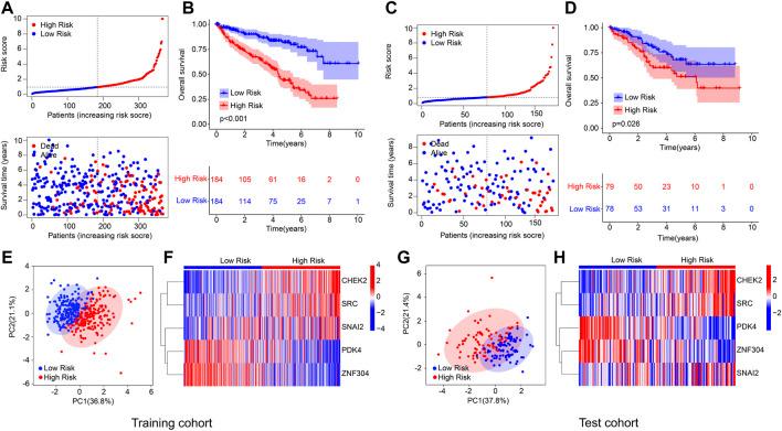
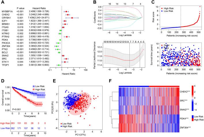
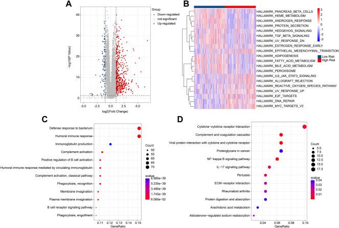
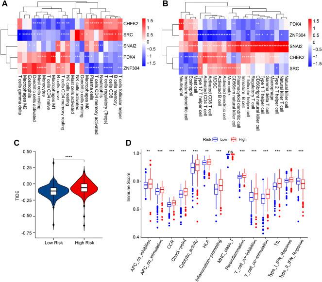
Clear cell renal cell carcinoma (ccRCC) is the most common histological subtype of renal cell carcinoma (RCC). Anoikis plays an essential function in tumourigenesis, whereas the role of anoikis in ccRCC remains unclear. Anoikis-related genes (ARGs) were collected from the MSigDB database. According to univariate Cox regression analysis, the least absolute shrinkage and selection operator (LASSO) algorithm was utilized to select the ARGs associated with the overall rate (OS). Multivariate Cox regression analysis was conducted to identify 5 prognostic ARGs, and a risk model was established. The Kaplan-Meier survival analysis was used to evaluate the OS rate of ccRCC patients. Gene ontology (GO), Kyoto encyclopedia of genes and genomes (KEGG), and Gene set enrichment analysis (GSVA) were utilized to investigate the molecular mechanism of patients in the low- and high-risk group. ESTIMATE, CIBERSOT, and single sample gene set enrichment analysis (ssGSEA) algorithms were conducted to estimate the immune infiltration landscape. Consensus clustering analysis was performed to divide the patients into different subgroups. A fresh risk model was constructed based on the 5 prognostic ARGs (). The Kaplan-Meier survival analysis indicated that the OS rate of patients with a low-risk score was significantly higher than those with a high-risk score. Consensus clustering analysis successfully clustered the patients into two subgroups, with a remarkable difference in immune infiltration landscape and prognosis. The ESTIMATE, CIBERSORT, and ssGSEA results illustrated a significant gap in immune infiltration landscape of patients in the low- and high-risk group. Enrichment analysis and GSVA revealed that immune-related signaling pathways might mediate the role of ARGs in ccRCC. The nomogram results illustrated that the ARGs prognostic signature was an independent prognostic predictor that distinguished it from other clinical characteristics. TIDE score showed a promising immunotherapy response of ccRCC patients in different risk subgroups and cluster subgroups. Our study revealed that ARGs play a carcinogenic role in ccRCC. Additionally, we firstly integrated multiple ARGs to establish a risk-predictive model. This study highlights that ARGs could be implemented as a stratification factor for individualized and precise treatment in ccRCC patients.

摘要

透明细胞肾细胞癌(ccRCC)是肾细胞癌(RCC)最常见的组织学亚型。失巢凋亡在肿瘤发生中起重要作用,而失巢凋亡在ccRCC中的作用仍不清楚。从MSigDB数据库收集失巢凋亡相关基因(ARGs)。根据单因素Cox回归分析,利用最小绝对收缩和选择算子(LASSO)算法选择与总生存率(OS)相关的ARGs。进行多因素Cox回归分析以鉴定5个预后ARGs,并建立风险模型。采用Kaplan-Meier生存分析评估ccRCC患者的OS率。利用基因本体(GO)、京都基因与基因组百科全书(KEGG)和基因集富集分析(GSVA)研究低风险和高风险组患者的分子机制。采用ESTIMATE、CIBERSOT和单样本基因集富集分析(ssGSEA)算法评估免疫浸润情况。进行一致性聚类分析以将患者分为不同亚组。基于5个预后ARGs构建了一个新的风险模型。Kaplan-Meier生存分析表明,低风险评分患者的OS率显著高于高风险评分患者。一致性聚类分析成功地将患者分为两个亚组,免疫浸润情况和预后存在显著差异。ESTIMATE、CIBERSORT和ssGSEA结果表明,低风险和高风险组患者的免疫浸润情况存在显著差异。富集分析和GSVA显示,免疫相关信号通路可能介导ARGs在ccRCC中的作用。列线图结果表明,ARGs预后特征是一个独立的预后预测指标,与其他临床特征不同。TIDE评分显示,不同风险亚组和聚类亚组的ccRCC患者具有良好的免疫治疗反应。我们的研究表明,ARGs在ccRCC中起致癌作用。此外,我们首次整合多个ARGs建立了一个风险预测模型。本研究强调,ARGs可作为ccRCC患者个体化精准治疗的分层因素。

https://cdn.ncbi.nlm.nih.gov/pmc/blobs/61e4/9627172/f3213909fca9/fgene-13-1039465-g001.jpg

文献AI研究员

20分钟写一篇综述,助力文献阅读效率提升50倍。

立即体验

用中文搜PubMed

大模型驱动的PubMed中文搜索引擎

马上搜索

文档翻译

学术文献翻译模型,支持多种主流文档格式。

立即体验