Suppr超能文献

一个保守的 ATG2-GABARAP 家族相互作用对于吞噬体的形成至关重要。

A conserved ATG2-GABARAP family interaction is critical for phagophore formation.

机构信息

Division of Cell Signalling & Immunology, School of Life Sciences, University of Dundee, Dundee, UK.

Edinburgh Cancer Research UK Centre, MRC Institute of Genetics and Molecular Medicine, University of Edinburgh, Edinburgh, UK.

出版信息

EMBO Rep. 2020 Mar 4;21(3):e48412. doi: 10.15252/embr.201948412. Epub 2020 Feb 3.

Abstract

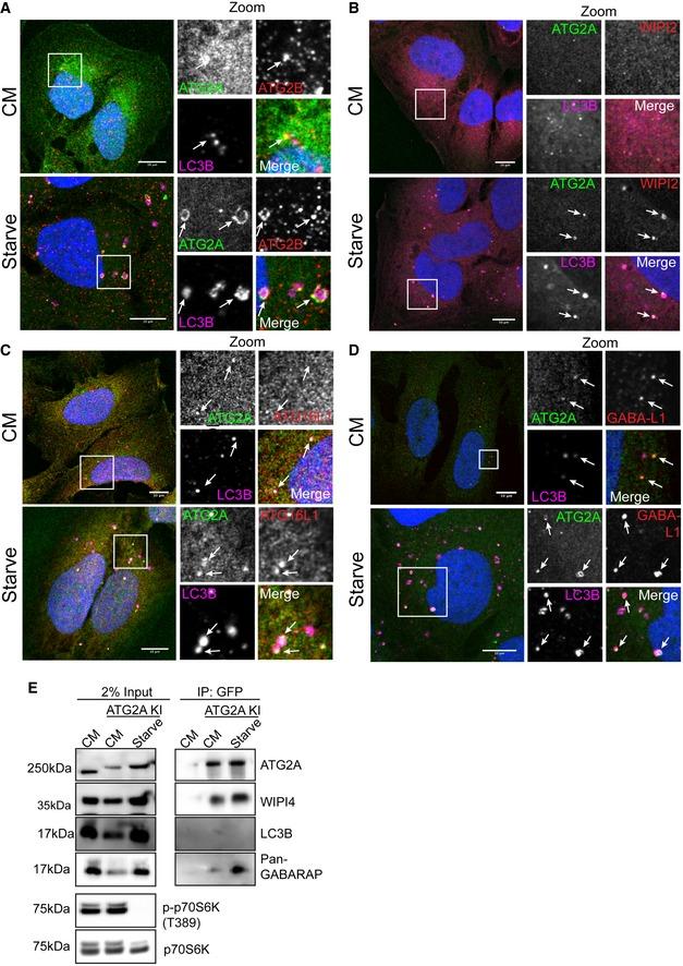
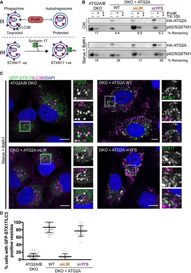
The intracellular trafficking pathway, macroautophagy, is a recycling and disposal service that can be upregulated during periods of stress to maintain cellular homeostasis. An essential phase is the elongation and closure of the phagophore to seal and isolate unwanted cargo prior to lysosomal degradation. Human ATG2A and ATG2B proteins, through their interaction with WIPI proteins, are thought to be key players during phagophore elongation and closure, but little mechanistic detail is known about their function. We have identified a highly conserved motif driving the interaction between human ATG2 and GABARAP proteins that is in close proximity to the ATG2-WIPI4 interaction site. We show that the ATG2A-GABARAP interaction mutants are unable to form and close phagophores resulting in blocked autophagy, similar to ATG2A/ATG2B double-knockout cells. In contrast, the ATG2A-WIPI4 interaction mutant fully restored phagophore formation and autophagy flux, similar to wild-type ATG2A. Taken together, we provide new mechanistic insights into the requirements for ATG2 function at the phagophore and suggest that an ATG2-GABARAP/GABARAP-L1 interaction is essential for phagophore formation, whereas ATG2-WIPI4 interaction is dispensable.

摘要

细胞内运输途径,巨自噬,是一种回收和处理服务,可以在应激期间上调以维持细胞内稳态。一个关键阶段是吞噬体的延伸和闭合,以在溶酶体降解之前密封和隔离不需要的货物。人类 ATG2A 和 ATG2B 蛋白通过与 WIPI 蛋白的相互作用,被认为是吞噬体延伸和闭合过程中的关键参与者,但它们的功能机制细节知之甚少。我们已经确定了一个高度保守的基序,该基序驱动人类 ATG2 和 GABARAP 蛋白之间的相互作用,该基序与 ATG2-WIPI4 相互作用位点非常接近。我们表明,ATG2A-GABARAP 相互作用突变体无法形成和闭合吞噬体,导致自噬受阻,类似于 ATG2A/ATG2B 双敲除细胞。相比之下,ATG2A-WIPI4 相互作用突变体完全恢复了吞噬体的形成和自噬流,类似于野生型 ATG2A。总之,我们为 ATG2 在吞噬体上的功能要求提供了新的机制见解,并表明 ATG2-GABARAP/GABARAP-L1 相互作用对于吞噬体的形成是必不可少的,而 ATG2-WIPI4 相互作用是可有可无的。

https://cdn.ncbi.nlm.nih.gov/pmc/blobs/22b4/7054675/ef8be71ce04b/EMBR-21-e48412-g003.jpg

文献AI研究员

20分钟写一篇综述,助力文献阅读效率提升50倍。

立即体验

用中文搜PubMed

大模型驱动的PubMed中文搜索引擎

马上搜索

文档翻译

学术文献翻译模型,支持多种主流文档格式。

立即体验