Suppr超能文献

AXL 靶向治疗可阻断耐药性癌细胞的自噬通量并诱导免疫原性细胞死亡。

AXL Targeting Abrogates Autophagic Flux and Induces Immunogenic Cell Death in Drug-Resistant Cancer Cells.

机构信息

Centre for Cancer Biomarkers CCBIO, University of Bergen, Bergen, Norway; Department of Biomedicine, University of Bergen, Bergen, Norway; Department of Pathology, Haukeland University Hospital, Bergen, Norway.

Department of Biomedicine, University of Bergen, Bergen, Norway; BerGenBio ASA, Bergen, Norway.

出版信息

J Thorac Oncol. 2020 Jun;15(6):973-999. doi: 10.1016/j.jtho.2020.01.015. Epub 2020 Feb 1.

Abstract

INTRODUCTION

Acquired cancer therapy resistance evolves under selection pressure of immune surveillance and favors mechanisms that promote drug resistance through cell survival and immune evasion. AXL receptor tyrosine kinase is a mediator of cancer cell phenotypic plasticity and suppression of tumor immunity, and AXL expression is associated with drug resistance and diminished long-term survival in a wide range of malignancies, including NSCLC.

METHODS

We aimed to investigate the mechanisms underlying AXL-mediated acquired resistance to first- and third-generation small molecule EGFR tyrosine kinase inhibitors (EGFRi) in NSCLC.

RESULTS

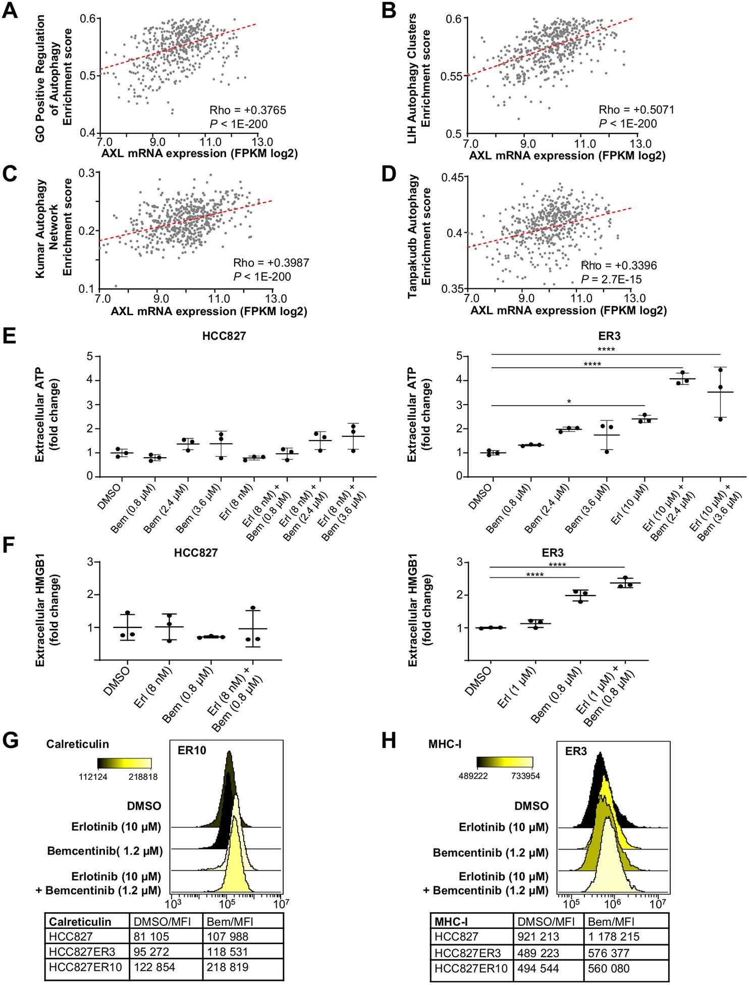
We found that EGFRi resistance was mediated by up-regulation of AXL, and targeting AXL reduced reactivation of the MAPK pathway and blocked onset of acquired resistance to long-term EGFRi treatment in vivo. AXL-expressing EGFRi-resistant cells revealed phenotypic and cell signaling heterogeneity incompatible with a simple bypass signaling mechanism, and were characterized by an increased autophagic flux. AXL kinase inhibition by the small molecule inhibitor bemcentinib or siRNA mediated AXL gene silencing was reported to inhibit the autophagic flux in vitro, bemcentinib treatment blocked clonogenicity and induced immunogenic cell death in drug-resistant NSCLC in vitro, and abrogated the transcription of autophagy-associated genes in vivo. Furthermore, we found a positive correlation between AXL expression and autophagy-associated gene signatures in a large cohort of human NSCLC (n = 1018).

CONCLUSION

Our results indicate that AXL signaling supports a drug-resistant persister cell phenotype through a novel autophagy-dependent mechanism and reveals a unique immunogenic effect of AXL inhibition on drug-resistant NSCLC cells.

摘要

简介

获得性癌症治疗耐药性是在免疫监视的选择压力下进化而来的,有利于通过细胞存活和免疫逃避来促进耐药性的机制。AXL 受体酪氨酸激酶是癌细胞表型可塑性和肿瘤免疫抑制的介质,AXL 表达与多种恶性肿瘤(包括 NSCLC)的耐药性和长期生存能力下降有关。

方法

我们旨在研究 AXL 介导的 NSCLC 对第一代和第三代小分子表皮生长因子受体酪氨酸激酶抑制剂(EGFRi)获得性耐药的机制。

结果

我们发现 EGFRi 耐药是由 AXL 的上调介导的,靶向 AXL 可降低 MAPK 通路的再激活,并阻断体内长期 EGFRi 治疗获得性耐药的发生。AXL 表达的 EGFRi 耐药细胞表现出与简单旁路信号机制不兼容的表型和细胞信号异质性,并且具有增加的自噬通量。AXL 激酶抑制剂 bemcentinib 或 siRNA 介导的 AXL 基因沉默被报道可抑制体外自噬通量,bemcentinib 治疗可阻断耐药性 NSCLC 细胞的集落形成并诱导免疫原性细胞死亡,体内阻断自噬相关基因的转录。此外,我们在一个大型 NSCLC 人类队列(n=1018)中发现 AXL 表达与自噬相关基因特征之间存在正相关。

结论

我们的结果表明,AXL 信号通过一种新型的自噬依赖性机制支持耐药性持久细胞表型,并揭示了 AXL 抑制对耐药性 NSCLC 细胞的独特免疫原性作用。

https://cdn.ncbi.nlm.nih.gov/pmc/blobs/8139/7397559/07b5448c1b8d/nihms-1609069-f0001.jpg

文献AI研究员

20分钟写一篇综述,助力文献阅读效率提升50倍。

立即体验

用中文搜PubMed

大模型驱动的PubMed中文搜索引擎

马上搜索

文档翻译

学术文献翻译模型,支持多种主流文档格式。

立即体验