Suppr超能文献

长链非编码RNA DUXAP8通过调控miR-422a/PDK2轴促进肝细胞癌进展。

Long noncoding RNA DUXAP8 contributes to the progression of hepatocellular carcinoma via regulating miR-422a/PDK2 axis.

作者信息

Wei Feifei, Yang Liang, Jiang Dandan, Pan Min, Tang Guiyan, Huang Mingyue, Zhang Jing

机构信息

Department of Oncology, Fifth Clinical Medical College, Guilin Medical University, Guilin, People's Republic of China.

Department of Oncology, Jining NO.1 People's Hospital; Affiliated Jining NO.1 People's Hospital, Jining Medical University, Jining, People's Republic of China.

出版信息

Cancer Med. 2020 Apr;9(7):2480-2490. doi: 10.1002/cam4.2861. Epub 2020 Feb 5.

Abstract

BACKGROUND

Hepatocellular carcinoma (HCC) is one of the most deadly cancer worldwide. Multiple long noncoding RNAs (lncRNAs) are recently identified as crucial oncogenic factors or tumor suppressors. In this study, we explored the functon and mechanism of lncRNA double homeobox A pseudogene 8 (DUXAP8) in the progression of HCC.

METHODS

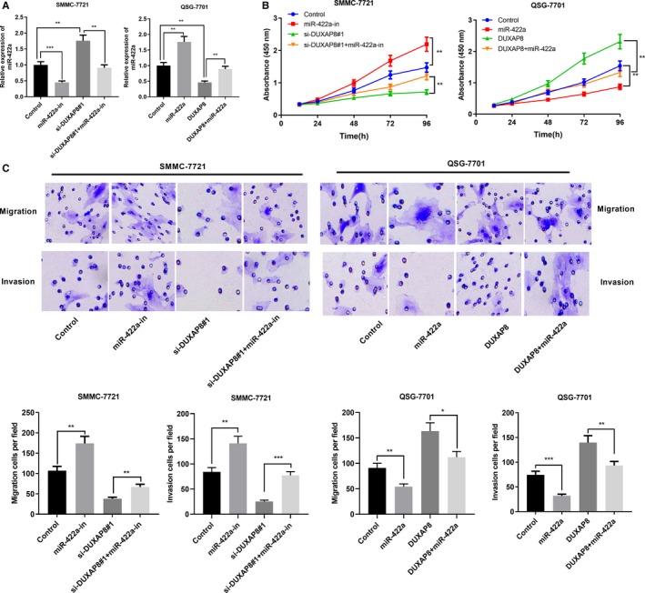
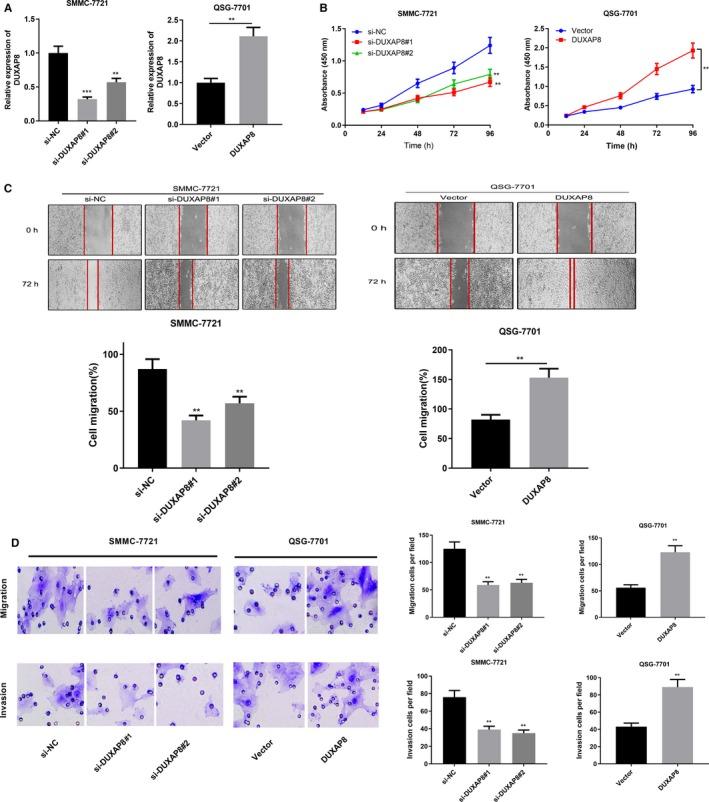
Expression levels of DUXAP8 in HCC tissue samples were measured using qRT-PCR. The association between pathological indexes and the expression of DUXAP8 was also analyzed. Human HCC cell lines SMMC-7721 and QSG-7701 were used in in vitro studies. CCK-8 assay was used to assess the effect of DUXAP8 on HCC cell line proliferation. Scratch healing assay and Transwell assay were conducted to detect the effect of DUXAP8 on migration and invasion. Furthermore, dual-luciferase reporter assay was used to confirm targeting relationship between miR-422a and DUXAP8. Additionally, Western blot was used to detect the regulatory function of DUXAP8 on pyruvate dehydrogenase kinase 2 (PDK2).

RESULTS

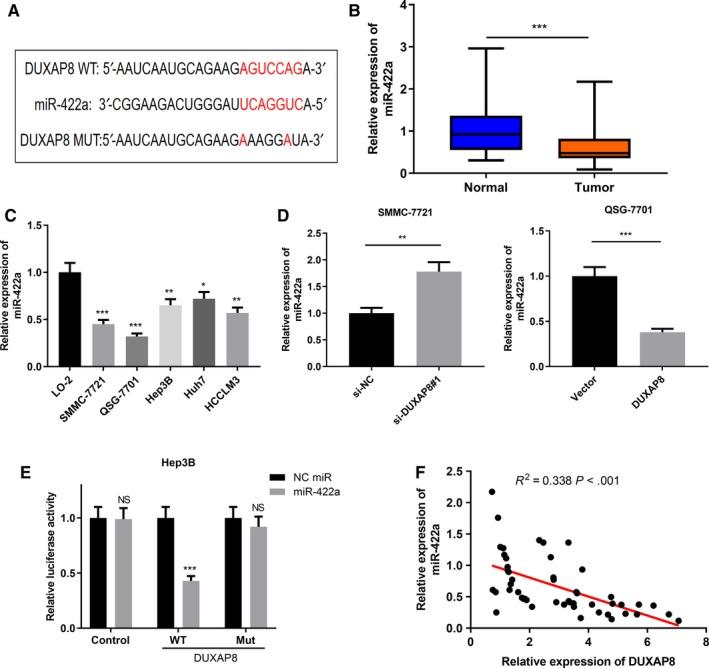
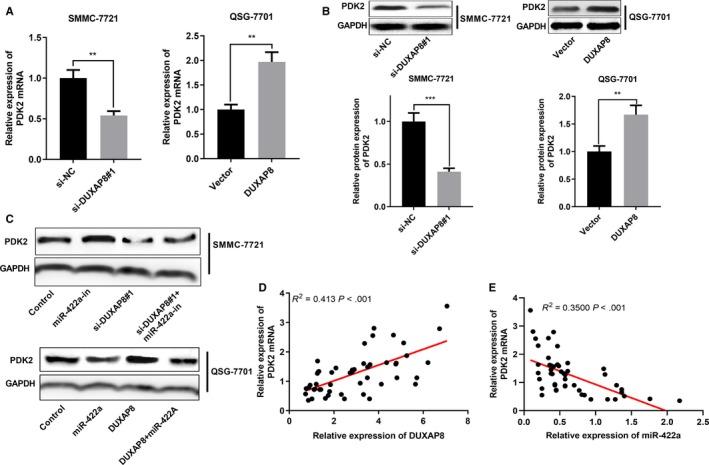
DUXAP8 expression HCC clinical samples was significantly increased and this was correlated with unfavorable pathological indexes. High expression of DUXAP8 was associated with shorter overall survival time of patients. Its overexpression remarkably facilitated the proliferation, metastasis, and epithelial-mesenchymal transition of HCC cells. Accordingly, knockdown of it suppressed the malignant phenotypes of HCC cells. Overexpression of DUXAP8 significantly reduced the expression of miR-422a by sponging it, but enhanced the expression of PDK2.

CONCLUSIONS

DUXAP8 was a sponge of tumor suppressor miR-422a in HCC, enhanced the expression of PDK2 indirectly, and functioned as an oncogenic lncRNA.

摘要

背景

肝细胞癌(HCC)是全球最致命的癌症之一。最近,多种长链非编码RNA(lncRNA)被鉴定为关键的致癌因子或肿瘤抑制因子。在本研究中,我们探讨了lncRNA双同源盒A假基因8(DUXAP8)在HCC进展中的功能和机制。

方法

采用qRT-PCR检测HCC组织样本中DUXAP8的表达水平。分析病理指标与DUXAP8表达之间的相关性。体外研究使用人HCC细胞系SMMC-7721和QSG-7701。采用CCK-8法评估DUXAP8对HCC细胞系增殖的影响。进行划痕愈合试验和Transwell试验以检测DUXAP8对迁移和侵袭的影响。此外,采用双荧光素酶报告基因试验来确认miR-422a与DUXAP8之间的靶向关系。另外,使用蛋白质免疫印迹法检测DUXAP8对丙酮酸脱氢酶激酶2(PDK2)的调控功能。

结果

HCC临床样本中DUXAP8表达显著增加,且与不良病理指标相关。DUXAP8高表达与患者较短的总生存时间相关。其过表达显著促进了HCC细胞的增殖、转移和上皮-间质转化。因此,敲低DUXAP8可抑制HCC细胞的恶性表型。DUXAP8过表达通过海绵吸附作用显著降低miR-422a的表达,但增强了PDK2的表达。

结论

DUXAP8是HCC中肿瘤抑制因子miR-422a的海绵,间接增强PDK2的表达,并作为一种致癌lncRNA发挥作用。

https://cdn.ncbi.nlm.nih.gov/pmc/blobs/b6dc/7131864/14ddb450aaff/CAM4-9-2480-g001.jpg

文献AI研究员

20分钟写一篇综述,助力文献阅读效率提升50倍。

立即体验

用中文搜PubMed

大模型驱动的PubMed中文搜索引擎

马上搜索

文档翻译

学术文献翻译模型,支持多种主流文档格式。

立即体验