Suppr超能文献

长链非编码 RNA DARS-AS1 通过调控 miR-3200-5p-细胞骨架相关蛋白 2(CKAP2)轴促进肝癌的生长和转移。

LncRNA DARS-AS1 aggravates the growth and metastasis of hepatocellular carcinoma via regulating the miR-3200-5p-Cytoskeleton associated protein 2 (CKAP2) axis.

机构信息

Department of Hepatobiliary Surgery, Renmin Hospital, Hubei University of Medicine, Shiyan, Hubei, China.

Department of Gastroentrology, Renmin Hospital, Hubei University of Medicine, Shiyan, Hubei, China.

出版信息

Bioengineered. 2021 Dec;12(1):8217-8232. doi: 10.1080/21655979.2021.1982272.

Abstract

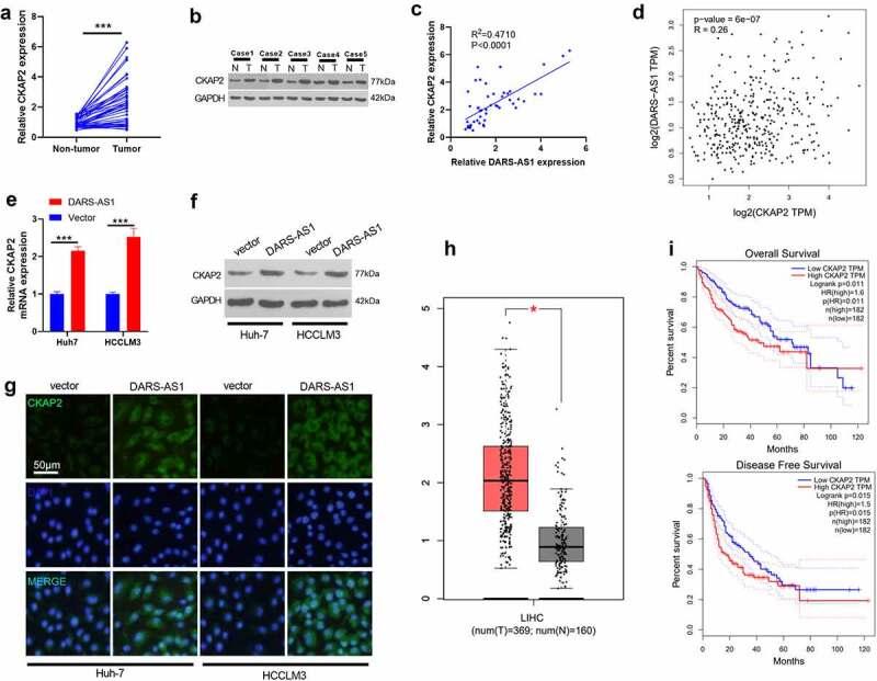
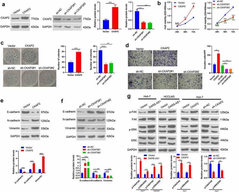
Accumulating signs have found that long noncoding RNAs (lncRNAs) contribute to hepatocellular carcinoma (HCC). Here, we probed the effect and mechanism of lncRNA DARS-AS1 in HCC. The profiles of DARS-AS1 and Cytoskeleton associated protein 2 (CKAP2) in 50 HCC tissues and non-tumor tissues were examined by real-time quantitative polymerase chain reaction (RT-qPCR). DARS-AS1 and CKAP2 overexpression and/or knockdown cell models were established. The proliferation, apoptosis, invasion and epithelial-mesenchymal transition (EMT) were determined. CKAP2, and focal adhesion kinase (FAK)-extracellular signal-regulated kinase (ERK) was tested by Western blot (WB). The relationship between DARS-AS1 and CKAP2 was predicted by Bioinformatics, and the dual-luciferase reporter assay was applied to verify the targeting association between miR-3200-5p and DARS-AS1 and CKAP2. DARS-AS1 was overexpressed in HCC tissues (vs. that in non-tumor tissues) and was closely correlated with the patients' tumor stage. DARS-AS1 facilitated HCC cell proliferation and hampered apoptosis. HCC cell migration and EMT were enhanced by DARS-AS1. DARS-AS1 up-regulated CKAP2, which aggravated HCC. Further investigation illustrated that either DARS-AS1 or CKAP2 activated FAK-ERK pathway, and miR-3200-5p was competitively restrained by DARS-AS1. miR-3200-5p exerted tumor-suppressive effects in HCC and inactivated CKAP2 and FAK-ERK pathway. All in all, this study corroborates that DARS-AS1 facilitates HCC proliferation and metastasis by regulating miR-3200-5p-mediated CKAP2, which provides a potential target for HCC diagnosis and treatment. CCK-8: cell counting kit-8; CKAP2: Cytoskeleton associated protein 2; cDNA:complementary DNA; DAPI: 4',6-diamidino-2-phenylindole; DARS-AS1: DARS1 antisense RNA 1; DEPC: diethyl pyrocarbonate; DMEM-F12: Dulbecco's minimal essential medium/Ham's-F12; EMT: epithelial-mesenchymal transition; ERK: extracellular signal-regulated kinase; FAK: focal adhesion kinase; FBS: fetal bovine serum; GAPDH: glyceraldehyde-3-phosphate dehydrogenase; HCC: hepatocellular carcinoma; HE: hematoxylin-eosin; IHC: Immunohistochemistry; LIHC: Liver hepatocellular carcinoma; lncRNAs: long noncoding RNAs; MIAT: lncRNA myocardial infarction-related transcripts; MT: Mutant; NC: negative control; PBS: phosphate-buffered saline; PMSF: Phenylmethylsulfonyl fluoride; PVDF: polyvinylidene difluoride; RT: room temperature; RT-qPCR: real-time quantitative polymerase chain reaction; SDS-PAGE: sodium dodecyl sulfate-polyacrylamide gel electrophoresis; SPF: specific pathogen-free; TMAP: tumor-associated microtubule-associated protein; TUNEL: TdT-mediated dUTP nick end labeling; V: volume; WT: wild type.

摘要

已有研究发现,长链非编码 RNA(lncRNA)参与了肝细胞癌(HCC)的发生。本研究旨在探讨 lncRNA DARS-AS1 在 HCC 中的作用及其机制。采用实时定量聚合酶链反应(RT-qPCR)检测 50 例 HCC 组织和非肿瘤组织中 DARS-AS1 和细胞骨架相关蛋白 2(CKAP2)的表达谱。建立了 DARS-AS1 和 CKAP2 的过表达和/或敲低细胞模型。检测细胞增殖、凋亡、侵袭和上皮-间充质转化(EMT)的能力。通过 Western blot(WB)检测 CKAP2 和粘着斑激酶(FAK)-细胞外信号调节激酶(ERK)的表达。通过生物信息学预测 DARS-AS1 和 CKAP2 之间的关系,并应用双荧光素酶报告基因检测 miR-3200-5p 与 DARS-AS1 和 CKAP2 的靶向关系。DARS-AS1 在 HCC 组织中呈高表达(与非肿瘤组织相比),且与患者的肿瘤分期密切相关。DARS-AS1 促进 HCC 细胞增殖并抑制细胞凋亡。DARS-AS1 增强 HCC 细胞迁移和 EMT。进一步研究表明,DARS-AS1 或 CKAP2 均可激活 FAK-ERK 通路,而 miR-3200-5p 可与 DARS-AS1 竞争结合。miR-3200-5p 在 HCC 中发挥抑癌作用,并抑制 CKAP2 和 FAK-ERK 通路。总之,本研究证实 DARS-AS1 通过调节 miR-3200-5p 介导的 CKAP2 促进 HCC 的增殖和转移,为 HCC 的诊断和治疗提供了一个潜在的靶点。CCK-8:细胞计数试剂盒-8;CKAP2:细胞骨架相关蛋白 2;cDNA:互补 DNA;DAPI:4',6-二脒基-2-苯基吲哚;DARS-AS1:DARS1 反义 RNA 1;DEPC:二乙基焦碳酸酯;DMEM-F12:Dulbecco 改良的 Eagle 培养基/Ham's-F12;EMT:上皮-间充质转化;ERK:细胞外信号调节激酶;FAK:粘着斑激酶;FBS:胎牛血清;GAPDH:甘油醛-3-磷酸脱氢酶;HCC:肝细胞癌;HE:苏木精-伊红;IHC:免疫组织化学;LIHC:肝肝细胞癌;lncRNAs:长链非编码 RNA;MIAT:长链非编码 RNA 心肌梗死相关转录物;MT:突变型;NC:阴性对照;PBS:磷酸盐缓冲盐水;PMSF:苯甲基磺酰氟;PVDF:聚偏二氟乙烯;RT:室温;RT-qPCR:实时定量聚合酶链反应;SDS-PAGE:十二烷基硫酸钠-聚丙烯酰胺凝胶电泳;SPF:无特定病原体;TMAP:肿瘤相关微管相关蛋白;TUNEL:末端转移酶介导的 dUTP 缺口末端标记;V:体积;WT:野生型。

https://cdn.ncbi.nlm.nih.gov/pmc/blobs/7572/8806480/38020913a2c1/KBIE_A_1982272_F0001_OC.jpg

文献AI研究员

20分钟写一篇综述,助力文献阅读效率提升50倍。

立即体验

用中文搜PubMed

大模型驱动的PubMed中文搜索引擎

马上搜索

文档翻译

学术文献翻译模型,支持多种主流文档格式。

立即体验