Suppr超能文献

A-激酶锚定蛋白可减弱 TGF-β/香烟烟雾诱导的上皮-间充质转化。

A-Kinase Anchoring Proteins Diminish TGF-β/Cigarette Smoke-Induced Epithelial-To-Mesenchymal Transition.

机构信息

University of Groningen, Department of Molecular Pharmacology, 9713AV Groningen, The Netherlands.

University of Groningen, University Medical Center Groningen, Groningen Research Institute for Asthma and COPD, GRIAC, 9713AV Groningen, The Netherlands.

出版信息

Cells. 2020 Feb 3;9(2):356. doi: 10.3390/cells9020356.

Abstract

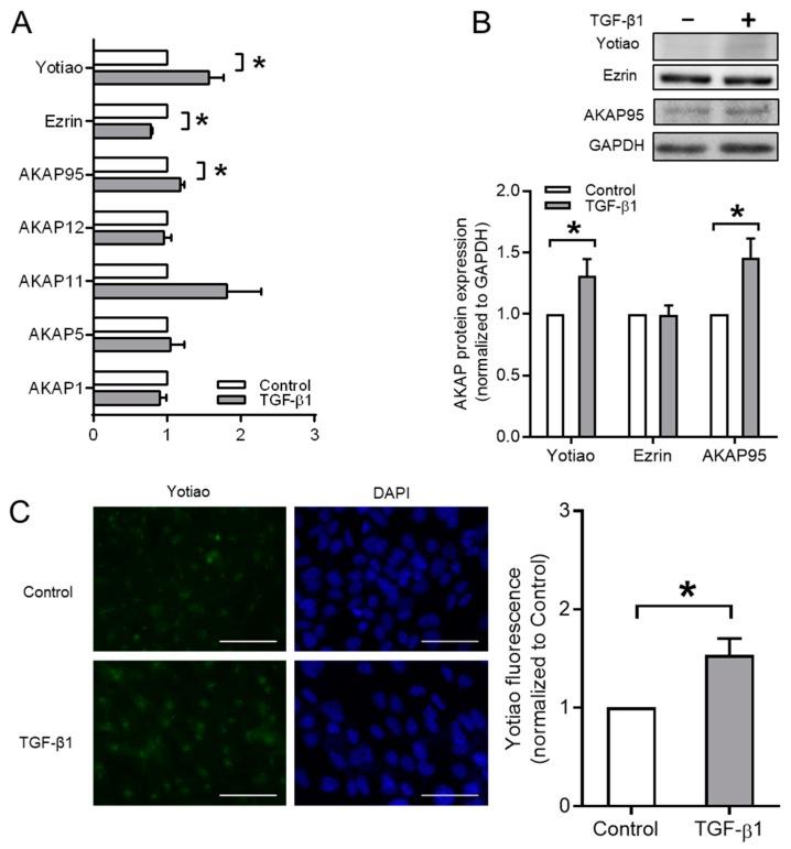
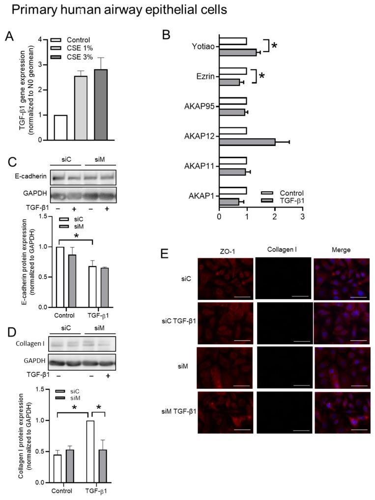
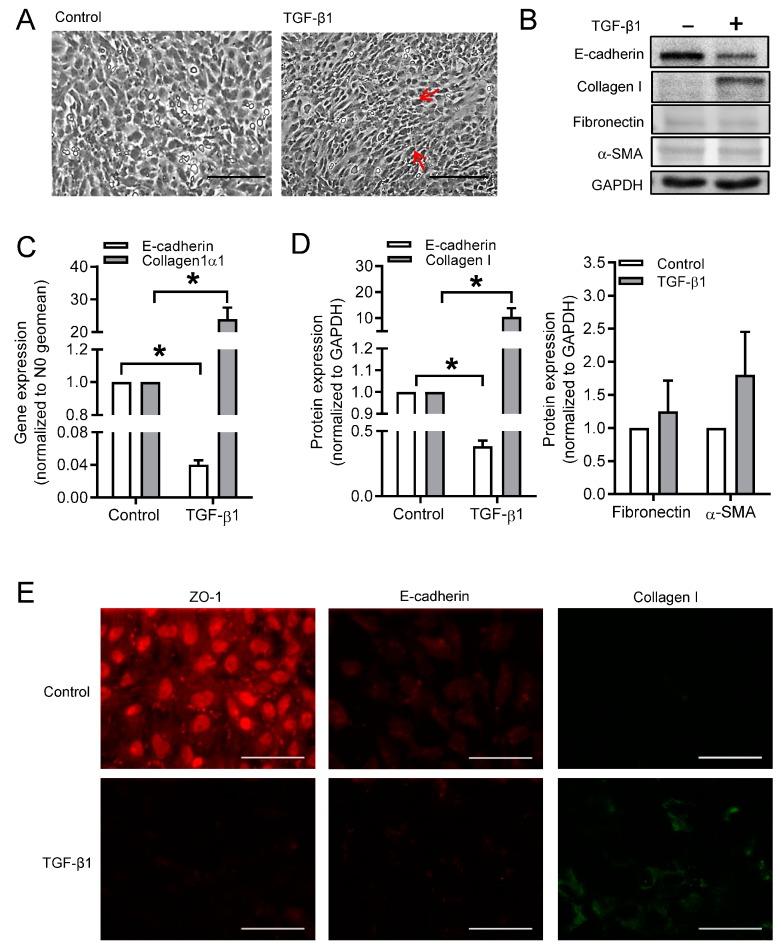
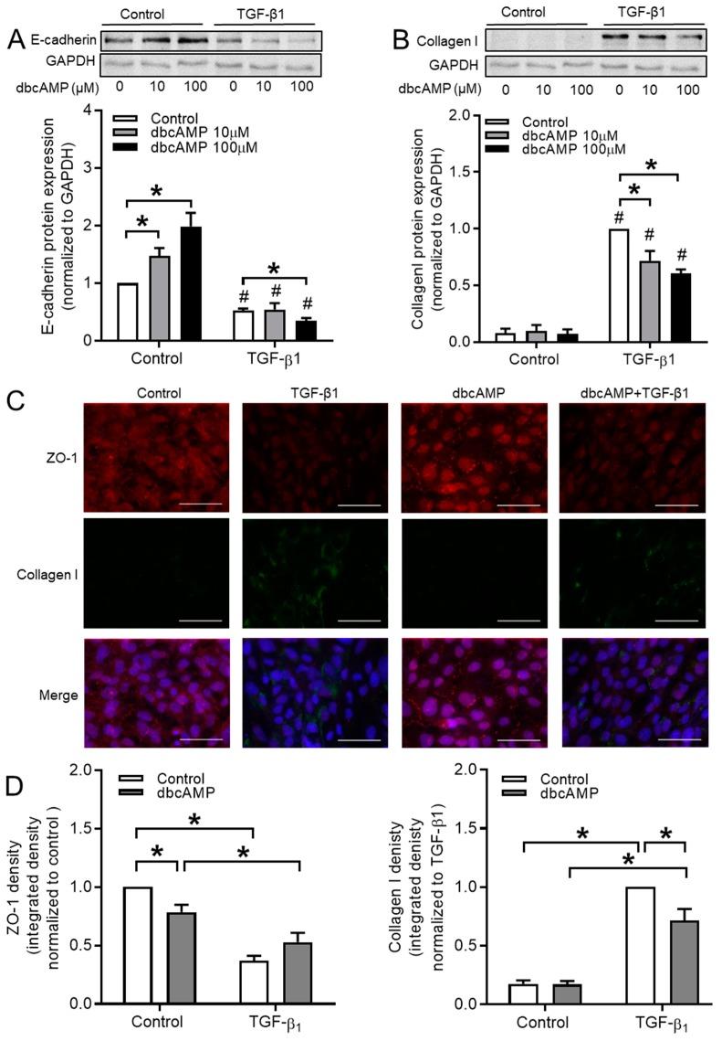
Epithelial-to-mesenchymal transition (EMT) plays a role in chronic obstructive pulmonary diseases (COPD). Cyclic adenosine monophosphate (cAMP) can inhibit transforming growth factor-β1 (TGF-β1) mediated EMT. Although compartmentalization via A-kinase anchoring proteins (AKAPs) is central to cAMP signaling, functional studies regarding their therapeutic value in the lung EMT process are lacking. The human bronchial epithelial cell line (BEAS-2B) and primary human airway epithelial (pHAE) cells were exposed to TGF-β1. Epithelial (E-cadherin, ZO-1) and mesenchymal markers (collagen Ӏ, α-SMA, fibronectin) were analyzed (mRNA, protein). ELISA measured TGF-β1 release. TGF-β1-sensitive AKAPs Ezrin, AKAP95 and Yotiao were silenced while using siRNA. Cell migration was analyzed by wound healing assay, xCELLigence, Incucyte. Prior to TGF-β1, dibutyryl-cAMP (dbcAMP), fenoterol, rolipram, cilostamide, and forskolin were used to elevate intracellular cAMP. TGF-β1 induced morphological changes, decreased E-cadherin, but increased collagen Ӏ and cell migration, a process that was reversed by the inhibitor of δ/epsilon casein kinase I, PF-670462. TGF-β1 altered (mRNA, protein) expression of Ezrin, AKAP95, and Yotiao. St-Ht31, the AKAP antagonist, decreased E-cadherin (mRNA, protein), but counteracted TGF-β1-induced collagen Ӏ upregulation. Cigarette smoke (CS) increased TGF-β1 release, activated TGF signaling, augmented cell migration, and reduced E-cadherin expression, a process that was blocked by TGF-β1 neutralizing antibody. The silencing of Ezrin, AKAP95, and Yotiao diminished TGF-β1-induced collagen Ӏ expression, as well as TGF-β1-induced cell migration. Fenoterol, rolipram, and cilostamide, in AKAP silenced cells, pointed to distinct cAMP compartments. We conclude that Ezrin, AKAP95, and Yotiao promote TGF-β1-mediated EMT, linked to a TGF-β1 release by CS. AKAP members might define the ability of fenoterol, rolipram, and cilostamide to modulate the EMT process, and they might represent potential relevant targets in the treatment of COPD.

摘要

上皮-间充质转化 (EMT) 在慢性阻塞性肺疾病 (COPD) 中发挥作用。环磷酸腺苷 (cAMP) 可抑制转化生长因子-β1 (TGF-β1) 介导的 EMT。尽管通过 A-激酶锚定蛋白 (AKAP) 进行区室化是 cAMP 信号的核心,但关于它们在肺 EMT 过程中的治疗价值的功能研究仍然缺乏。用 TGF-β1 处理人支气管上皮细胞系 (BEAS-2B) 和原代人气道上皮 (pHAE) 细胞。分析上皮 (E-钙粘蛋白、ZO-1) 和间充质标志物 (胶原Ⅰ、α-SMA、纤连蛋白) (mRNA、蛋白)。ELISA 测量 TGF-β1 的释放。使用 siRNA 沉默 TGF-β1 敏感的 AKAPs Ezrin、AKAP95 和 Yotiao。通过划痕愈合试验、xCELLigence、IncuCyte 分析细胞迁移。在 TGF-β1 之前,使用二丁酰环磷酸腺苷 (dbcAMP)、芬特罗、罗利普兰、西洛他唑和福司可林来提高细胞内 cAMP。TGF-β1 诱导形态变化,降低 E-钙粘蛋白,但增加胶原Ⅰ和细胞迁移,该过程被 δ/ε 酪蛋白激酶 I 的抑制剂 PF-670462 逆转。TGF-β1 改变了 Ezrin、AKAP95 和 Yotiao 的 (mRNA、蛋白) 表达。AKAP 拮抗剂 St-Ht31 降低了 E-钙粘蛋白 (mRNA、蛋白),但抵消了 TGF-β1 诱导的胶原Ⅰ上调。香烟烟雾 (CS) 增加了 TGF-β1 的释放,激活了 TGF 信号,增加了细胞迁移,并降低了 E-钙粘蛋白的表达,该过程被 TGF-β1 中和抗体阻断。沉默 Ezrin、AKAP95 和 Yotiao 减少了 TGF-β1 诱导的胶原Ⅰ表达以及 TGF-β1 诱导的细胞迁移。在 AKAP 沉默的细胞中,芬特罗、罗利普兰和西洛他唑表明存在不同的 cAMP 隔室。我们得出结论,Ezrin、AKAP95 和 Yotiao 促进 TGF-β1 介导的 EMT,与 CS 释放的 TGF-β1 有关。AKAP 成员可能定义了芬特罗、罗利普兰和西洛他唑调节 EMT 过程的能力,它们可能是 COPD 治疗的潜在相关靶点。

https://cdn.ncbi.nlm.nih.gov/pmc/blobs/71dc/7072527/2e063233b65a/cells-09-00356-g001.jpg

文献AI研究员

20分钟写一篇综述,助力文献阅读效率提升50倍。

立即体验

用中文搜PubMed

大模型驱动的PubMed中文搜索引擎

马上搜索

文档翻译

学术文献翻译模型,支持多种主流文档格式。

立即体验