Suppr超能文献

共济失调毛细血管扩张突变蛋白与 Parkin 相互作用,并在激酶活性缺失的情况下诱导细胞自噬。来自套细胞淋巴瘤的证据。

Ataxia-telangiectasia mutated interacts with Parkin and induces mitophagy independent of kinase activity. Evidence from mantle cell lymphoma.

机构信息

MD Anderson Cancer Center.

Baylor College of Medicine.

出版信息

Haematologica. 2021 Feb 1;106(2):495-512. doi: 10.3324/haematol.2019.234385.

Abstract

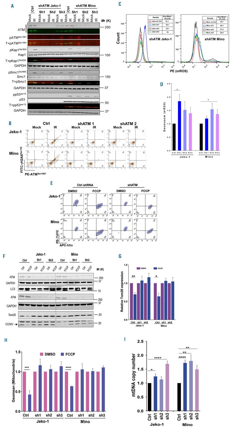
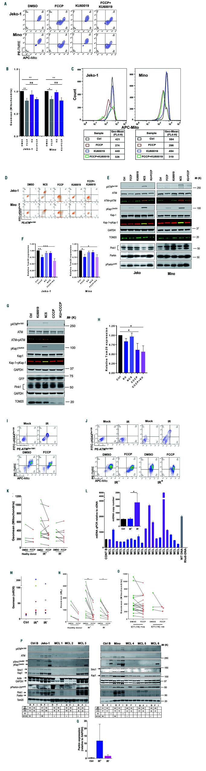
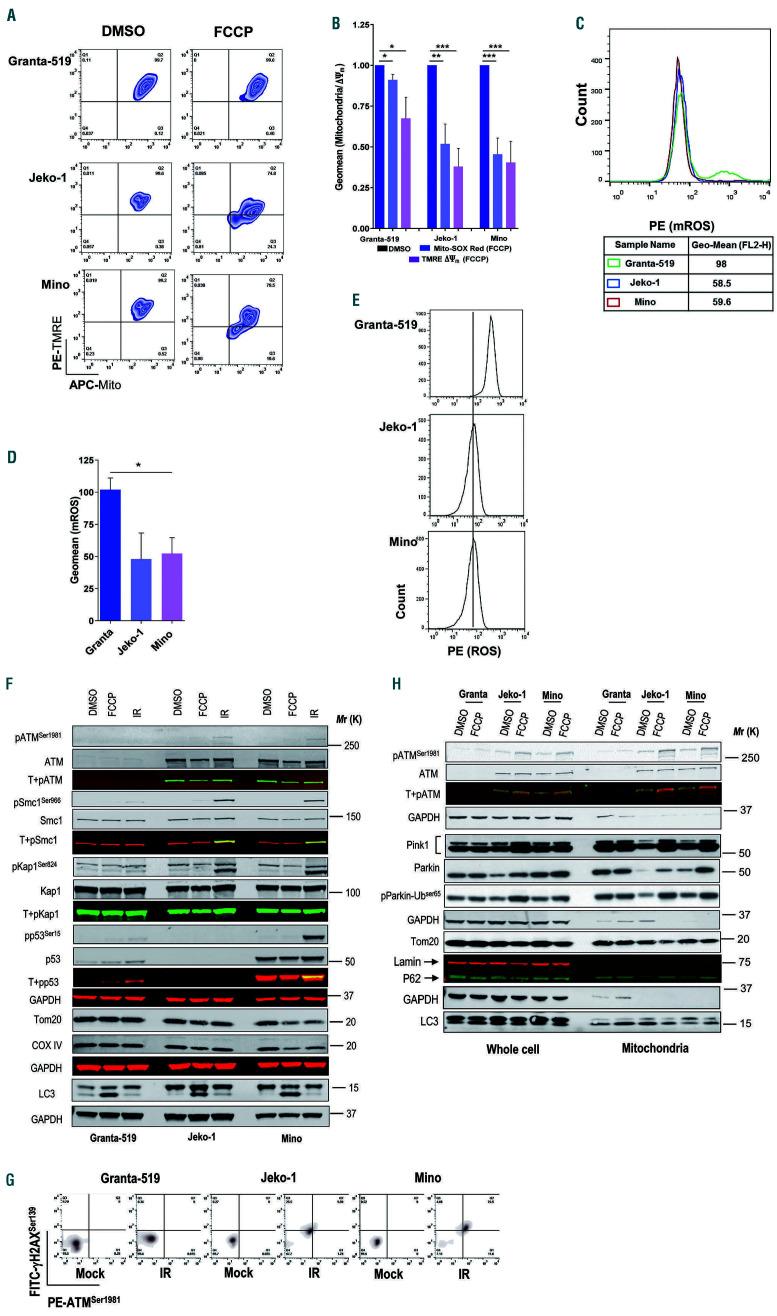
Ataxia telangiectasia mutated (ATM), a critical DNA damage sensor with protein kinase activity,is frequently altered in human cancers including mantle cell lymphoma (MCL). Loss of ATM protein is linked to accumulation of nonfunctional mitochondria and defective mitophagy, in both murine thymocytes and in A-T cells. However, the mechanistic role of ATM kinase in cancer cell mitophagy is unknown. Here, we provide evidence that FCCP-induced mitophagy in MCL and other cancer cell lines is dependent on ATM but independent of its kinase function. While Granta-519 MCL cells possess single copy and kinase dead ATM and are resistant to FCCP-induced mitophagy, both Jeko-1 and Mino cells are ATM proficient and induce mitophagy. Stable knockdown of ATM in Jeko-1 and Mino cells conferred resistance to mitophagy and was associated with reduced ATP production, oxygen consumption, and increased mROS. ATM interacts with the E3 ubiquitin ligase Parkin in a kinase-independent manner. Knockdown of ATM in HeLa cells resulted in proteasomal degradation of GFP-Parkin which was rescued by the proteasome inhibitor, MG132 suggesting that ATM-Parkin interaction is important for Parkin stability. Neither loss of ATM kinase activity in primary B cell lymphomas nor inhibition of ATM kinase in MCL, A-T and HeLa cell lines mitigated FCCP or CCCP-induced mitophagy suggesting that ATM kinase activity is dispensable for mitophagy. Malignant B-cell lymphomas without detectable ATM, Parkin, Pink1, and Parkin-Ub ser65 phosphorylation were resistant to mitophagy, providing the first molecular evidence of ATM's role in mitophagy in MCL and other B-cell lymphomas.

摘要

共济失调毛细血管扩张突变基因(ATM)是一种具有蛋白激酶活性的关键 DNA 损伤传感器,在包括套细胞淋巴瘤(MCL)在内的多种人类癌症中经常发生改变。ATM 蛋白的缺失与功能失调的线粒体积累和有缺陷的线粒体自噬有关,这在鼠胸腺细胞和 A-T 细胞中均有体现。然而,ATM 激酶在癌细胞线粒体自噬中的作用机制尚不清楚。在此,我们提供的证据表明,FCCP 诱导的 MCL 和其他癌细胞系的线粒体自噬依赖于 ATM,但不依赖于其激酶功能。虽然 Granta-519 MCL 细胞具有单拷贝和激酶失活的 ATM,并且对 FCCP 诱导的线粒体自噬具有抗性,但 Jeko-1 和 Mino 细胞均为 ATM 功能正常,并诱导线粒体自噬。在 Jeko-1 和 Mino 细胞中稳定敲低 ATM 会导致对线粒体自噬的抗性,并与减少的 ATP 产生、耗氧量和增加的 mROS 相关。ATM 以激酶非依赖的方式与 E3 泛素连接酶 Parkin 相互作用。在 HeLa 细胞中敲低 ATM 会导致 GFP-Parkin 的蛋白酶体降解,而蛋白酶体抑制剂 MG132 可挽救 GFP-Parkin 的降解,这表明 ATM-Parkin 相互作用对 Parkin 的稳定性很重要。原发性 B 细胞淋巴瘤中 ATM 激酶活性的丧失或 MCL、A-T 和 HeLa 细胞系中 ATM 激酶的抑制均不能减轻 FCCP 或 CCCP 诱导的线粒体自噬,表明 ATM 激酶活性对于线粒体自噬并非必需。没有检测到 ATM、Parkin、Pink1 和 Parkin-Ub ser65 磷酸化的恶性 B 细胞淋巴瘤对线粒体自噬具有抗性,这为 ATM 在 MCL 和其他 B 细胞淋巴瘤中线粒体自噬中的作用提供了首个分子证据。

https://cdn.ncbi.nlm.nih.gov/pmc/blobs/5d37/7849759/4303687beacc/106495.fig1.jpg

文献AI研究员

20分钟写一篇综述,助力文献阅读效率提升50倍。

立即体验

用中文搜PubMed

大模型驱动的PubMed中文搜索引擎

马上搜索

文档翻译

学术文献翻译模型,支持多种主流文档格式。

立即体验