Suppr超能文献

一种结合组成型抗G CAR表达和诱导型细胞因子的“一体化”慢病毒载体系统的设计与表征

Design and Characterization of an "All-in-One" Lentiviral Vector System Combining Constitutive Anti-G CAR Expression and Inducible Cytokines.

作者信息

Zimmermann Katharina, Kuehle Johannes, Dragon Anna Christina, Galla Melanie, Kloth Christina, Rudek Loreen Sophie, Sandalcioglu I Erol, Neyazi Belal, Moritz Thomas, Meyer Johann, Rossig Claudia, Altvater Bianca, Eiz-Vesper Britta, Morgan Michael Alexander, Abken Hinrich, Schambach Axel

机构信息

Institute of Experimental Hematology, Hannover Medical School, 30625 Hannover, Germany.

Center for Molecular Medicine Cologne, University of Cologne, and Department I of Internal Medicine, University Hospital Cologne, 50931 Cologne, Germany.

出版信息

Cancers (Basel). 2020 Feb 6;12(2):375. doi: 10.3390/cancers12020375.

Abstract

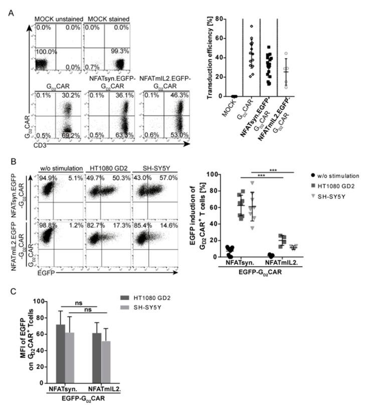
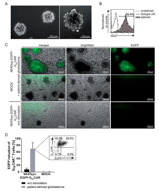
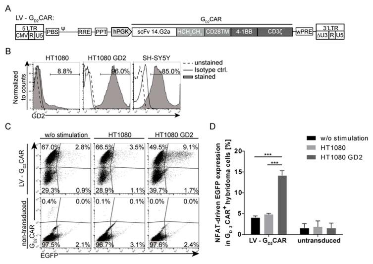
Genetically modified T cells expressing chimeric antigen receptors (CARs) so far have mostly failed in the treatment of solid tumors owing to a number of limitations, including an immunosuppressive tumor microenvironment and insufficient CAR T cell activation and persistence. Next-generation approaches using CAR T cells that secrete transgenic immunomodulatory cytokines upon CAR signaling, known as TRUCKs ("T cells redirected for universal cytokine-mediated killing"), are currently being explored. As TRUCKs were engineered by the transduction of T cells with two separate vectors, we developed a lentiviral modular "all-in-one" vector system that combines constitutive CAR expression and inducible nuclear factor of activated T cells (NFAT)-driven transgene expression for more efficient production of TRUCKs. Activation of the G-specific CAR via GD2 target cells induced NFAT promoter-driven cytokine release in primary human T cells, and indicated a tight linkage of CAR-specific activation and transgene expression that was further improved by a modified NFATsyn promoter. As proof-of-concept, we showed that T cells containing the "all-in-one" vector system secrete the immunomodulatory cytokines interleukin (IL)12 or IL18 upon co-cultivation with primary human GD2 tumor cells, resulting in enhanced effector cell properties and increased monocyte recruitment. This highlights the potential of our system to simplify application of TRUCK-modified T cells in solid tumor therapy.

摘要

到目前为止,由于多种限制因素,包括免疫抑制性肿瘤微环境以及嵌合抗原受体(CAR)T细胞激活不足和持久性不足,表达CAR的转基因T细胞在实体瘤治疗中大多失败。目前正在探索使用下一代CAR T细胞方法,即当CAR信号传导时分泌转基因免疫调节细胞因子的CAR T细胞,称为TRUCKs(“经重定向用于通用细胞因子介导杀伤的T细胞”)。由于TRUCKs是通过用两种单独的载体转导T细胞构建而成,我们开发了一种慢病毒模块化“一体化”载体系统,该系统将组成型CAR表达与诱导型活化T细胞核因子(NFAT)驱动的转基因表达相结合,以更有效地生产TRUCKs。通过GD2靶细胞激活G特异性CAR可诱导原代人T细胞中NFAT启动子驱动的细胞因子释放,并表明CAR特异性激活与转基因表达紧密相连,经修饰的NFATsyn启动子进一步改善了这种联系。作为概念验证,我们表明,含有“一体化”载体系统的T细胞在与原代人GD2肿瘤细胞共培养时会分泌免疫调节细胞因子白细胞介素(IL)-12或IL-18,从而增强效应细胞特性并增加单核细胞募集。这突出了我们的系统在简化TRUCK修饰的T细胞在实体瘤治疗中的应用方面的潜力。

https://cdn.ncbi.nlm.nih.gov/pmc/blobs/abc7/7072617/5d9b2c464a7b/cancers-12-00375-g001.jpg

文献AI研究员

20分钟写一篇综述,助力文献阅读效率提升50倍。

立即体验

用中文搜PubMed

大模型驱动的PubMed中文搜索引擎

马上搜索

文档翻译

学术文献翻译模型,支持多种主流文档格式。

立即体验