Suppr超能文献

长链非编码RNA TDRG1介导的血管内皮生长因子过表达加重糖尿病视网膜病变中视网膜微血管内皮细胞功能障碍

LncRNA TDRG1-Mediated Overexpression of VEGF Aggravated Retinal Microvascular Endothelial Cell Dysfunction in Diabetic Retinopathy.

作者信息

Gong Qiaoyun, Dong Wenpei, Fan Ying, Chen Feng'e, Bian Xiaolan, Xu Xun, Qian Tianwei, Yu Ping

机构信息

Department of Ophthalmology, Shanghai General Hospital, National Clinical Research Center for Eye Diseases, Shanghai Key Laboratory of Ocular Fundus Diseases, Shanghai Engineering Center for Visual Science and Photomedicine, Shanghai Engineering Center for Precise Diagnosis and Treatment of Eye Diseases, Shanghai, China.

Department of General Surgery, Hernia and Abdominal Wall Surgery Center of Shanghai Jiao Tong University, Shanghai Ninth People's Hospital, Shanghai Jiao Tong University School of Medicine, Shanghai, China.

出版信息

Front Pharmacol. 2020 Jan 31;10:1703. doi: 10.3389/fphar.2019.01703. eCollection 2019.

Abstract

PURPOSE

Diabetic retinopathy (DR), a neurovascular disease, is one of the leading causes of blindness in working-age adults. Long noncoding RNAs (lncRNAs) have attracted attention as indicators for DR. This study aimed to characterize the role of lncRNA human testis development-related gene 1 (TDRG1) and its modulation of vascular endothelial growth factor (VEGF) in deteriorating DR.

METHODS

Tissue samples were obtained from patients with epiretinal membranes (EMs) or proliferative DR, and human retinal microvascular endothelial cells (HRECs) were cultured with high-glucose medium to mimic DR as the model. The expression of lncRNA TDRG1 and VEGF was determined by immunofluorescence staining, Western blotting, and RT-qPCR. Transfection of small-interfering RNA was conducted to knock down target gene expression. HREC functions were evaluated by cell viability, fluorescein isothiocyanate (FITC)-dextran extravasation, migration, and tube formation assays under different conditions.

RESULTS

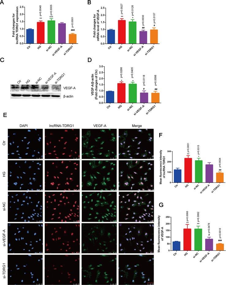
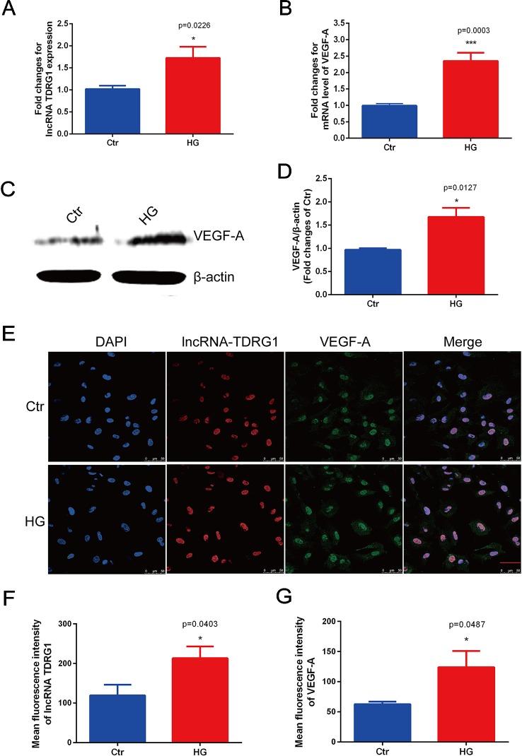
LncRNA TDRG1 and VEGF were found to be co-expressed and significantly upregulated in fibrovascular membranes (FVMs) from DR patients compared to those from EM patients. In the model, hyperglycemic treatment markedly increased the expression of lncRNA TDRG1 and VEGF at the mRNA and protein levels, which promoted cell proliferation and migration, enhanced permeability, and disrupted tube formation of HRECs. However, knockdown of lncRNA TDRG1 or VEGF notably decreased the expression of VEGF and reversed the impaired functions of high-glucose-treated HRECs.

CONCLUSIONS

LncRNA TDRG1 promoted microvascular cell dysfunction upregulating VEGF in the progression of DR and may serve as a potential therapeutic target in DR treatment.

摘要

目的

糖尿病视网膜病变(DR)是一种神经血管疾病,是工作年龄成年人失明的主要原因之一。长链非编码RNA(lncRNAs)作为DR的指标已引起关注。本研究旨在阐明lncRNA人类睾丸发育相关基因1(TDRG1)的作用及其在DR恶化过程中对血管内皮生长因子(VEGF)的调节作用。

方法

从视网膜前膜(EMs)或增殖性DR患者获取组织样本,并将人视网膜微血管内皮细胞(HRECs)用高糖培养基培养以模拟DR作为模型。通过免疫荧光染色、蛋白质印迹法和逆转录-定量聚合酶链反应(RT-qPCR)测定lncRNA TDRG1和VEGF的表达。进行小干扰RNA转染以敲低靶基因表达。在不同条件下,通过细胞活力、异硫氰酸荧光素(FITC)-葡聚糖渗漏、迁移和管形成试验评估HREC功能。

结果

与EM患者相比,发现lncRNA TDRG1和VEGF在DR患者的纤维血管膜(FVMs)中共表达且显著上调。在该模型中,高血糖处理显著增加了lncRNA TDRG1和VEGF在mRNA和蛋白质水平的表达,促进了细胞增殖和迁移,增强了通透性,并破坏了HRECs的管形成。然而,敲低lncRNA TDRG1或VEGF显著降低了VEGF的表达,并逆转了高糖处理的HRECs的功能受损。

结论

lncRNA TDRG1在DR进展中通过上调VEGF促进微血管细胞功能障碍,可能成为DR治疗的潜在靶点。

https://cdn.ncbi.nlm.nih.gov/pmc/blobs/f4e4/7005225/71b8e6050831/fphar-10-01703-g001.jpg

文献AI研究员

20分钟写一篇综述,助力文献阅读效率提升50倍。

立即体验

用中文搜PubMed

大模型驱动的PubMed中文搜索引擎

马上搜索

文档翻译

学术文献翻译模型,支持多种主流文档格式。

立即体验