Suppr超能文献

SW033291 对肌源性干细胞的成肌作用及肌肉再生的影响。

Effects of SW033291 on the myogenesis of muscle-derived stem cells and muscle regeneration.

机构信息

Department of General Surgery, The First Affiliated Hospital of Nanjing Medical University, 300 Guangzhou Road, Nanjing, 210029, Jiangsu, People's Republic of China.

出版信息

Stem Cell Res Ther. 2020 Feb 21;11(1):76. doi: 10.1186/s13287-020-1574-5.

Abstract

BACKGROUND

The unmet medical needs in repairing large muscle defects promote the development of tissue regeneration strategy. The use of bioactive molecules in combination with biomaterial scaffold has become an area of great interest. SW033291, a small-molecule inhibitor targeting 15-hydroxyprostaglandin dehydrogenase (15-PDGH) and subsequently elevating the production of prostaglandin E2 (PGE2), has been proved to accelerate the recovery and potentiate the regeneration of multiple tissues including the bone, liver, and colon. The limited understanding of the potential therapeutic effects on myogenesis motivated us to investigate the role of SW033291 in regulating muscle-derived stem cell (MDSC) myogenic differentiation and MDSC-mediated muscle regeneration.

METHODS

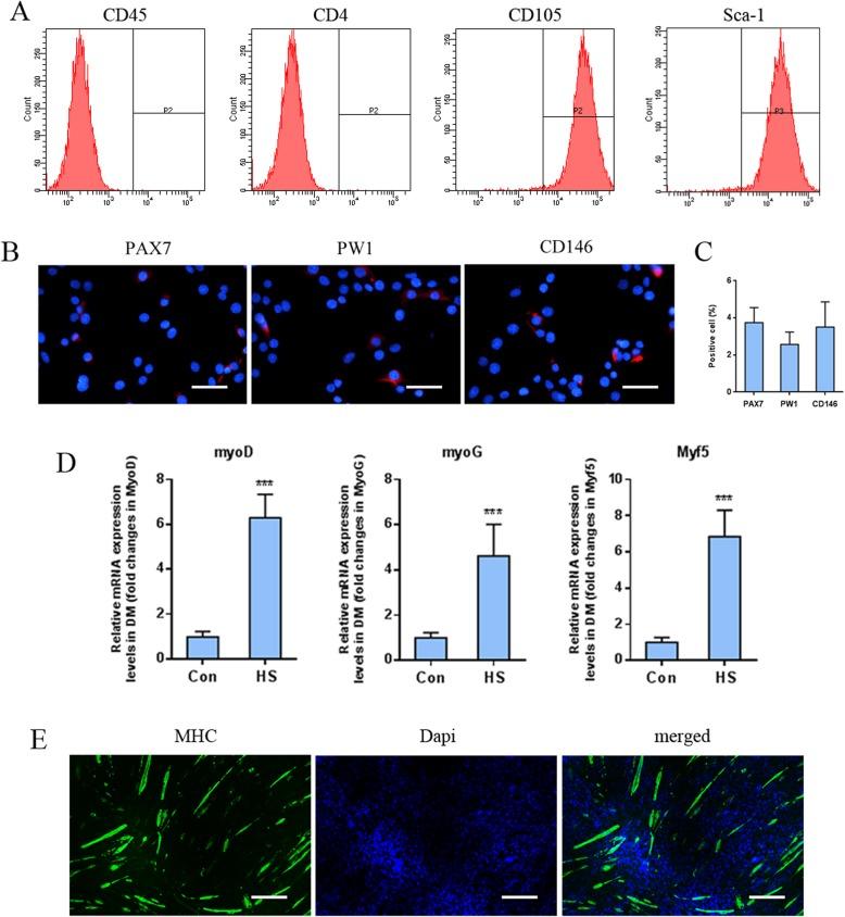
The characteristics of rat MDSCs, including cell-specific markers and myogenic differentiation potential, were determined. MDSCs were incubated with SW033291 to evaluate PGE2 production and cytotoxicity. The effects of SW033291 on MDSC myogenic differentiation were assessed by quantitative real-time polymerase chain reaction (qPCR), western blot, and immunocytochemistry. The fibrin gel containing MDSCs and SW033291 was used for muscle regeneration in a tibialis anterior muscle defect model.

RESULTS

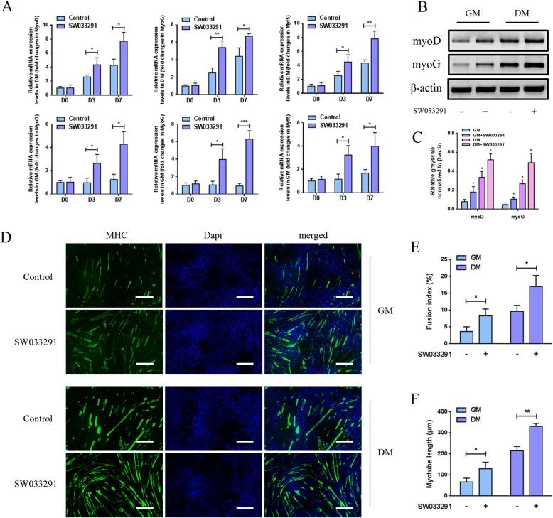
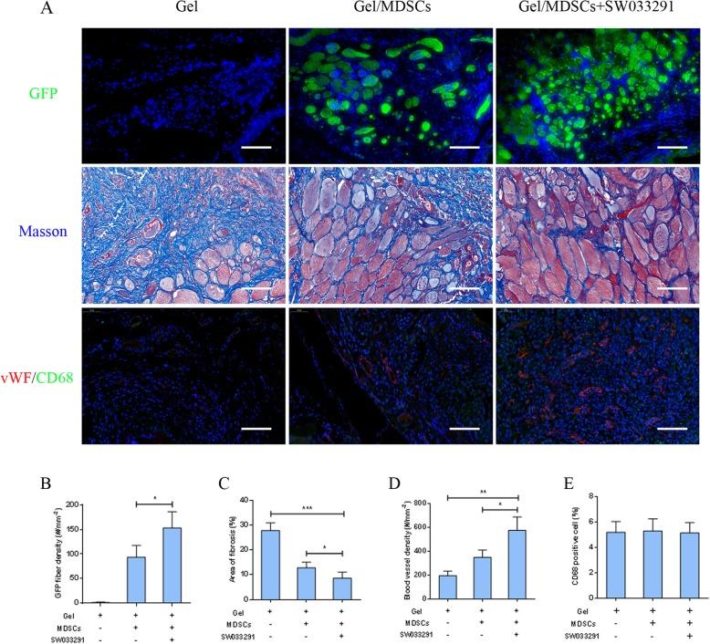
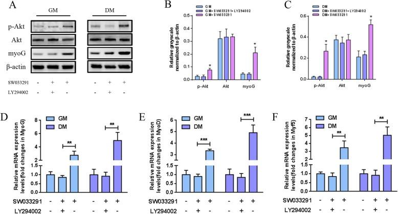
Our data demonstrated that MDSCs were well-tolerated to SW033291 and treatment with SW033291 significantly promoted the production of PGE2 by MDSCs. In vitro analysis showed that SW033291 enhanced the myogenic differentiation and myotube formation by upregulating a series of myogenic markers. Additionally, the activation of PI3K/Akt pathway was involved in the mechanism underlying these promotive effects. Then, in situ casting of fibrin gel containing MDSCs and SW033291 was used to repair the tibialis anterior muscle defect; the addition of SW033291 significantly promoted myofiber formation within the defect region with mild immune response, less fibrosis, and sufficient vascularization.

CONCLUSION

SW033291 acted as a positive regulator of MDSC myogenic differentiation, and incorporating the compound with MDSCs in fibrin gel could serve as an effective method to repair large skeletal muscle defects.

摘要

背景

修复大肌肉缺损的未满足的医学需求促进了组织再生策略的发展。生物活性分子与生物材料支架的结合已成为一个极具吸引力的领域。SW033291 是一种针对 15-羟基前列腺素脱氢酶(15-PDGH)的小分子抑制剂,可随后升高前列腺素 E2(PGE2)的产生,已被证明可加速包括骨骼、肝脏和结肠在内的多种组织的恢复和增强再生。对其在调节肌肉源性干细胞(MDSC)成肌分化和 MDSC 介导的肌肉再生中的潜在治疗作用的有限了解促使我们研究了 SW033291 的作用。

方法

确定了大鼠 MDSC 的特征,包括细胞特异性标志物和成肌分化潜能。将 MDSC 与 SW033291 孵育以评估 PGE2 的产生和细胞毒性。通过定量实时聚合酶链反应(qPCR)、western blot 和免疫细胞化学评估 SW033291 对 MDSC 成肌分化的影响。使用含有 MDSC 和 SW033291 的纤维蛋白凝胶在胫骨前肌缺损模型中进行肌肉再生。

结果

我们的数据表明 MDSC 对 SW033291 的耐受性良好,SW033291 处理可显著促进 MDSC 中 PGE2 的产生。体外分析表明,SW033291 通过上调一系列成肌标志物增强 MDSC 的成肌分化和肌管形成。此外,PI3K/Akt 通路的激活参与了这些促进作用的机制。然后,使用含有 MDSC 和 SW033291 的纤维蛋白凝胶原位铸造来修复胫骨前肌缺损;添加 SW033291 可显著促进缺陷区域内的肌纤维形成,同时伴有轻度免疫反应、较少的纤维化和充足的血管生成。

结论

SW033291 作为 MDSC 成肌分化的正调节剂发挥作用,将该化合物与 MDSC 结合到纤维蛋白凝胶中可作为修复大骨骼肌缺损的有效方法。

https://cdn.ncbi.nlm.nih.gov/pmc/blobs/317c/7035785/fbb2643c764d/13287_2020_1574_Fig1_HTML.jpg

文献AI研究员

20分钟写一篇综述,助力文献阅读效率提升50倍。

立即体验

用中文搜PubMed

大模型驱动的PubMed中文搜索引擎

马上搜索

文档翻译

学术文献翻译模型,支持多种主流文档格式。

立即体验