Suppr超能文献

小鼠异染色质采用数字紧缩状态,而不显示 HP1 驱动的液-液相分离的特征。

Mouse Heterochromatin Adopts Digital Compaction States without Showing Hallmarks of HP1-Driven Liquid-Liquid Phase Separation.

机构信息

LBME, Centre de Biologie Intégrative (CBI), CNRS, UPS, Toulouse, France; Division of Chromatin Networks, German Cancer Research Center (DKFZ) and Bioquant, Heidelberg, Germany.

Division of Chromatin Networks, German Cancer Research Center (DKFZ) and Bioquant, Heidelberg, Germany.

出版信息

Mol Cell. 2020 Apr 16;78(2):236-249.e7. doi: 10.1016/j.molcel.2020.02.005. Epub 2020 Feb 25.

Abstract

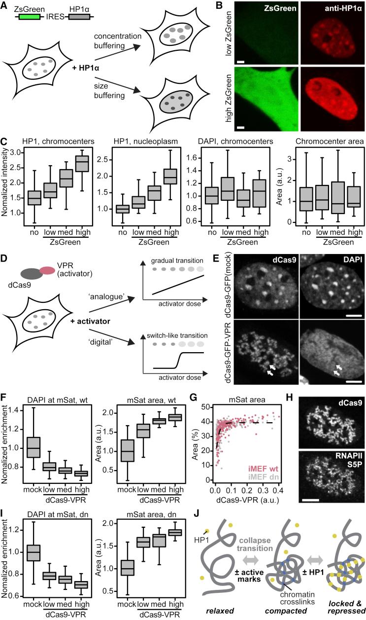
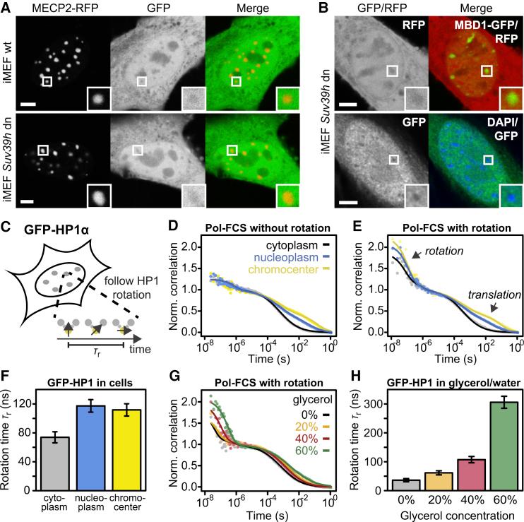
The formation of silenced and condensed heterochromatin foci involves enrichment of heterochromatin protein 1 (HP1). HP1 can bridge chromatin segments and form liquid droplets, but the biophysical principles underlying heterochromatin compartmentalization in the cell nucleus are elusive. Here, we assess mechanistically relevant features of pericentric heterochromatin compaction in mouse fibroblasts. We find that (1) HP1 has only a weak capacity to form liquid droplets in living cells; (2) the size, global accessibility, and compaction of heterochromatin foci are independent of HP1; (3) heterochromatin foci lack a separated liquid HP1 pool; and (4) heterochromatin compaction can toggle between two "digital" states depending on the presence of a strong transcriptional activator. These findings indicate that heterochromatin foci resemble collapsed polymer globules that are percolated with the same nucleoplasmic liquid as the surrounding euchromatin, which has implications for our understanding of chromatin compartmentalization and its functional consequences.

摘要

异染色质浓缩形成沉默焦点涉及异染色质蛋白 1(HP1)的富集。HP1 可以桥接染色质片段并形成液滴,但细胞核中异染色质区室化的生物物理原理尚不清楚。在这里,我们评估了小鼠成纤维细胞中着丝粒异染色质浓缩的机械相关特征。我们发现:(1)HP1 在活细胞中形成液滴的能力较弱;(2)异染色质焦点的大小、整体可及性和浓缩与 HP1 无关;(3)异染色质焦点缺乏分离的液态 HP1 池;(4)异染色质的浓缩可以根据强转录激活剂的存在在两种“数字”状态之间切换。这些发现表明,异染色质焦点类似于聚合物的坍塌球体,与周围常染色质的核质液体相通,这对我们理解染色质区室化及其功能后果具有重要意义。

https://cdn.ncbi.nlm.nih.gov/pmc/blobs/7163/7163299/f860f1a9b7a4/fx1.jpg

文献AI研究员

20分钟写一篇综述,助力文献阅读效率提升50倍。

立即体验

用中文搜PubMed

大模型驱动的PubMed中文搜索引擎

马上搜索

文档翻译

学术文献翻译模型,支持多种主流文档格式。

立即体验