Suppr超能文献

DnaJ-PKAc 融合诱导纤维板层样肝癌斑马鱼模型中的肝脏炎症。

DnaJ-PKAc fusion induces liver inflammation in a zebrafish model of fibrolamellar carcinoma.

机构信息

Department of Medical Microbiology and Immunology, University of Wisconsin-Madison, Madison, WI 53706, USA

Department of Medical Microbiology and Immunology, University of Wisconsin-Madison, Madison, WI 53706, USA.

出版信息

Dis Model Mech. 2020 Apr 30;13(4):dmm042564. doi: 10.1242/dmm.042564.

Abstract

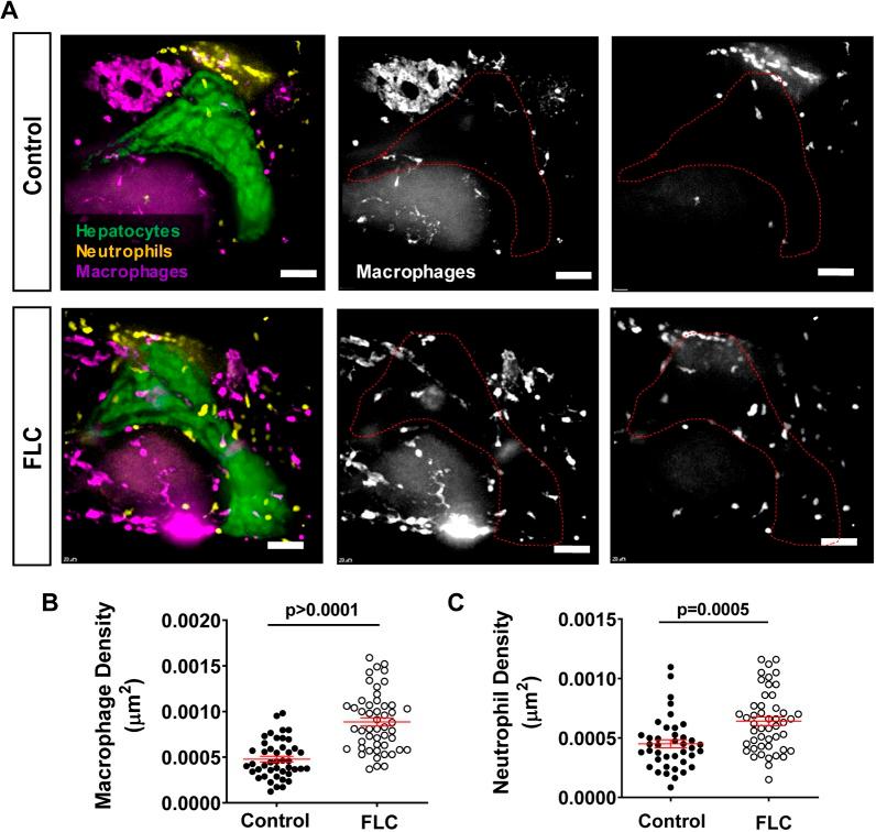
Fibrolamellar carcinoma (FLC) is a rare liver cancer that affects adolescents and young adults. Genomic analysis of FLC has revealed a 400 kb deletion in chromosome 19 that leads to the chimeric transcript (DnaJ-PKAc), comprised of the first exon of heat shock protein 40 () and exons 2-10 of the catalytic subunit of protein kinase A ). Here, we report a new zebrafish model of FLC induced by ectopic expression of zebrafish Dnaja-Pkaca (zfDnaJa-Pkaca) in hepatocytes that is amenable to live imaging of early innate immune inflammation. Expression of zfDnaJa-Pkaca in hepatocytes induces hepatomegaly and increased hepatocyte size. In addition, FLC larvae exhibit early innate immune inflammation characterized by early infiltration of neutrophils and macrophages into the liver microenvironment. Increased Caspase-a (the zebrafish homolog for human caspase-1) activity was also found in the liver of FLC larvae, and pharmacological inhibition of Tnfα and caspase-a decreased liver size and inflammation. Overall, these findings show that innate immune inflammation is an early feature in a zebrafish model of FLC and that pharmacological inhibition of TNFα or caspase-1 activity might be targets to treat inflammation and progression in FLC patients.This article has an associated First Person interview with the first author of the paper.

摘要

纤维板层样肝细胞癌 (FLC) 是一种罕见的肝癌,影响青少年和年轻人。FLC 的基因组分析显示,染色体 19 上有 400kb 的缺失,导致嵌合转录本 (DnaJ-PKAc) 的产生,该转录本由热休克蛋白 40 的第一个外显子 () 和蛋白激酶 A 的催化亚基的外显子 2-10 组成。在这里,我们报道了一种新的斑马鱼 FLC 模型,通过在肝细胞中异位表达斑马鱼 Dnaja-Pkaca (zfDnaJa-Pkaca) 诱导,该模型可用于早期固有免疫炎症的活体成像。肝细胞中 zfDnaJa-Pkaca 的表达诱导肝肿大和肝细胞大小增加。此外,FLC 幼虫表现出早期固有免疫炎症,特征为中性粒细胞和巨噬细胞早期浸润肝脏微环境。FLC 幼虫的肝脏中还发现 Caspase-a(人类 Caspase-1 的斑马鱼同源物)活性增加,并且 TNFα 和 caspase-a 的药理学抑制可减少肝脏大小和炎症。总体而言,这些发现表明固有免疫炎症是 FLC 斑马鱼模型的早期特征,并且 TNFα 或 caspase-1 活性的药理学抑制可能是治疗 FLC 患者炎症和进展的靶点。本文有该论文第一作者的相关第一人称采访。

https://cdn.ncbi.nlm.nih.gov/pmc/blobs/637f/7197716/6ea5a65dd207/dmm-13-042564-g1.jpg

文献AI研究员

20分钟写一篇综述,助力文献阅读效率提升50倍。

立即体验

用中文搜PubMed

大模型驱动的PubMed中文搜索引擎

马上搜索

文档翻译

学术文献翻译模型,支持多种主流文档格式。

立即体验