Suppr超能文献

氧化锌纳米粒子通过线粒体功能障碍和 p70S6K 信号通路诱导牙龈鳞状细胞癌细胞中的 caspase 依赖性细胞凋亡。

ZnO Nanoparticles Induced Caspase-Dependent Apoptosis in Gingival Squamous Cell Carcinoma through Mitochondrial Dysfunction and p70S6K Signaling Pathway.

机构信息

Department of Medicine, MacKay Medical College, New Taipei City 252, Taiwan.

Graduate Institute of Natural Products, College of Pharmacy, Kaohsiung Medical University, Kaohsiung 807, Taiwan.

出版信息

Int J Mol Sci. 2020 Feb 26;21(5):1612. doi: 10.3390/ijms21051612.

Abstract

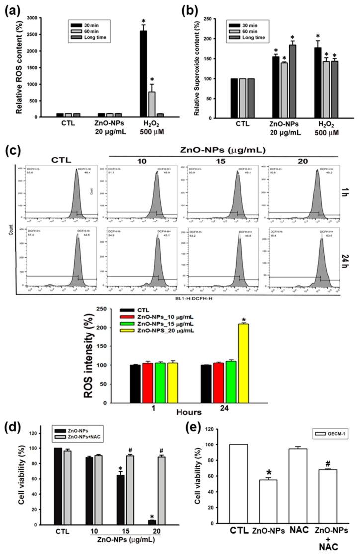
Zinc oxide nanoparticles (ZnO-NPs) are increasingly used in sunscreens, food additives, pigments, rubber manufacture, and electronic materials. Several studies have shown that ZnO-NPs inhibit cell growth and induce apoptosis by the production of oxidative stress in a variety of human cancer cells. However, the anti-cancer property and molecular mechanism of ZnO-NPs in human gingival squamous cell carcinoma (GSCC) are not fully understood. In this study, we found that ZnO-NPs induced growth inhibition of GSCC (Ca9-22 and OECM-1 cells), but no damage in human normal keratinocytes (HaCaT cells) and gingival fibroblasts (HGF-1 cells). ZnO-NPs caused apoptotic cell death of GSCC in a concentration-dependent manner by the quantitative assessment of oligonucleosomal DNA fragmentation. Flow cytometric analysis of cell cycle progression revealed that sub-G1 phase accumulation was dramatically induced by ZnO-NPs. In addition, ZnO-NPs increased the intracellular reactive oxygen species and specifically superoxide levels, and also decreased the mitochondrial membrane potential. ZnO-NPs further activated apoptotic cell death via the caspase cascades. Importantly, anti-oxidant and caspase inhibitor clearly prevented ZnO-NP-induced cell death, indicating the fact that superoxide-induced mitochondrial dysfunction is associated with the ZnO-NP-mediated caspase-dependent apoptosis in human GSCC. Moreover, ZnO-NPs significantly inhibited the phosphorylation of ribosomal protein S6 kinase (p70S6K kinase). In a corollary in vivo study, our results demonstrated that ZnO-NPs possessed an anti-cancer effect in a zebrafish xenograft model. Collectively, these results suggest that ZnO-NPs induce apoptosis through the mitochondrial oxidative damage and p70S6K signaling pathway in human GSCC. The present study may provide an experimental basis for ZnO-NPs to be considered as a promising novel anti‑tumor agent for the treatment of gingival cancer.

摘要

氧化锌纳米粒子(ZnO-NPs)越来越多地用于防晒霜、食品添加剂、颜料、橡胶制造和电子材料。几项研究表明,ZnO-NPs 通过在各种人类癌细胞中产生氧化应激,抑制细胞生长并诱导细胞凋亡。然而,ZnO-NPs 在人牙龈鳞状细胞癌(GSCC)中的抗癌特性和分子机制尚未完全阐明。在这项研究中,我们发现 ZnO-NPs 诱导 GSCC(Ca9-22 和 OECM-1 细胞)生长抑制,但对人正常角质形成细胞(HaCaT 细胞)和牙龈成纤维细胞(HGF-1 细胞)没有损伤。ZnO-NPs 通过定量评估寡核苷酸体 DNA 片段化,以浓度依赖的方式诱导 GSCC 的凋亡性细胞死亡。细胞周期进程的流式细胞术分析显示,亚 G1 期积累被 ZnO-NPs 显著诱导。此外,ZnO-NPs 增加了细胞内活性氧物种和特定的超氧物水平,并降低了线粒体膜电位。ZnO-NPs 通过半胱天冬酶级联反应进一步激活凋亡性细胞死亡。重要的是,抗氧化剂和半胱天冬酶抑制剂清楚地阻止了 ZnO-NP 诱导的细胞死亡,表明超氧化物诱导的线粒体功能障碍与 ZnO-NP 介导的人 GSCC 中 caspase 依赖性凋亡有关。此外,ZnO-NPs 显著抑制核糖体蛋白 S6 激酶(p70S6K 激酶)的磷酸化。在一项相关的体内研究中,我们的结果表明,ZnO-NPs 在斑马鱼异种移植模型中具有抗癌作用。总之,这些结果表明,ZnO-NPs 通过人 GSCC 中的线粒体氧化损伤和 p70S6K 信号通路诱导细胞凋亡。本研究可为将 ZnO-NPs 作为治疗牙龈癌的有前途的新型抗肿瘤药物提供实验依据。

https://cdn.ncbi.nlm.nih.gov/pmc/blobs/e29d/7084801/c095b1ed1e34/ijms-21-01612-g001.jpg

文献AI研究员

20分钟写一篇综述,助力文献阅读效率提升50倍。

立即体验

用中文搜PubMed

大模型驱动的PubMed中文搜索引擎

马上搜索

文档翻译

学术文献翻译模型,支持多种主流文档格式。

立即体验