Suppr超能文献

EB 病毒阳性胃癌涉及通过激活转录因子 3 激活增强子。

Epstein-Barr virus-positive gastric cancer involves enhancer activation through activating transcription factor 3.

机构信息

Department of Molecular Oncology, Graduate School of Medicine, Chiba University, Chiba, Japan.

Department of Genome Research and Development, Kazusa DNA Research Institute, Chiba, Japan.

出版信息

Cancer Sci. 2020 May;111(5):1818-1828. doi: 10.1111/cas.14370. Epub 2020 Mar 20.

Abstract

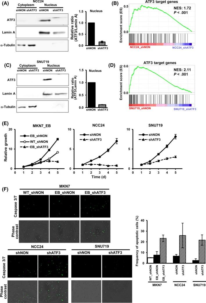
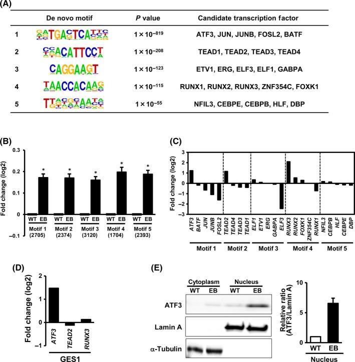
Epstein-Barr virus (EBV) is associated with particular forms of gastric cancer (GC). We previously showed that EBV infection into gastric epithelial cells induced aberrant DNA hypermethylation in promoter regions and silencing of tumor suppressor genes. We here undertook integrated analyses of transcriptome and epigenome alteration during EBV infection in gastric cells, to investigate activation of enhancer regions and related transcription factors (TFs) that could contribute to tumorigenesis. Formaldehyde-assisted isolation of regulatory elements (FAIRE) sequencing (-seq) data revealed 19 992 open chromatin regions in putative H3K4me1 H3K4me3 enhancers in EBV-infected MKN7 cells (MKN7_EB), with 10 260 regions showing increase of H3K27ac. Motif analysis showed candidate TFs, eg activating transcription factor 3 (ATF3), to possibly bind to these activated enhancers. ATF3 was considerably upregulated in MKN7_EB due to EBV factors including EBV-determined nuclear antigen 1 (EBNA1), EBV-encoded RNA 1, and latent membrane protein 2A. Expression of mutant EBNA1 decreased copy number of the EBV genome, resulting in relative downregulation of ATF3 expression. Epstein-Barr virus was also infected into normal gastric epithelial cells, GES1, confirming upregulation of ATF3. Chromatin immunoprecipitation-seq analysis on ATF3 binding sites and RNA-seq analysis on ATF3 knocked-down MKN7_EB revealed 96 genes targeted by ATF3-activating enhancers, which are related with cancer hallmarks, eg evading growth suppressors. These 96 ATF3 target genes were significantly upregulated in MKN7_EB compared with MKN7 and significantly downregulated when ATF3 was knocked down in EBV-positive GC cells SNU719 and NCC24. Knockdown of ATF3 in EBV-infected MKN7, SNU719, and NCC24 cells all led to significant decrease of cellular growth through an increase of apoptotic cells. These indicate that enhancer activation though ATF3 might contribute to tumorigenesis of EBV-positive GC.

摘要

EB 病毒(EBV)与某些类型的胃癌(GC)有关。我们之前曾表明,EBV 感染胃上皮细胞会导致启动子区域的异常 DNA 高甲基化和肿瘤抑制基因沉默。我们在这里对 EBV 感染胃细胞过程中的转录组和表观基因组变化进行了综合分析,以研究可能导致肿瘤发生的增强子区域和相关转录因子(TF)的激活。甲醛辅助分离调控元件(FAIRE)测序(-seq)数据显示,在 EBV 感染的 MKN7 细胞(MKN7_EB)中,有 19992 个假定的 H3K4me1 和 H3K4me3 增强子的开放染色质区域,其中 10260 个区域显示 H3K27ac 增加。基序分析显示候选 TF,例如激活转录因子 3(ATF3),可能与这些激活的增强子结合。由于 EBV 因子,包括 EBV 决定的核抗原 1(EBNA1)、EBV 编码的 RNA1 和潜伏膜蛋白 2A,MKN7_EB 中的 ATF3 表达上调。突变型 EBNA1 的表达降低了 EBV 基因组的拷贝数,导致 ATF3 表达相对下调。EBV 也感染了正常胃上皮细胞 GES1,证实了 ATF3 的上调。ATF3 结合位点的染色质免疫沉淀测序(ChIP-seq)分析和 ATF3 敲低的 MKN7_EB 的 RNA-seq 分析表明,ATF3 激活的增强子靶向 96 个基因,这些基因与癌症标志有关,例如逃避生长抑制剂。与 MKN7 相比,MKN7_EB 中这 96 个 ATF3 靶基因显著上调,当 EBV 阳性 GC 细胞 SNU719 和 NCC24 中 ATF3 被敲低时,这些基因显著下调。EBV 感染的 MKN7、SNU719 和 NCC24 细胞中 ATF3 的敲低都通过增加凋亡细胞导致细胞生长显著减少。这表明,通过 ATF3 的增强子激活可能有助于 EBV 阳性 GC 的肿瘤发生。

https://cdn.ncbi.nlm.nih.gov/pmc/blobs/07db/7226279/bc2cf0417ee5/CAS-111-1818-g001.jpg

文献AI研究员

20分钟写一篇综述,助力文献阅读效率提升50倍。

立即体验

用中文搜PubMed

大模型驱动的PubMed中文搜索引擎

马上搜索

文档翻译

学术文献翻译模型,支持多种主流文档格式。

立即体验