Suppr超能文献

miR-335-5P 在肌萎缩侧索硬化症中的下调可能导致神经元线粒体功能障碍和细胞凋亡。

Downregulation of miR-335-5P in Amyotrophic Lateral Sclerosis Can Contribute to Neuronal Mitochondrial Dysfunction and Apoptosis.

机构信息

Neuromuscular Diseases Laboratory - Biomedical Research Institute SantPau, Universitat Autónoma de Barcelona, Barcelona, Spain.

Centro de Investigación Biomédica en Red de Enfermedades Raras (CIBERER), Valencia, Spain.

出版信息

Sci Rep. 2020 Mar 9;10(1):4308. doi: 10.1038/s41598-020-61246-1.

Abstract

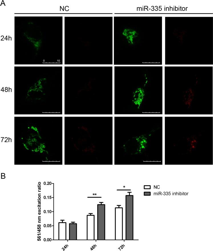
Amyotrophic lateral sclerosis (ALS) is a neurodegenerative disease for which the pathophysiological mechanisms of motor neuron loss are not precisely clarified. Environmental and epigenetic mechanisms such as microRNAs (miRNAs) could have a role in disease progression. We studied the expression pattern of miRNAs in ALS serum from 60 patients and 29 healthy controls. We also analyzed how deregulated miRNAs found in serum affected cellular pathways such as apoptosis, autophagy and mitochondrial physiology in SH-SY5Y cells. We found that miR-335-5p was downregulated in ALS serum. SH-SY5Y cells were transfected with a specific inhibitor of miR-335-5p and showed abnormal mitochondrial morphology, with an increment of reactive species of oxygen and superoxide dismutase activity. Pro-apoptotic caspases-3 and 7 also showed an increased activity in transfected cells. The downregulation of miR-335-5p, which has an effect on mitophagy, autophagy and apoptosis in SH-SY5Y neuronal cells could have a role in the motor neuron loss observed in ALS.

摘要

肌萎缩侧索硬化症(ALS)是一种神经退行性疾病,其运动神经元丧失的病理生理机制尚不清楚。环境和表观遗传机制,如 microRNAs(miRNAs),可能在疾病进展中起作用。我们研究了 60 名患者和 29 名健康对照者的 ALS 血清中的 miRNA 表达模式。我们还分析了血清中发现的失调 miRNA 如何影响细胞通路,如凋亡、自噬和线粒体生理学在 SH-SY5Y 细胞中的作用。我们发现 miR-335-5p 在 ALS 血清中下调。用 miR-335-5p 的特异性抑制剂转染 SH-SY5Y 细胞,显示出异常的线粒体形态,活性氧和超氧化物歧化酶活性增加。转染细胞中的促凋亡半胱天冬酶-3 和 7 的活性也增加。miR-335-5p 的下调对 SH-SY5Y 神经元细胞中的线粒体自噬、自噬和凋亡有影响,可能在 ALS 中观察到的运动神经元丧失中起作用。

https://cdn.ncbi.nlm.nih.gov/pmc/blobs/9456/7062873/a435b0f33ccd/41598_2020_61246_Fig1_HTML.jpg

文献AI研究员

20分钟写一篇综述,助力文献阅读效率提升50倍。

立即体验

用中文搜PubMed

大模型驱动的PubMed中文搜索引擎

马上搜索

文档翻译

学术文献翻译模型,支持多种主流文档格式。

立即体验