Suppr超能文献

基于线粒体自噬相关基因构建的signature 预测乳腺癌的预后和治疗反应。

A signature constructed with mitophagy-related genes to predict the prognosis and therapy response for breast cancer.

机构信息

Department of Hepatobiliary Surgery, Ningbo First Hospital, Ningbo 315010, Zhejiang, China.

Department of Molecular Pathology, Division of Health Sciences, Graduate School of Medicine, Osaka University, Suita, Osaka 565-0871, Japan.

出版信息

Aging (Albany NY). 2022 Aug 5;14(15):6169-6186. doi: 10.18632/aging.204209.

Abstract

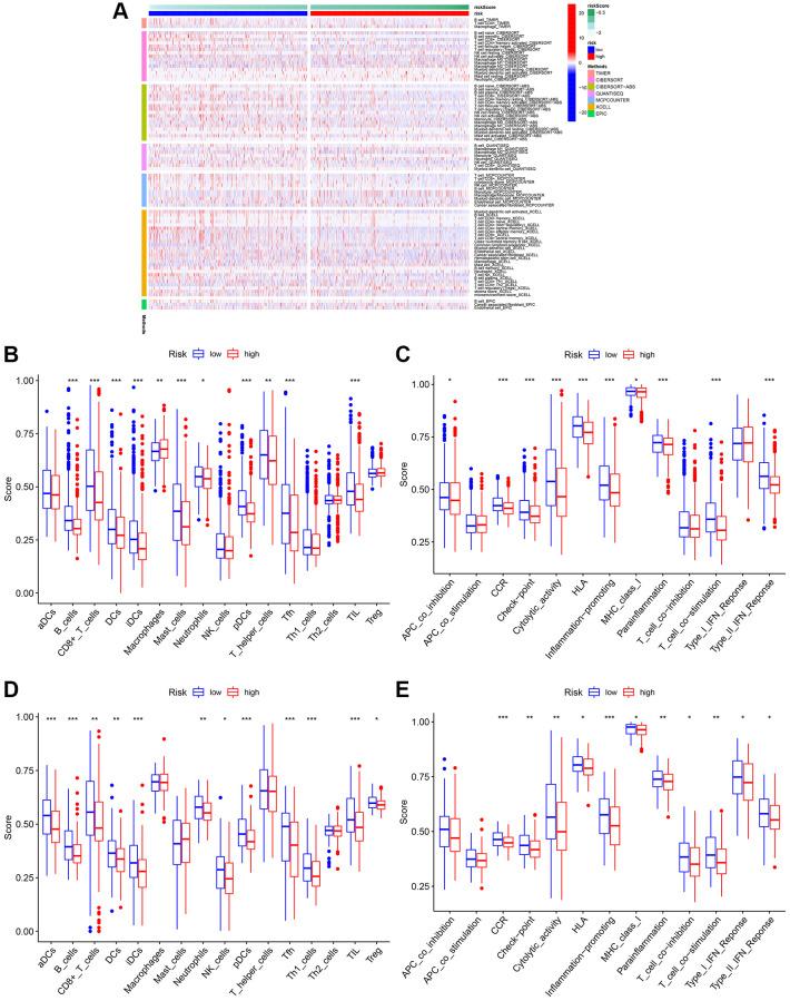
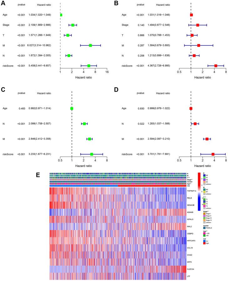
Over the past decades, the incidence and mortality rates of breast cancer (BC) have increased rapidly; however, molecular biomarkers that can reliably detect BC are yet to be discovered. Our study aimed to identify a novel signature that can predict the prognosis of patients with BC. Data from the TCGA-BRCA cohort were analyzed using univariate Cox regression analysis, and least absolute shrinkage and selection operator (LASSO) analysis was performed to build a stable prognostic model. Subsequently, Kaplan-Meier (K-M) and receiver operating characteristic (ROC) analyses were performed to demonstrate the predictive power of our gene signature. Each patient was assigned to either a low- or high-risk group. Patients with high-risk BC had poorer survival than those with low-risk BC. Cox regression analysis suggested that our signature was an independent prognostic factor. Additionally, decision curve analysis and calibration accurately predicted the capacity of our nomogram. Thus, based on the differentially expressed genes (DEGs) of mitophagy-related tumor classification, we established a 13-gene signature and robust nomogram for predicting BC prognosis, which can be beneficial for the diagnosis and treatment of BC.

摘要

在过去的几十年中,乳腺癌(BC)的发病率和死亡率迅速上升;然而,仍未发现能够可靠检测 BC 的分子生物标志物。本研究旨在确定一种新的标志物,以预测 BC 患者的预后。使用单因素 Cox 回归分析对 TCGA-BRCA 队列中的数据进行分析,并进行最小绝对值收缩和选择算子(LASSO)分析以构建稳定的预后模型。随后,进行 Kaplan-Meier(K-M)和受试者工作特征(ROC)分析以证明我们基因特征的预测能力。将每位患者分配到低风险或高风险组。具有高危 BC 的患者比具有低危 BC 的患者的生存率差。Cox 回归分析表明,我们的特征是独立的预后因素。此外,决策曲线分析和校准准确地预测了我们列线图的能力。因此,基于线粒体自噬相关肿瘤分类的差异表达基因(DEGs),我们建立了一个用于预测 BC 预后的 13 基因标志物和稳健的列线图,这有助于 BC 的诊断和治疗。

https://cdn.ncbi.nlm.nih.gov/pmc/blobs/f49d/9417220/22cae86f7f1c/aging-14-204209-g001.jpg

文献AI研究员

20分钟写一篇综述,助力文献阅读效率提升50倍。

立即体验

用中文搜PubMed

大模型驱动的PubMed中文搜索引擎

马上搜索

文档翻译

学术文献翻译模型,支持多种主流文档格式。

立即体验