Suppr超能文献

利用细胞分化轨迹鉴定结肠癌的亚型和预后基因特征

Identification of Subtypes and a Prognostic Gene Signature in Colon Cancer Using Cell Differentiation Trajectories.

作者信息

Xiang Renshen, Fu Jincheng, Ge Yuhang, Ren Jun, Song Wei, Fu Tao

机构信息

Department of Gastrointestinal Surgery II, Renmin Hospital of Wuhan University, Wuhan, China.

Central Laboratory, Renmin Hospital of Wuhan University, Wuhan, China.

出版信息

Front Cell Dev Biol. 2021 Dec 13;9:705537. doi: 10.3389/fcell.2021.705537. eCollection 2021.

Abstract

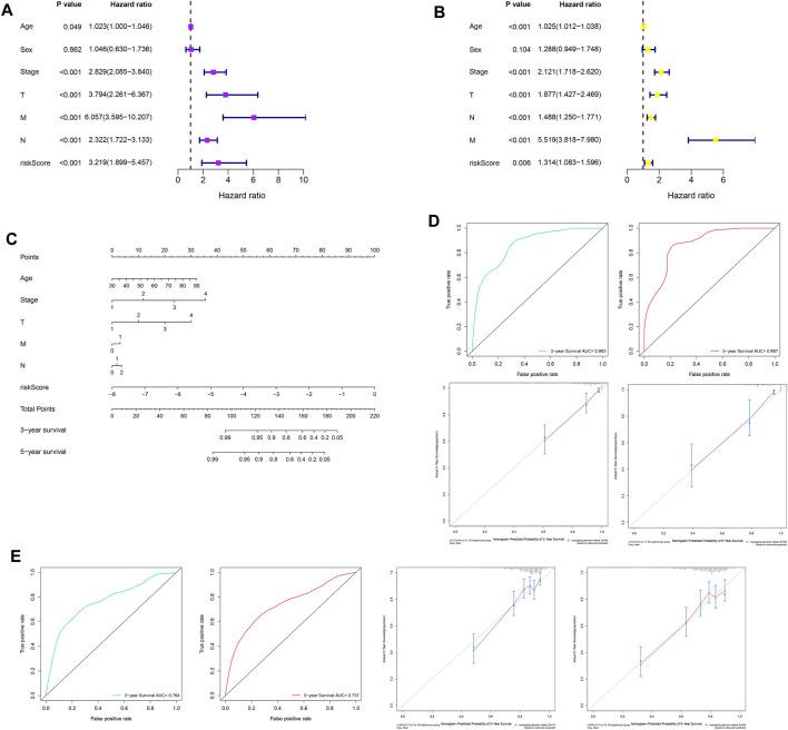
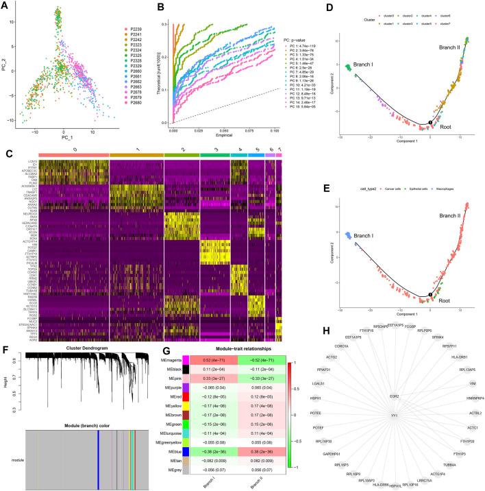
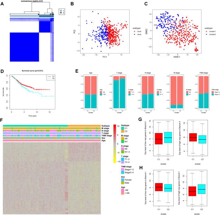
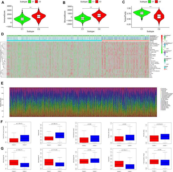
Research on the heterogeneity of colon cancer (CC) cells is limited. This study aimed to explore the CC cell differentiation trajectory and its clinical implication and to construct a prognostic risk scoring (RS) signature based on CC differentiation-related genes (CDRGs). Cell trajectory analysis was conducted on the GSE148345 dataset, and CDRG-based molecular subtypes were identified from the GSE39582 dataset. A CDRG-based prognostic RS signature was constructed using The Cancer Genome Atlas as the training set and GSE39582 as the validation set. Two subsets with distinct differentiation states, involving 40 hub CDRGs regulated by YY1 and EGR2, were identified by single-cell RNA sequencing data, of which subset I was related to hypoxia, metabolic disorders, and inflammation, and subset II was associated with immune responses and ferroptosis. The CDRG-based molecular subtypes could successfully predict the clinical outcomes of the patients, the tumor microenvironment status, the immune infiltration status, and the potential response to immunotherapy and chemotherapy. A nomogram integrating a five-CDRG-based RS signature and prognostic clinicopathological characteristics could successfully predict overall survival, with strong predictive performance and high accuracy. The study emphasizes the relevance of CC cell differentiation for predicting the prognosis and therapeutic response of patients to immunotherapy and chemotherapy and proposes a promising direction for CC treatment and clinical decision-making.

摘要

结肠癌(CC)细胞异质性的研究有限。本研究旨在探索CC细胞分化轨迹及其临床意义,并基于CC分化相关基因(CDRGs)构建预后风险评分(RS)特征。对GSE148345数据集进行细胞轨迹分析,并从GSE39582数据集中鉴定基于CDRG的分子亚型。以癌症基因组图谱为训练集、GSE39582为验证集构建基于CDRG的预后RS特征。通过单细胞RNA测序数据鉴定出两个具有不同分化状态的亚组,涉及由YY1和EGR2调控的40个核心CDRGs,其中亚组I与缺氧、代谢紊乱和炎症相关,亚组II与免疫反应和铁死亡相关。基于CDRG的分子亚型能够成功预测患者的临床结局、肿瘤微环境状态、免疫浸润状态以及对免疫治疗和化疗的潜在反应。整合基于五个CDRG的RS特征和预后临床病理特征的列线图能够成功预测总生存期,具有较强的预测性能和较高的准确性。该研究强调了CC细胞分化对于预测患者免疫治疗和化疗的预后及治疗反应的相关性,并为CC治疗和临床决策提出了一个有前景的方向。

https://cdn.ncbi.nlm.nih.gov/pmc/blobs/978f/8710730/d9607934061b/fcell-09-705537-g001.jpg

文献AI研究员

20分钟写一篇综述,助力文献阅读效率提升50倍。

立即体验

用中文搜PubMed

大模型驱动的PubMed中文搜索引擎

马上搜索

文档翻译

学术文献翻译模型,支持多种主流文档格式。

立即体验