Suppr超能文献

生长激素释放激素受体剪接变体驱动食管鳞状细胞癌,为治疗提供靶点。

Splice variant of growth hormone-releasing hormone receptor drives esophageal squamous cell carcinoma conferring a therapeutic target.

机构信息

Department of General Surgery, First Affiliated Hospital of Jinan University, 510632 Guangzhou, Guangdong, China.

Institute of Precision Cancer Medicine and Pathology, Jinan University Medical College, 510632 Guangzhou, Guangdong, China.

出版信息

Proc Natl Acad Sci U S A. 2020 Mar 24;117(12):6726-6732. doi: 10.1073/pnas.1913433117. Epub 2020 Mar 10.

Abstract

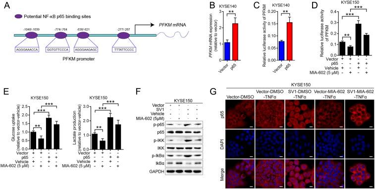
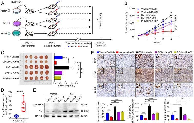
The extrahypothalamic growth hormone-releasing hormone (GHRH) and its cognate receptors (GHRH-Rs) and splice variants are expressed in a variety of cancers. It has been shown that the pituitary type of GHRH-R (pGHRH-R) mediates the inhibition of tumor growth induced by GHRH-R antagonists. However, GHRH-R antagonists can also suppress some cancers that do not express pGHRH-R, yet the underlying mechanisms have not been determined. Here, using human esophageal squamous cell carcinoma (ESCC) as a model, we were able to reveal that SV1, a known splice variant of GHRH-R, is responsible for the inhibition induced by GHRH-R antagonist MIA-602. We demonstrated that GHRH-R splice variant 1 (SV1) is a hypoxia-driven promoter of tumor progression. Hypoxia-elevated SV1 activates a key glycolytic enzyme, muscle-type phosphofructokinase (PFKM), through the nuclear factor kappa B (NF-κB) pathway, which enhances glycolytic metabolism and promotes progression of ESCC. The malignant actions induced by the SV1-NF-κB-PFKM pathway could be reversed by MIA-602. Altogether, our studies demonstrate a mechanism by which GHRH-R antagonists target SV1. Our findings suggest that SV1 is a hypoxia-induced oncogenic promoter which can be an alternative target of GHRH-R antagonists.

摘要

下丘脑外生长激素释放激素(GHRH)及其同源受体(GHRH-Rs)和剪接变异体在多种癌症中表达。已经表明,垂体型 GHRH-R(pGHRH-R)介导 GHRH-R 拮抗剂诱导的肿瘤生长抑制。然而,GHRH-R 拮抗剂也可以抑制一些不表达 pGHRH-R 的癌症,但其潜在机制尚未确定。在这里,我们使用人食管鳞状细胞癌(ESCC)作为模型,能够揭示 SV1 是 GHRH-R 的一种已知剪接变异体,负责 GHRH-R 拮抗剂 MIA-602 诱导的抑制作用。我们证明 GHRH-R 剪接变异体 1(SV1)是一种缺氧驱动的肿瘤进展促进因子。缺氧上调的 SV1 通过核因子 kappa B(NF-κB)通路激活关键的糖酵解酶,肌型磷酸果糖激酶(PFKM),增强糖酵解代谢,促进 ESCC 的进展。SV1-NF-κB-PFKM 通路诱导的恶性作用可以被 MIA-602 逆转。总之,我们的研究证明了 GHRH-R 拮抗剂靶向 SV1 的机制。我们的发现表明,SV1 是一种缺氧诱导的致癌启动子,可作为 GHRH-R 拮抗剂的替代靶标。

https://cdn.ncbi.nlm.nih.gov/pmc/blobs/d0be/7104313/e02c83b650a7/pnas.1913433117fig01.jpg

文献AI研究员

20分钟写一篇综述,助力文献阅读效率提升50倍。

立即体验

用中文搜PubMed

大模型驱动的PubMed中文搜索引擎

马上搜索

文档翻译

学术文献翻译模型,支持多种主流文档格式。

立即体验