Suppr超能文献

验证荧光 PARP1 抑制剂在口腔、口咽和食管上皮癌检测中的应用。

Validation of the use of a fluorescent PARP1 inhibitor for the detection of oral, oropharyngeal and oesophageal epithelial cancers.

机构信息

Department of Radiology, Memorial Sloan Kettering Cancer Center, New York, NY, USA.

Department of Nuclear Medicine, University Hospital Klinikum Rechts der Isar, Technical University Munich, Munich, Germany.

出版信息

Nat Biomed Eng. 2020 Mar;4(3):272-285. doi: 10.1038/s41551-020-0526-9. Epub 2020 Mar 12.

Abstract

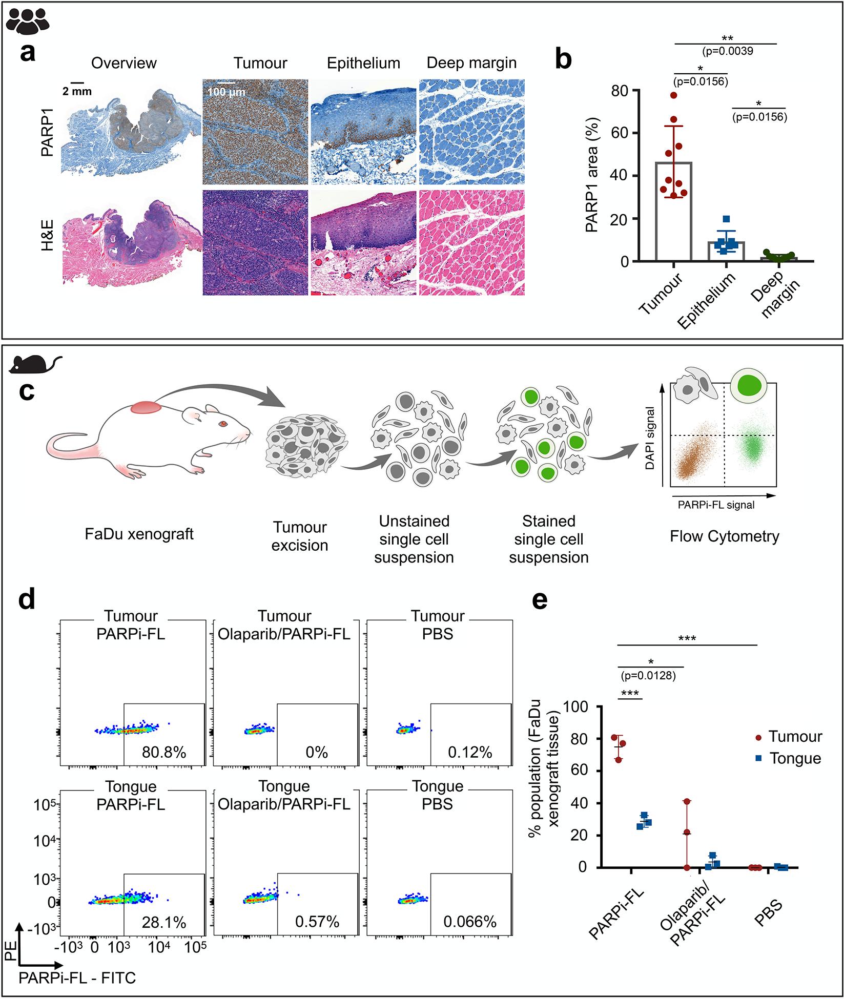
For oral, oropharyngeal and oesophageal cancer, the early detection of tumours and of residual tumour after surgery are prognostic factors of recurrence rates and patient survival. Here, we report the validation, in animal models and a human, of the use of a previously described fluorescently labelled small-molecule inhibitor of the DNA repair enzyme poly(ADP-ribose) polymerase 1 (PARP1) for the detection of cancers of the oral cavity, pharynx and oesophagus. We show that the fluorescent contrast agent can be used to quantify the expression levels of PARP1 and to detect oral, oropharyngeal and oesophageal tumours in mice, pigs and fresh human biospecimens when delivered topically or intravenously. The fluorescent PARP1 inhibitor can also detect oral carcinoma in a patient when applied as a mouthwash, and discriminate between fresh biopsied samples of the oral tumour and the surgical resection margin with more than 95% sensitivity and specificity. The PARP1 inhibitor could serve as the basis of a rapid and sensitive assay for the early detection and for the surgical-margin assessment of epithelial cancers of the upper intestinal tract.

摘要

对于口腔癌、口咽癌和食道癌,肿瘤的早期发现和手术后的残留肿瘤是复发率和患者生存的预后因素。在这里,我们报告了一种先前描述的荧光标记的聚(ADP-核糖)聚合酶 1(PARP1)的小分子抑制剂在动物模型和人体中的验证,用于检测口腔、咽和食道癌症。我们表明,荧光对比剂可用于定量 PARP1 的表达水平,并在小鼠、猪和新鲜人体生物标本中经皮或静脉内给药时检测口腔、口咽和食管肿瘤。当用作漱口水时,荧光 PARP1 抑制剂还可以检测口腔癌,并以超过 95%的灵敏度和特异性区分口腔肿瘤的新鲜活检样本和手术切除边缘。PARP1 抑制剂可作为一种快速、敏感的检测方法的基础,用于上消化道上皮癌的早期检测和手术边缘评估。

https://cdn.ncbi.nlm.nih.gov/pmc/blobs/0727/7136849/35ddf2532753/nihms-1558090-f0001.jpg

文献AI研究员

20分钟写一篇综述,助力文献阅读效率提升50倍。

立即体验

用中文搜PubMed

大模型驱动的PubMed中文搜索引擎

马上搜索

文档翻译

学术文献翻译模型,支持多种主流文档格式。

立即体验