Suppr超能文献

基于免疫原性肽致敏树突状细胞-细胞因子诱导的杀伤细胞的免疫治疗平台靶向前列腺癌干细胞样细胞。

Targeting prostate cancer stem-like cells by an immunotherapeutic platform based on immunogenic peptide-sensitized dendritic cells-cytokine-induced killer cells.

机构信息

Department of Urology, People's Hospital of Longhua, Southern Medical University, Shenzhen, 518109, Guangdong, China.

School of Biomedical Sciences, Faculty of Medicine, Chinese University of Hong Kong, Shatin, Hong Kong, China.

出版信息

Stem Cell Res Ther. 2020 Mar 17;11(1):123. doi: 10.1186/s13287-020-01634-6.

Abstract

BACKGROUND

Autologous cellular immunotherapy or immune enhancement therapy has demonstrated some promising benefits for prostate cancer. T cell-based immunotherapy or sipuleucel-T therapy has yielded certain beneficial responses and a slight improvement on the overall survival of patients with metastatic castration-resistant prostate cancer (mCRPC) as shown in some clinical trials, suggesting that prostate cancer is immunoresponsive.

METHODS

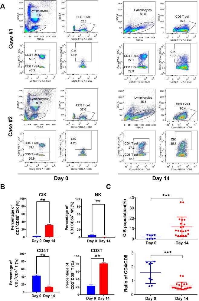
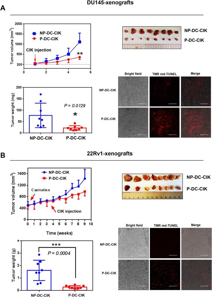
In this study, we developed an adaptive cytokine-induced killer cell (CIK)-based immunotherapeutic application targeting the prostate cancer stem-like cells (PCSCs). In this therapeutic platform, dendritic cells (DC) were isolated from the peripheral blood mononuclear cells (PBMCs) and preloaded or sensitized with immunogenic peptides derived from two PCSC-associated cell membrane molecules, CD44 and EpCAM, followed by co-culture with the expanded peripheral blood lymphocyte (PBL)-derived CIK cells. The in vitro cytotoxic activity of DC-activated CIK cells against PCSCs was determined by CCK8 and TUNEL assays, and the in vivo anti-tumor effect of DC-activated CIK cells on prostate cancer xenograft tumors was evaluated in subcutaneous and orthotopic xenograft models.

RESULTS

Our results showed that the peptide-sensitized DC-CIK cell preparation manifested significant in vitro cytotoxic activity against the PCSC-enriched prostatospheroids and also in vivo anti-tumor effect against prostate cancer xenografts derived from the PCSC-enriched prostatospheroids.

CONCLUSIONS

Together, our established immunogenic peptide-sensitized DC-CIK-based cell preparation platform manifests its potential immunotherapeutic application in targeting the PCSCs and also prostate cancer.

摘要

背景

自体细胞免疫疗法或免疫增强疗法已显示出对前列腺癌的一些有前景的益处。基于 T 细胞的免疫疗法或 sipuleucel-T 疗法在一些临床试验中显示出对转移性去势抵抗性前列腺癌(mCRPC)患者的某些有益反应和总生存的轻微改善,表明前列腺癌具有免疫反应性。

方法

在本研究中,我们开发了一种针对前列腺癌干细胞样细胞(PCSCs)的适应性细胞因子诱导的杀伤细胞(CIK)为基础的免疫治疗应用。在这个治疗平台中,从外周血单核细胞(PBMC)中分离树突状细胞(DC),并用源自两个与 PCSC 相关的细胞膜分子 CD44 和 EpCAM 的免疫原性肽预先加载或致敏,然后与扩增的外周血淋巴细胞(PBL)衍生的 CIK 细胞共培养。通过 CCK8 和 TUNEL 测定法测定 DC 激活的 CIK 细胞对 PCSC 的体外细胞毒性活性,并在皮下和原位异种移植模型中评估 DC 激活的 CIK 细胞对前列腺癌异种移植肿瘤的体内抗肿瘤作用。

结果

我们的结果表明,肽致敏的 DC-CIK 细胞制剂对富含 PCSC 的前列腺球体表现出显著的体外细胞毒性活性,并且对源自富含 PCSC 的前列腺球体的前列腺癌异种移植也具有体内抗肿瘤作用。

结论

总之,我们建立的免疫原性肽致敏的 DC-CIK 为基础的细胞制剂平台在针对 PCSC 和前列腺癌方面表现出其潜在的免疫治疗应用。

https://cdn.ncbi.nlm.nih.gov/pmc/blobs/39ce/7079411/1baeb3dde8ba/13287_2020_1634_Fig1_HTML.jpg

文献AI研究员

20分钟写一篇综述,助力文献阅读效率提升50倍。

立即体验

用中文搜PubMed

大模型驱动的PubMed中文搜索引擎

马上搜索

文档翻译

学术文献翻译模型,支持多种主流文档格式。

立即体验