Suppr超能文献

基因组结构和转录分析快速碱化因子(RALF)基因家族在草莓 Fragaria vesca 和 Fragaria x ananassa 与病原菌互作过程中的作用。

Genomic structure and transcript analysis of the Rapid Alkalinization Factor (RALF) gene family during host-pathogen crosstalk in Fragaria vesca and Fragaria x ananassa strawberry.

机构信息

Laboratory of Plant Pathology and Biotechnology, DISTAL, University of Bologna, Bologna Italy.

Horticultural Sciences Department, University of Florida, Gainesville, Florida, United States of America.

出版信息

PLoS One. 2020 Mar 26;15(3):e0226448. doi: 10.1371/journal.pone.0226448. eCollection 2020.

Abstract

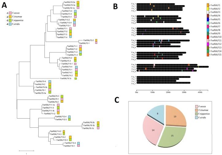
Rapid Alkalinization Factors (RALFs) are cysteine-rich peptides ubiquitous within plant kingdom. They play multiple roles as hormonal signals in diverse processes, including root elongation, cell growth, pollen tube development, and fertilization. Their involvement in host-pathogen crosstalk as negative regulators of immunity in Arabidopsis has also been recognized. In addition, peptides homologous to RALF are secreted by different fungal pathogens as effectors during early stages of infection. Previous studies have identified nine RALF genes in the diploid strawberry (Fragaria vesca) genome. This work describes the genomic organization of the RALF gene families in commercial octoploid strawberry (Fragaria × ananassa) and the re-annotated genome of F. vesca, and then compares findings with orthologs in Arabidopsis thaliana. We reveal the presence of 15 RALF genes in F. vesca genotype Hawaii 4 and 50 in Fragaria x ananassa cv. Camarosa, showing a non-homogenous localization of genes among the different Fragaria x ananassa subgenomes. Expression analysis of Fragaria x ananassa RALF genes upon infection with Colletotrichum acutatum or Botrytis cinerea showed that FanRALF3-1 was the only fruit RALF gene upregulated after fungal infection. In silico analysis was used to identify distinct pathogen inducible elements upstream of the FanRALF3-1 gene. Agroinfiltration of strawberry fruit with deletion constructs of the FanRALF3-1 promoter identified a 5' region required for FanRALF3-1 expression in fruit, but failed to identify a region responsible for fungal induced expression.

摘要

快速碱化因子(RALFs)是一种富含半胱氨酸的肽类物质,广泛存在于植物界。它们作为激素信号在多种过程中发挥作用,包括根伸长、细胞生长、花粉管发育和受精。它们作为拟南芥免疫负调控因子参与宿主-病原体互作也已得到认可。此外,不同真菌病原体在感染早期也会分泌与 RALF 同源的肽类作为效应物。先前的研究已经在二倍体草莓( Fragaria vesca )基因组中鉴定出 9 个 RALF 基因。本研究描述了商业八倍体草莓( Fragaria × ananassa )和重注释的二倍体草莓( Fragaria vesca ) RALF 基因家族的基因组组织,并与拟南芥的同源基因进行了比较。我们在草莓基因型 Hawaii 4 中发现了 15 个 RALF 基因,在 Fragaria x ananassa cv. Camarosa 中发现了 50 个基因,这表明基因在不同的 Fragaria x ananassa 亚基因组之间存在不均匀的定位。对 Fragaria x ananassa RALF 基因在感染炭疽菌或灰霉病菌后的表达分析表明, FanRALF3-1 是唯一在真菌感染后上调的果实 RALF 基因。通过对 Fragaria x ananassa RALF3-1 基因上游的顺式作用元件进行预测,发现了一些特异的与病原菌诱导相关的元件。利用 FanRALF3-1 启动子的缺失构建体对草莓果实进行农杆菌瞬时转化,鉴定出一个在果实中表达 FanRALF3-1 所必需的 5' 区域,但未能鉴定出一个负责真菌诱导表达的区域。

https://cdn.ncbi.nlm.nih.gov/pmc/blobs/3f17/7098601/dc71dda09ce0/pone.0226448.g001.jpg

文献AI研究员

20分钟写一篇综述,助力文献阅读效率提升50倍。

立即体验

用中文搜PubMed

大模型驱动的PubMed中文搜索引擎

马上搜索

文档翻译

学术文献翻译模型,支持多种主流文档格式。

立即体验