Suppr超能文献

利用新辅助化疗重塑骨肉瘤的肿瘤免疫微环境。

Reprograming the tumor immunologic microenvironment using neoadjuvant chemotherapy in osteosarcoma.

机构信息

Department of Musculoskeletal Oncology, Sun Yat-sen University Cancer Center, Guangzhou, China.

State Key Laboratory of Oncology in Southern China, Collaborative Innovation Center of Cancer Medicine, Guangzhou, China.

出版信息

Cancer Sci. 2020 Jun;111(6):1899-1909. doi: 10.1111/cas.14398. Epub 2020 Apr 23.

Abstract

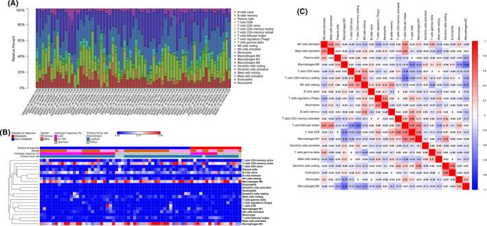
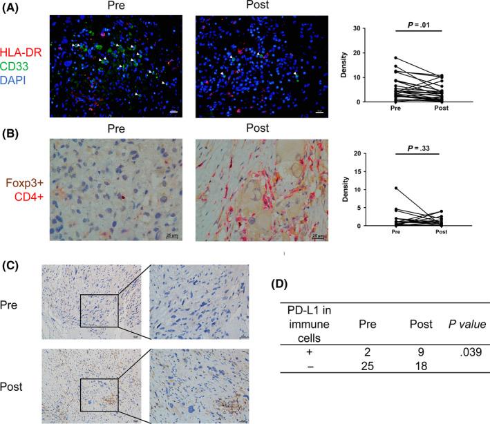
Tumor-infiltrating immune cells play a crucial role in tumor progression and response to treatment. However, the limited studies on infiltrating immune cells have shown inconsistent and even controversial results for osteosarcoma (OS). In addition, the dynamic changes of infiltrating immune cells after neoadjuvant chemotherapy are largely unknown. We downloaded the RNA expression matrix and clinical information of 80 OS patients from the TARGET database. CIBERSORT was used to evaluate the proportion of 22 immune cell types in patients based on gene expression data. M2 macrophages were found to be the most abundant immune cell type and were associated with improved survival in OS. Another cohort of pretreated OS samples was evaluated by immunohistochemistry to validate the results from CIBERSORT analysis. Matched biopsy and surgical samples from 27 patients were collected to investigate the dynamic change of immune cells and factors before and after neoadjuvant chemotherapy. Neoadjuvant chemotherapy was associated with increased densities of CD3+ T cells, CD8+ T cells, Ki67 + CD8+ T cells and PD-L1+ immune cells. Moreover, HLA-DR-CD33+ myeloid-derived suppressive cells (MDSC) were decreased after treatment. We determined that the application of chemotherapy may activate the local immune status and convert OS into an immune "hot" tumor. These findings provide rationale for investigating the schedule of immunotherapy treatment in OS patients in future clinical trials.

摘要

肿瘤浸润免疫细胞在肿瘤进展和治疗反应中起着至关重要的作用。然而,关于浸润免疫细胞的有限研究表明,骨肉瘤(OS)的结果不一致,甚至有争议。此外,新辅助化疗后浸润免疫细胞的动态变化在很大程度上尚不清楚。我们从 TARGET 数据库下载了 80 例 OS 患者的 RNA 表达矩阵和临床信息。根据基因表达数据,CIBERSORT 用于评估患者 22 种免疫细胞类型的比例。结果发现 M2 巨噬细胞是最丰富的免疫细胞类型,与 OS 的生存改善相关。另一组预处理的 OS 样本通过免疫组织化学进行评估,以验证 CIBERSORT 分析的结果。收集了 27 例患者的匹配活检和手术样本,以研究新辅助化疗前后免疫细胞和因子的动态变化。新辅助化疗与 CD3+T 细胞、CD8+T 细胞、Ki67+CD8+T 细胞和 PD-L1+免疫细胞的密度增加有关。此外,治疗后 HLA-DR-CD33+髓系来源抑制细胞(MDSC)减少。我们确定化疗的应用可能会激活局部免疫状态,并将 OS 转化为免疫“热”肿瘤。这些发现为未来临床试验中研究 OS 患者免疫治疗方案提供了依据。

https://cdn.ncbi.nlm.nih.gov/pmc/blobs/ebc1/7293104/a14424a9251e/CAS-111-1899-g001.jpg

文献AI研究员

20分钟写一篇综述,助力文献阅读效率提升50倍。

立即体验

用中文搜PubMed

大模型驱动的PubMed中文搜索引擎

马上搜索

文档翻译

学术文献翻译模型,支持多种主流文档格式。

立即体验