Suppr超能文献

LPIAT1/MBOAT7 缺失会增加由高磷酸肌醇周转率供应的甘油三酯合成。

LPIAT1/MBOAT7 depletion increases triglyceride synthesis fueled by high phosphatidylinositol turnover.

机构信息

Department of Health Chemistry, Graduate School of Pharmaceutical Sciences, The University of Tokyo, Tokyo, Japan.

Department of Molecular and Clinical Medicine, Sahlgrenska Academy, University of Gothenburg, Gothenburg, Sweden.

出版信息

Gut. 2021 Jan;70(1):180-193. doi: 10.1136/gutjnl-2020-320646. Epub 2020 Apr 6.

Abstract

OBJECTIVE

Non-alcoholic fatty liver disease (NAFLD) is a common prelude to cirrhosis and hepatocellular carcinoma. The genetic variant in the lysophosphatidylinositol acyltransferase 1 (, which incorporates arachidonic acid into phosphatidylinositol (PI), is associated with the entire spectrum of NAFLD. In this study, we investigated the mechanism underlying this association in mice and cultured human hepatocytes.

DESIGN

We generated the hepatocyte-specific knockout mice to investigate the function of Lpiat1 in vivo. We also depleted in cultured human hepatic cells using CRISPR-Cas9 systems or siRNA. The effect of LPIAT1-depletion on liver fibrosis was examined in mice fed high fat diet and in liver spheroids. Lipid species were measured using liquid chromatography-electrospray ionisation mass spectrometry. Lipid metabolism was analysed using radiolabeled glycerol or fatty acids.

RESULTS

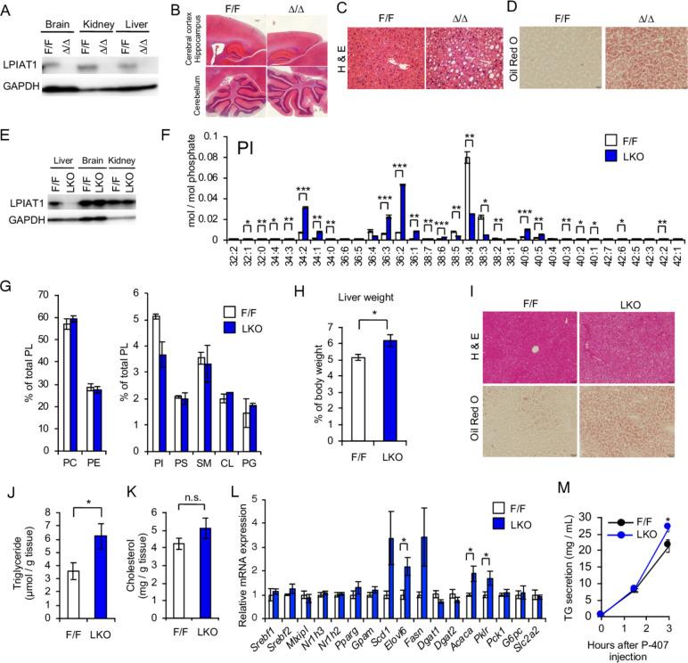
The hepatocyte-specific knockout mice developed hepatic steatosis spontaneously, and hepatic fibrosis on high fat diet feeding. Depletion of in cultured hepatic cells and in spheroids caused triglyceride accumulation and collagen deposition. The increase in hepatocyte fat content was due to a higher triglyceride synthesis fueled by a non-canonical pathway. Indeed, reduction in the PI acyl chain remodelling caused a high PI turnover, by stimulating at the same time PI synthesis and breakdown. The degradation of PI was mediated by a phospholipase C, which produces diacylglycerol, a precursor of triglyceride.

CONCLUSION

We found a novel pathway fueling triglyceride synthesis in hepatocytes, by a direct metabolic flow of PI into triglycerides. Our findings provide an insight into the pathogenesis and therapeutics of NAFLD.

摘要

目的

非酒精性脂肪性肝病(NAFLD)是肝硬化和肝细胞癌的常见前奏。将花生四烯酸掺入磷脂酰肌醇(PI)的溶血磷脂酰肌醇酰基转移酶 1(LPIAT1)基因变异与 NAFLD 的整个谱有关。在这项研究中,我们在小鼠和培养的人肝细胞中研究了这种关联的机制。

设计

我们生成了肝细胞特异性 Lpiat1 敲除小鼠,以研究 Lpiat1 在体内的功能。我们还使用 CRISPR-Cas9 系统或 siRNA 从培养的人肝细胞中耗尽 LPIAT1。在高脂肪饮食喂养的小鼠和肝球体中,检查 LPIAT1 耗竭对肝纤维化的影响。使用液相色谱-电喷雾电离质谱法测量脂质种类。使用放射性标记的甘油或脂肪酸分析脂质代谢。

结果

肝细胞特异性 Lpiat1 敲除小鼠自发发展为肝脂肪变性,在高脂肪饮食喂养时发生肝纤维化。在培养的肝细胞和球体中耗尽 LPIAT1 导致甘油三酯积累和胶原蛋白沉积。肝细胞脂肪含量的增加是由于非典型途径提供的甘油三酯合成增加所致。实际上,PI 酰基链重塑的减少导致 PI 周转率增加,同时刺激 PI 合成和分解。PI 的降解由产生甘油二酯的磷脂酶 C 介导,甘油二酯是甘油三酯的前体。

结论

我们发现了一种新的途径,通过 PI 直接代谢流入甘油三酯为肝细胞提供甘油三酯合成。我们的发现为 NAFLD 的发病机制和治疗提供了新的思路。

https://cdn.ncbi.nlm.nih.gov/pmc/blobs/b9ef/7788230/a3eeb07147be/gutjnl-2020-320646f01.jpg

文献AI研究员

20分钟写一篇综述,助力文献阅读效率提升50倍。

立即体验

用中文搜PubMed

大模型驱动的PubMed中文搜索引擎

马上搜索

文档翻译

学术文献翻译模型,支持多种主流文档格式。

立即体验