Suppr超能文献

核转运蛋白β1调节人头颈鳞状细胞癌细胞系的放射抗性及辐射诱导的程序性死亡配体1表达

Karyopherin-β1 Regulates Radioresistance and Radiation-Increased Programmed Death-Ligand 1 Expression in Human Head and Neck Squamous Cell Carcinoma Cell Lines.

作者信息

Hazawa Masaharu, Yoshino Hironori, Nakagawa Yuta, Shimizume Reina, Nitta Keisuke, Sato Yoshiaki, Sato Mariko, Wong Richard W, Kashiwakura Ikuo

机构信息

Cell-Bionomics Research Unit, Institute for Frontier Science Initiative, Kanazawa University, Kanazawa, Ishikawa 920-1192, Japan.

Department of Radiation Science, Hirosaki University Graduate School of Health Sciences, Hirosaki, Aomori 036-8564, Japan.

出版信息

Cancers (Basel). 2020 Apr 8;12(4):908. doi: 10.3390/cancers12040908.

Abstract

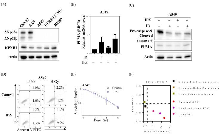
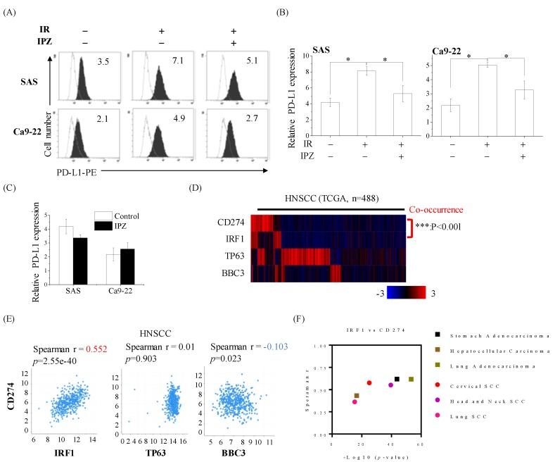
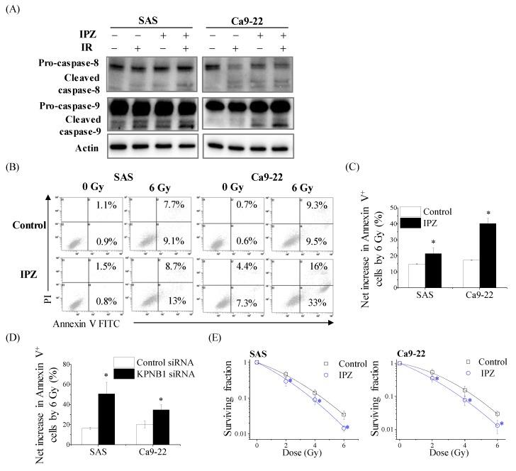
Nuclear transport receptors, such as karyopherin-β1 (KPNB1), play important roles in the nuclear-cytoplasmic transport of macromolecules. Recent evidence indicates the involvement of nuclear transport receptors in the progression of cancer, making these receptors promising targets for the treatment of cancer. Here, we investigated the anticancer effects of KPNB1 blockage or in combination with ionizing radiation on human head and neck squamous cell carcinoma (HNSCC). HNSCC cell line SAS and Ca9-22 cells were used in this study. Importazole, an inhibitor of KPNB1, or knockdown of KPNB1 by siRNA transfection were applied for the blockage of KPNB1 functions. The roles of KPNB1 on apoptosis induction and cell surface expression levels of programmed death-ligand 1 (PD-L1) in irradiated HNSCC cells were investigated. The major findings of this study are that (i) blockage of KPNB1 specifically enhanced the radiation-induced apoptosis and radiosensitivity of HNSCC cells; (ii) importazole elevated p53-upregulated modulator of apoptosis (PUMA) expression via blocking the nuclear import of SCC-specific oncogene ΔNp63 in HNSCC cells; and (iii) blockage of KPNB1 attenuated the upregulation of cell surface PD-L1 expression on irradiated HNSCC cells. Taken together, these results suggest that co-treatment with KPNB1 blockage and ionizing radiation is a promising strategy for the treatment of HNSCC.

摘要

核转运受体,如核转运蛋白-β1(KPNB1),在大分子的核质转运中发挥着重要作用。最近的证据表明核转运受体参与了癌症的进展,使这些受体成为有前景的癌症治疗靶点。在此,我们研究了KPNB1阻断或与电离辐射联合对人头颈鳞状细胞癌(HNSCC)的抗癌作用。本研究使用了HNSCC细胞系SAS和Ca9-22细胞。应用KPNB1抑制剂导入唑或通过siRNA转染敲低KPNB1来阻断KPNB1的功能。研究了KPNB1对受辐照HNSCC细胞凋亡诱导和程序性死亡配体1(PD-L1)细胞表面表达水平的作用。本研究的主要发现是:(i)KPNB1的阻断特异性增强了HNSCC细胞的辐射诱导凋亡和放射敏感性;(ii)导入唑通过阻断HNSCC细胞中SCC特异性癌基因ΔNp63的核输入来提高p53上调凋亡调节因子(PUMA)的表达;(iii)KPNB1的阻断减弱了受辐照HNSCC细胞表面PD-L1表达的上调。综上所述,这些结果表明KPNB1阻断与电离辐射联合治疗是一种有前景的HNSCC治疗策略。

https://cdn.ncbi.nlm.nih.gov/pmc/blobs/6607/7226044/b2c4e763c08f/cancers-12-00908-g001.jpg

文献AI研究员

20分钟写一篇综述,助力文献阅读效率提升50倍。

立即体验

用中文搜PubMed

大模型驱动的PubMed中文搜索引擎

马上搜索

文档翻译

学术文献翻译模型,支持多种主流文档格式。

立即体验