Suppr超能文献

GATA因子介导的人类红细胞生成中的基因调控

GATA Factor-Mediated Gene Regulation in Human Erythropoiesis.

作者信息

Romano Oriana, Petiti Luca, Felix Tristan, Meneghini Vasco, Portafax Michel, Antoniani Chiara, Amendola Mario, Bicciato Silvio, Peano Clelia, Miccio Annarita

机构信息

Department of Life Sciences, University of Modena and Reggio Emilia, Modena, Italy.

Institute of Biomedical Technologies, CNR, Milan, Italy.

出版信息

iScience. 2020 Apr 24;23(4):101018. doi: 10.1016/j.isci.2020.101018. Epub 2020 Mar 30.

Abstract

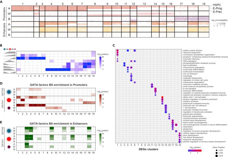
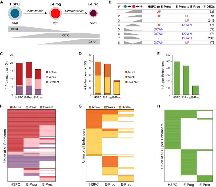
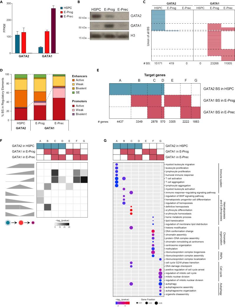
Erythroid commitment and differentiation are regulated by the coordinated action of a host of transcription factors, including GATA2 and GATA1. Here, we explored GATA-mediated transcriptional regulation through the integrative analysis of gene expression, chromatin modifications, and GATA factors' binding in human multipotent hematopoietic stem/progenitor cells, early erythroid progenitors, and late precursors. A progressive loss of H3K27 acetylation and a diminished usage of active enhancers and super-enhancers were observed during erythroid commitment and differentiation. GATA factors mediate transcriptional changes through a stage-specific interplay with regulatory elements: GATA1 binds different sets of regulatory elements in erythroid progenitors and precursors and controls the transcription of distinct genes during commitment and differentiation. Importantly, our results highlight a pivotal role of promoters in determining the transcriptional program activated upon erythroid differentiation. Finally, we demonstrated that GATA1 binding to a stage-specific super-enhancer sustains the expression of the KIT receptor in human erythroid progenitors.

摘要

红系定向分化和分化过程受众多转录因子(包括GATA2和GATA1)的协同作用调控。在此,我们通过对人类多能造血干细胞/祖细胞、早期红系祖细胞和晚期前体细胞中的基因表达、染色质修饰以及GATA因子结合进行综合分析,探索了GATA介导的转录调控。在红系定向分化和分化过程中,观察到H3K27乙酰化逐渐丧失,活性增强子和超级增强子的使用减少。GATA因子通过与调控元件的阶段特异性相互作用介导转录变化:GATA1在红系祖细胞和前体细胞中结合不同的调控元件集,并在定向分化和分化过程中控制不同基因的转录。重要的是,我们的结果突出了启动子在决定红系分化时激活的转录程序中的关键作用。最后,我们证明GATA1与阶段特异性超级增强子的结合维持了人类红系祖细胞中KIT受体的表达。

https://cdn.ncbi.nlm.nih.gov/pmc/blobs/d00c/7155206/b19f50e138c1/fx1.jpg

文献AI研究员

20分钟写一篇综述,助力文献阅读效率提升50倍。

立即体验

用中文搜PubMed

大模型驱动的PubMed中文搜索引擎

马上搜索

文档翻译

学术文献翻译模型,支持多种主流文档格式。

立即体验