Suppr超能文献

全球趋势在蛋白质组重塑的外膜调节抗菌通透性在肺炎克雷伯菌。

Global Trends in Proteome Remodeling of the Outer Membrane Modulate Antimicrobial Permeability in Klebsiella pneumoniae.

机构信息

Infection and Immunity Program, Biomedicine Discovery Institute and Department of Microbiology, Monash University, Melbourne, Australia.

Doherty Department, at the Peter Doherty Institute for Infection and Immunity, The University of Melbourne and the Royal Melbourne Hospital, Melbourne, Australia.

出版信息

mBio. 2020 Apr 14;11(2):e00603-20. doi: 10.1128/mBio.00603-20.

Abstract

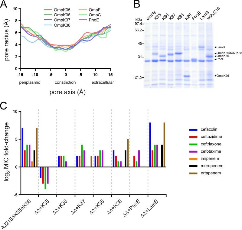
In Gram-negative bacteria, the permeability of the outer membrane governs rates of antibiotic uptake and thus the efficacy of antimicrobial treatment. Hydrophilic drugs like β-lactam antibiotics depend on diffusion through pore-forming outer membrane proteins to reach their intracellular targets. In this study, we investigated the distribution of porin genes in more than 2,700 isolates and found a widespread loss of OmpK35 functionality, particularly in those strains isolated from clinical environments. Using a defined set of outer-membrane-remodeled mutants, the major porin OmpK35 was shown to be largely responsible for β-lactam permeation. Sequence similarity network aalysis characterized the porin protein subfamilies and led to discovery of a new porin family member, OmpK38. Structure-based comparisons of OmpK35, OmpK36, OmpK37, OmpK38, and PhoE showed near-identical pore frameworks but defining differences in the sequence characteristics of the extracellular loops. Antibiotic sensitivity profiles of isogenic strains, each expressing a different porin as its dominant pore, revealed striking differences in the antibiotic permeability characteristics of each channel in a physiological context. Since is a nosocomial pathogen with high rates of antimicrobial resistance and concurrent mortality, these experiments elucidate the role of porins in conferring specific drug-resistant phenotypes in a global context, informing future research to combat antimicrobial resistance in is a pathogen of humans with high rates of mortality and a recognized global rise in incidence of carbapenem-resistant (CRKP). The outer membrane of forms a permeability barrier that modulates the ability of antibiotics to reach their intracellular target. OmpK35, OmpK36, OmpK37, OmpK38, PhoE, and OmpK26 are porins in the outer membrane of , demonstrated here to have a causative relationship to drug resistance phenotypes in a physiological context. The data highlight that currently trialed combination treatments with a carbapenem and β-lactamase inhibitors could be effective on porin-deficient Together with structural data, the results reveal the role of outer membrane proteome remodeling in antimicrobial resistance of and point to the role of extracellular loops, not channel parameters, in drug permeation. This significant finding warrants care in the development of phage therapies for infections, given the way porin expression will be modulated to confer phage-resistant-and collateral drug-resistant-phenotypes in .

摘要

在革兰氏阴性菌中,外膜的通透性决定了抗生素摄取的速度,从而决定了抗菌治疗的效果。亲水性药物,如β-内酰胺类抗生素,依赖于通过形成孔的外膜蛋白扩散来达到其细胞内靶标。在这项研究中,我们调查了超过 2700 个分离株中孔蛋白基因的分布,发现 OmpK35 功能的广泛丧失,特别是在那些从临床环境中分离出来的菌株中。使用一组定义的外膜重塑突变体,主要的孔蛋白 OmpK35 被证明在很大程度上负责β-内酰胺的渗透。序列相似性网络分析描述了孔蛋白亚家族,并发现了一个新的孔蛋白家族成员 OmpK38。基于结构的 OmpK35、OmpK36、OmpK37、OmpK38 和 PhoE 的比较表明,它们的孔框架几乎相同,但在细胞外环的序列特征上存在定义上的差异。具有不同主要孔蛋白的同基因株系的抗生素敏感性谱显示,在生理环境下,每个通道的抗生素渗透性特征存在显著差异。由于 是一种医院获得性病原体,具有高的抗生素耐药率和死亡率,这些实验阐明了孔蛋白在赋予特定的耐药表型方面的作用,为未来的研究提供了信息,以对抗人类病原体 的抗生素耐药性。高死亡率和公认的全球碳青霉烯耐药 (CRKP)发病率上升。 的外膜形成一个渗透屏障,调节抗生素到达其细胞内靶标的能力。OmpK35、OmpK36、OmpK37、OmpK38、PhoE 和 OmpK26 是 的外膜孔蛋白,在这里证明在生理环境下与耐药表型有因果关系。数据突出表明,目前用碳青霉烯和β-内酰胺酶抑制剂联合治疗可能对 Omp 缺乏的 有效。结合结构数据,结果揭示了外膜蛋白质组重塑在 抗生素耐药性中的作用,并指出了细胞外环而不是通道参数在药物渗透中的作用。这一重要发现提醒人们在开发针对 感染的噬菌体疗法时要谨慎,因为在赋予噬菌体耐药性和附带耐药性表型方面,外膜蛋白的表达将被调节。

https://cdn.ncbi.nlm.nih.gov/pmc/blobs/d0a2/7157821/a8ad51f90f81/mBio.00603-20-f0001.jpg

文献AI研究员

20分钟写一篇综述,助力文献阅读效率提升50倍。

立即体验

用中文搜PubMed

大模型驱动的PubMed中文搜索引擎

马上搜索

文档翻译

学术文献翻译模型,支持多种主流文档格式。

立即体验