Suppr超能文献

锰锌铁氧体综述:合成、表征及应用

A review on MnZn ferrites: Synthesis, characterization and applications.

作者信息

Thakur Preeti, Chahar Deepika, Taneja Shilpa, Bhalla Nikhil, Thakur Atul

机构信息

Department of Physics, Amity School of Applied Sciences, Amity University Haryana, Gurgaon, Haryana, 122413, India.

Nanotechnology and Integrated Bioengineering Centre (NIBEC), School of Engineering, Ulster University, Jordanstown, Shore Road, BT37 0QB, Northern Ireland, United Kingdom.

出版信息

Ceram Int. 2020 Jul;46(10):15740-15763. doi: 10.1016/j.ceramint.2020.03.287. Epub 2020 Apr 7.

Abstract

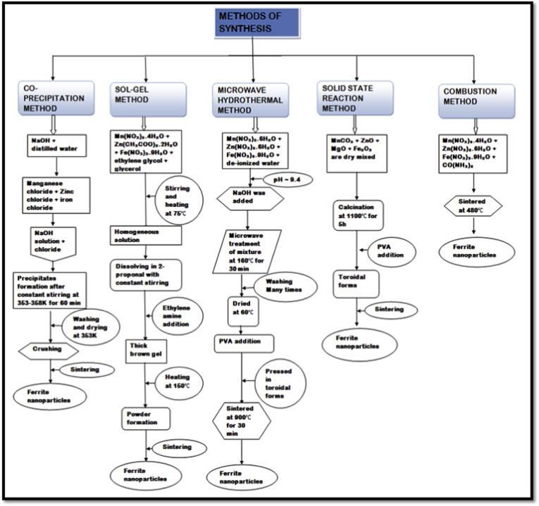
Researchers are taking great interest in the synthesis and characterization of MnZn ferrites due to their wide range of applications in many areas. MnZn ferrites are a class of soft magnetic materials that have very good electrical, magnetic and optical properties. The properties of MnZn ferrites include high value of resistivity, permeability, permittivity, saturation magnetization, low power losses and coercivity. The above mentioned advantageous features of MnZn ferrites make them suitable for the use in various applications. In biomedical field these ferrites are used for cancer treatment and MRI. MnZn ferrites are also used in electronic applications for making transformers, transducers and inductors. These ferrites are also used in magnetic fluids, sensors and biosensors. MnZn ferrite is highly useful material for several electrical and electronic applications. It finds applications in almost every household appliances like mobile charger, LED bulb, TV, refrigerator, juicer mixer, washing machine, iron, microwave oven, mobile, laptop, desktop, printer and so on. Therefore, the present review focuses on different techniques for synthesis of MnZn ferrites in literature, their characterization tools, effect of doping on the properties of MnZn ferrite and finally we will discuss about their applications.

摘要

由于锰锌铁氧体在许多领域具有广泛的应用,研究人员对其合成与表征产生了浓厚兴趣。锰锌铁氧体是一类软磁材料,具有非常良好的电学、磁学和光学性能。锰锌铁氧体的性能包括高电阻率、磁导率、介电常数、饱和磁化强度、低功率损耗和矫顽力。锰锌铁氧体上述的有利特性使其适用于各种应用。在生物医学领域,这些铁氧体用于癌症治疗和磁共振成像。锰锌铁氧体还用于电子应用中制造变压器、换能器和电感器。这些铁氧体也用于磁流体、传感器和生物传感器。锰锌铁氧体是一种对多种电气和电子应用非常有用的材料。它几乎应用于每一种家用电器,如移动充电器、LED灯泡、电视、冰箱、榨汁搅拌机、洗衣机、熨斗、微波炉、手机、笔记本电脑、台式电脑、打印机等等。因此,本综述重点关注文献中锰锌铁氧体的不同合成技术、其表征工具、掺杂对锰锌铁氧体性能的影响,最后我们将讨论它们的应用。

https://cdn.ncbi.nlm.nih.gov/pmc/blobs/a882/7138391/f2ecad3dda75/gr1_lrg.jpg

文献AI研究员

20分钟写一篇综述,助力文献阅读效率提升50倍。

立即体验

用中文搜PubMed

大模型驱动的PubMed中文搜索引擎

马上搜索

文档翻译

学术文献翻译模型,支持多种主流文档格式。

立即体验